| 设计 任务书 文档 开题 答辩 说明书 格式 模板 外文 翻译 范文 资料 作品 文献 课程 实习 指导 调研 下载 网络教育 计算机 网站 网页 小程序 商城 购物 订餐 电影 安卓 Android Html Html5 SSM SSH Python 爬虫 大数据 管理系统 图书 校园网 考试 选题 网络安全 推荐系统 机械 模具 夹具 自动化 数控 车床 汽车 故障 诊断 电机 建模 机械手 去壳机 千斤顶 变速器 减速器 图纸 电气 变电站 电子 Stm32 单片机 物联网 监控 密码锁 Plc 组态 控制 智能 Matlab 土木 建筑 结构 框架 教学楼 住宅楼 造价 施工 办公楼 给水 排水 桥梁 刚构桥 水利 重力坝 水库 采矿 环境 化工 固废 工厂 视觉传达 室内设计 产品设计 电子商务 物流 盈利 案例 分析 评估 报告 营销 报销 会计 | |||||
|
|||||
|
|||||
|
|||||
摘 要
随着移动互联网的发展,资讯的获取不在局限于报刊杂志,以APP为载体搭建的资讯阅读平台,可以为读者提供更便捷、全面、廉价的资讯阅读体验,已成为公众获取资讯的重要渠道。
首先,对读者阅读新闻资讯的行为进行了调研和分析,结合实际情况,选择使用Scrapy框架爬取腾讯新闻、新浪图片、好看视频网站上的部分资讯信息,并把数据放入MySQL数据库,而后端使用了Spring+SpringMVC+Mybatis进行开发,后台管理系统的前端采用了Layui进行开发,资讯新闻APP的前端部分则是采用了MUI结合Vue.js进行开发,最后,资讯新闻阅读APP实现新闻分类、浏览新闻、查看图册、对内容的收藏点赞评论、查看推荐内容等功能,而后台管理系统,实现了资讯管理,读者管理,评论管理等功能。
关键词:新闻 Scrapy Mybatis
Abstract
With the development of the mobile Internet, the access to information is not limited to newspapers and magazines. The information reading platform built with APP as a carrier can provide readers with a more convenient, comprehensive and cheap information reading experience, and has become an important channel for the public to obtain information.
First of all, I conducted a survey and analysis of the reader's behavior of reading news. Based on the actual situation, I chose to use the Scrapy framework to crawl part of the information on Tencent News, Sina pictures, and good-looking video sites, and put the data into the MySQL database. Using Spring + SpringMVC + Mybatis for development, the front-end of the background management system uses Layui for development, and the front-end part of the news news APP uses MUI combined with Vue.js for development. Finally, the news news reading APP realizes news classification and browsing News, view albums, likes and comments on the collection of content, view recommended content and other functions, and the background management system implements information management, reader management, comment management and other functions.
Keywords: News Scrapy Mybatis
目 录
摘 要
Abstract
1 绪论
1.1 研究背景
1.2 研究目的及意义
1.3 研究内容
1.4 论文的结构
1.5 本章小结
2 开发技术方案研究
2.1 Spring及SpringMVC框架概述
2.2 Scrapy框架概述
2.3 Mybatis框架概述
2.5 本章小结
3 系统分析与设计
3.1 系统的可行性分析
3.2 系统开发环境
3.3 系统需求分析
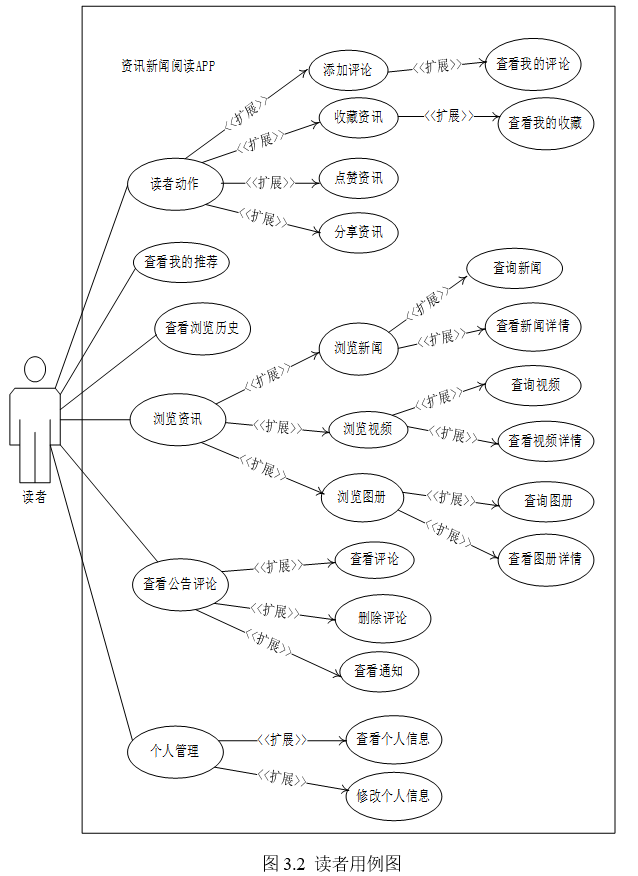
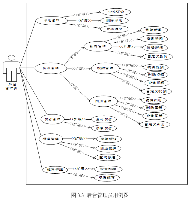
3.4 系统功能设计
3.5 数据库的分析与设计
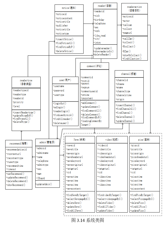
3.6 类的设计
3.7 本章小结
4 系统的实现
4.1 资讯阅读功能的实现
4.2 收藏点赞功能的实现
4.3 评论回复功能的实现
4.4 资讯分享功能的实现
4.5 浏览历史和系统通知功能的实现
4.6 读者个人信息的查看和修改功能的实现
4.7 资讯管理功能
4.8 评论公告管理功能实现
4.9 读者管理功能实现
4.10 推荐功能实现
4.11 本章小结
5 结论与展望
5.1 本课题的主要工作及结论
5.2 有待进一步研究的问题
参考文献 42
致 谢



















































毕业66资料站 biye66.com ©2015-2026 版权所有 | 微信:15573586651 QQ:3903700237
本站毕业设计和毕业论文资料均属原创者所有,仅供学习交流之用,请勿转载并做其他非法用途.如有侵犯您的版权有损您的利益,请联系我们会立即改正或删除有关内容!