| 设计 任务书 文档 开题 答辩 说明书 格式 模板 外文 翻译 范文 资料 作品 文献 课程 实习 指导 调研 下载 网络教育 计算机 网站 网页 小程序 商城 购物 订餐 电影 安卓 Android Html Html5 SSM SSH Python 爬虫 大数据 管理系统 图书 校园网 考试 选题 网络安全 推荐系统 机械 模具 夹具 自动化 数控 车床 汽车 故障 诊断 电机 建模 机械手 去壳机 千斤顶 变速器 减速器 图纸 电气 变电站 电子 Stm32 单片机 物联网 监控 密码锁 Plc 组态 控制 智能 Matlab 土木 建筑 结构 框架 教学楼 住宅楼 造价 施工 办公楼 给水 排水 桥梁 刚构桥 水利 重力坝 水库 采矿 环境 化工 固废 工厂 视觉传达 室内设计 产品设计 电子商务 物流 盈利 案例 分析 评估 报告 营销 报销 会计 | |||||
|
|||||
|
|||||
|
|||||
数据机构课程设计报告书
目录
数据机构课程设计报告书
一、概要
二、文章结构
三、问题描述:图的同构
四、判断图同构的算法
1. 基于生成全排列序列的算法
2. 两种基于深度优先搜索与根据局部匹配进行剪枝的算法
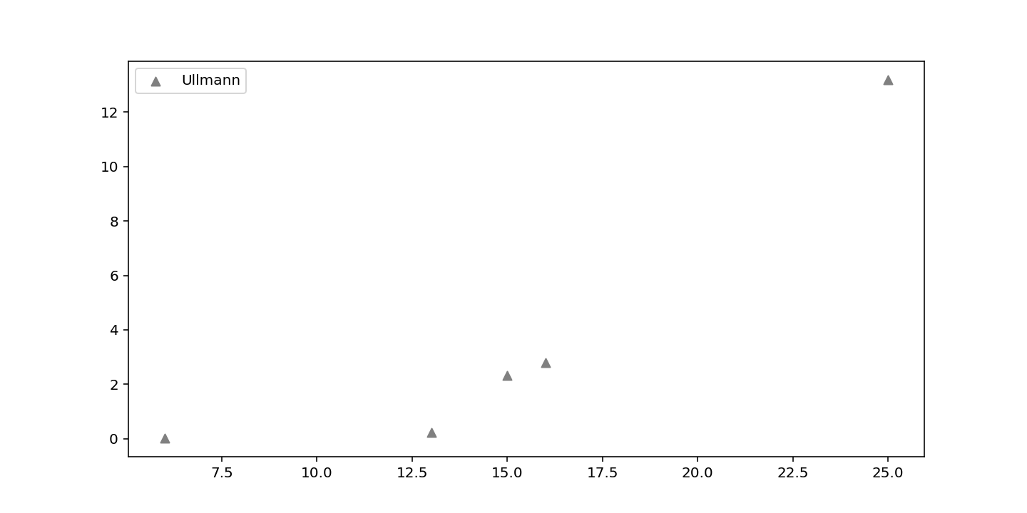
3. 基于 canonical labelling(CL)算法的图同构匹配问题
五、算法实现
六、算法测试
七、时间复杂度与 NP
八、图同构算法的实际应用
1. 计算机视觉与模式识别
2. 蛋白质结构的研究
3. 化合物分子的识别
4. 社交网络
九、小结
十、参考文献
图是一种重要且功能极其强大的数据结构,我们利用图上的节点与边来呈现对象与对象间的关系。通常来说,现实世界中的问题大都可以转化成图上的问题, 搜索问题或是匹配问题。图的同构是一类模式匹配算法,现已被广泛应用于图像处理、蛋白质结构分析、信息网络的构建、化学键研究、社交领域,等等。图的同构算法在各种领域体现出了其具有的独特魅力与无与伦比的价值。
关键字:图的同构、子图同构、 NP 、Ullman、VF2、Nauty












毕业66资料站 biye66.com ©2015-2026 版权所有 | 微信:15573586651 QQ:3903700237
本站毕业设计和毕业论文资料均属原创者所有,仅供学习交流之用,请勿转载并做其他非法用途.如有侵犯您的版权有损您的利益,请联系我们会立即改正或删除有关内容!