| 设计 任务书 文档 开题 答辩 说明书 格式 模板 外文 翻译 范文 资料 作品 文献 课程 实习 指导 调研 下载 网络教育 计算机 网站 网页 小程序 商城 购物 订餐 电影 安卓 Android Html Html5 SSM SSH Python 爬虫 大数据 管理系统 图书 校园网 考试 选题 网络安全 推荐系统 机械 模具 夹具 自动化 数控 车床 汽车 故障 诊断 电机 建模 机械手 去壳机 千斤顶 变速器 减速器 图纸 电气 变电站 电子 Stm32 单片机 物联网 监控 密码锁 Plc 组态 控制 智能 Matlab 土木 建筑 结构 框架 教学楼 住宅楼 造价 施工 办公楼 给水 排水 桥梁 刚构桥 水利 重力坝 水库 采矿 环境 化工 固废 工厂 视觉传达 室内设计 产品设计 电子商务 物流 盈利 案例 分析 评估 报告 营销 报销 会计 | |||||
|
|||||
|
|||||
|
|||||
大部分高校都有着丰富的体育课,每当体育开课的时候,体育老师会安排一些学生去体育器材放置处去登记拿体育器材过来进行使用,过程非常繁琐,还要提前去借器材,而且要记录借用的器材物品信息,但是随着信息化技术的发展,过去人工纸质文档办理的方式已经不在成为主流,使用计算机借助软件系统不仅效率高,而且保存的数据更加持久,体育器材预约管理系统是一款帮助高校学生预约学校体育器材的管理系统,管理员在后台管理体育器材,然后学生或者老师再系统平台可以进行预约借用,然后用完之后进行归还,不需要在纸质文档记录,非常高效便捷。
本系统采用JAVA语言开发,JSP+SSM作为后端主要技术,前端使用LAYUI框架,基于B/S架构,开发工具选择 Idea,数据库选用MYSQL,运行服务器选用TOMCAT,数据库管理工具使用NAVICAT。
基于大数据技术的高校体育器材管理系统主要分为有前台和后台,有学生、老师、管理员三个角色,前台主要展示体育器材及相关物品,主要有注册、登录功能模块、预约管理模块、体育器材管理、个人信息维护信息模块。
关键词:体育器材;管理系统;JAVA ;SSM ;大数据
Most colleges and universities have rich PE classes, Whenever sports starts, The PE teacher will arrange some students to go to the sports equipment placement place to register the sports equipment to use, The process is very tedious, And borrow the equipment in advance, And to record the borrowed equipment and items information, But with the development of information technology, In the past, the way of handling manual paper documents has not become the mainstream, Using computers with software systems is not only highly efficient, And the data is more durable, Sports equipment reservation management system is a management system to help college students reserve school sports equipment, The administrator manages the sports equipment in the background, Then students or teachers can make an appointment to borrow, And then use it up and return it, Not need to document in paper, Very efficient and convenient.
This system is developed in JAVA language, JSP + SSM as the main back-end technology, front-end uses LAYUI framework, based on B / S architecture, the development tool selects Idea, database selects MYSQL, TOMCAT for running server, and database management tool uses NAVICAT. The university sports equipment management system based on big data technology is mainly divided into front desk and background, with three roles: students, teacher and administrator.
The front desk mainly displays sports equipment and related items, mainly including registration, login function module, appointment management module, sports equipment management and personal information maintenance information module.
Key words: sports equipment; management system; JAVA; SSM; big data
目 录
摘 要
Abstract
1 绪论
1.1 研究背景
1.2 研究意义
1.3 本章小结
2 主要技术
2.1 Java 概述
2.2 JSP技术
2.3 Tomcat
2.4 MySQL
2.5 Idea
2.6高校大数据技术
2.6 本章小结
3 需求分析
3.1 可行性分析
3.1.1 技术可行性分析
3.1.2 经济可行性分析
3.1.3 操作可行性分析
3.1.4 法律可行性分析
3.2 功能性需求分析
3.2.1 学生用例图分析
3.2.2 老师用例图分析
3.2.3 管理员用例图分析
3.3 非功能性需求分析
3.4 本章小结
4 系统详细设计与实现
4.1 总体功能设计
4.2功能模块详细设计
4.2.1注册模块详细设计
4.2.2登录模块详细设计
4.2.3预约器材模块详细设计
4.2.4用户管理模块详细设计
4.2.5体育器材类别管理模块详细设计
4.2.6体育器材管理模块详细设计
4.2.7公告管理模块详细设计
4.2.8预约管理模块详细设计
4.2.9个人信息管理模块详细设计
4.3数据库设计
4.3.1数据库概念模型设计
4.3.2数据库物理表结构设计
4.4 功能模块的设计与实现
4.4.1首页模块
4.4.2注册模块
4.4.3登录模块
4.4.4预约器材模块
4.4.5用户管理模块
4.4.6器材类别管理管理模块
4.4.7公告管理模块
4.4.8体育器材管理模块
4.4.9预约管理模块
4.4.10 个人信息管理模块
4.5 本章小结
5 系统测试
5.1 软件测试目的
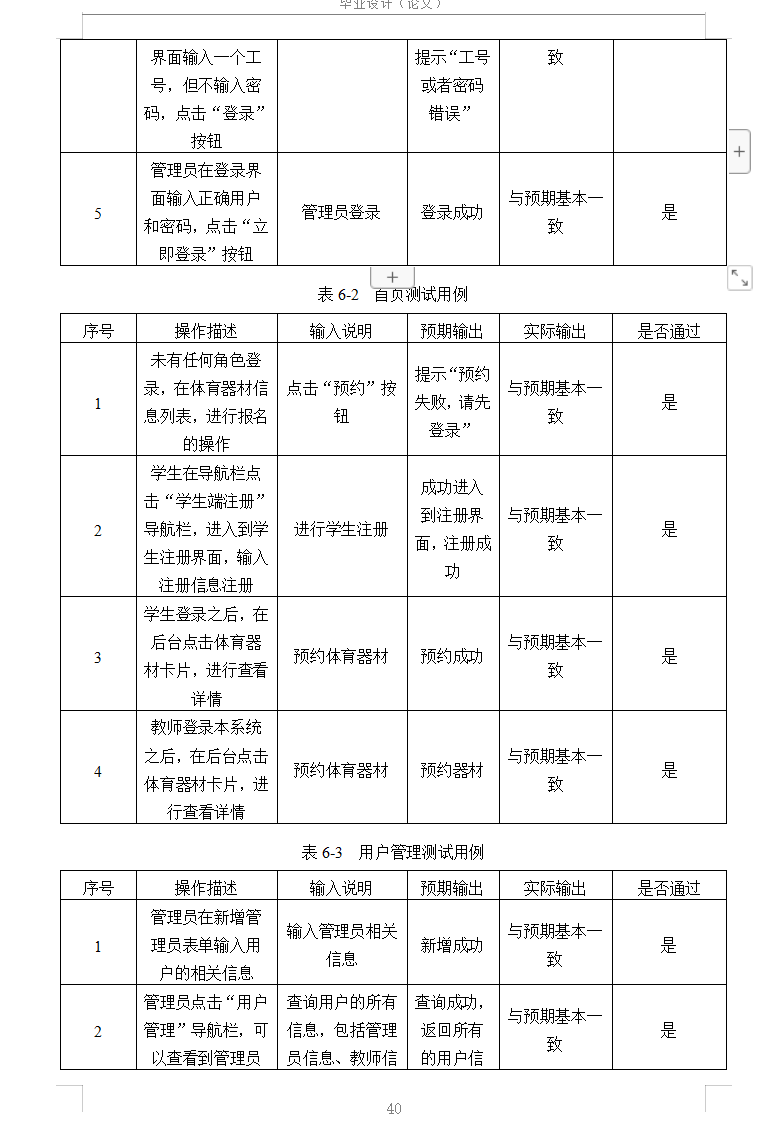
5.2 测试用例
5.3 本章小结
结 论
致 谢
参考文献
































毕业66资料站 biye66.com ©2015-2026 版权所有 | 微信:15573586651 QQ:3903700237
本站毕业设计和毕业论文资料均属原创者所有,仅供学习交流之用,请勿转载并做其他非法用途.如有侵犯您的版权有损您的利益,请联系我们会立即改正或删除有关内容!