| 设计 任务书 文档 开题 答辩 说明书 格式 模板 外文 翻译 范文 资料 作品 文献 课程 实习 指导 调研 下载 网络教育 计算机 网站 网页 小程序 商城 购物 订餐 电影 安卓 Android Html Html5 SSM SSH Python 爬虫 大数据 管理系统 图书 校园网 考试 选题 网络安全 推荐系统 机械 模具 夹具 自动化 数控 车床 汽车 故障 诊断 电机 建模 机械手 去壳机 千斤顶 变速器 减速器 图纸 电气 变电站 电子 Stm32 单片机 物联网 监控 密码锁 Plc 组态 控制 智能 Matlab 土木 建筑 结构 框架 教学楼 住宅楼 造价 施工 办公楼 给水 排水 桥梁 刚构桥 水利 重力坝 水库 采矿 环境 化工 固废 工厂 视觉传达 室内设计 产品设计 电子商务 物流 盈利 案例 分析 评估 报告 营销 报销 会计 | |||||
|
|||||
|
|||||
|
|||||
新时代社会的快速发展,对医院服务水平、诊疗能力提出了全新的要求。因此,为了满足社会需求,医院有必要结合自身状况,做好网络综合布线系统与技术的科学应用。医院的综合布线系统必须与医院的实际情况进行结合,必须严格按照完整性,安全性,经济性,实用性以及可靠性等设计准则,在网络拓扑结构选择的时候要根据医院具体情况进行适当选型,且每个信息通道可以进行多方面,更加灵活的组网模式,以确保医院综合布线系统的组网灵活性以及易扩展性。
本文研究了医院网络建设和综合布线设计的具体实施方法,以及布线系统的相关知识。首先,综述了医院网络建设的历史和开发情况,特别是综合布线解决方案的重要性和用户的要求。其次,分析了综合布线的方案设计,着重分析了综合布线系统的五大关键技术因素:1)选择和布局线缆;2)服务器宿舍网络设计;3)网络安全防护技术;4)网络监控和维护技术;5)网络应用技术。最后,提出了综合布线设计的实施步骤,主要包括建模、测试、评估和实施等。综上所述,本文提供了一种实用的、经济有效的、全面的综合布线解决方案,可以满足医院对网络系统的需求。
关键词:医院网络;网络规划,网络建设,综合布线,拓扑图
The rapid development of the society in the new era has put forward brand-new requirements for the hospital service level and the diagnosis and treatment ability. Therefore, in order to meet the social needs, it is necessary for hospitals to do a good job in the scientific application of network comprehensive wiring system and technology combined with their own conditions. Hospital comprehensive wiring system must be combined with the actual situation of the hospital, must be in strict accordance with the integrity, security, economy, practicability and reliability design criteria, in the network topology structure selection according to the hospital appropriate selection, and each information channel can be various, more flexible networking mode, to ensure that the hospital comprehensive wiring system network flexibility and easy expansion.
This paper studies the specific implementation methods of hospital network construction and integrated wiring design, and the relevant knowledge of the wiring system. First, the history and development of hospital network construction are reviewed, especially the importance of integrated cabling solutions and the requirements of users. Secondly, it analyzes the scheme design of integrated cabling, and focuses on the five key technical factors of integrated cabling system: 1) selection and layout of cables; 2) network design of server dormitory; 3) network security protection technology; 4) network monitoring and maintenance technology; 5) network application technology. Finally, the implementation steps of integrated wiring design, including modeling, testing, evaluation and implementation. In conclusion, this paper provides a practical, cost-effective, and comprehensive integrated wiring solution that can meet the needs of the hospital for the network system.
Key words: hospital network; network planning, network construction, integrated cabling, and topology map
目 录
摘 要
Abstract
1医院网络建设需求分析
1.1对用户需求进行分析
1.2主要设计的目标
2医院网络建设总体设计
2.1背景分析
2.2院区建筑概况
2.3网络IP接口点分布需求
2.4医院VLAN需求划分
2.5应用要求
2.6性能要求
2.7医院网布线工程分析
3医院网络建设的配置和实施
3.1项目背景介绍
3.2院区建筑概况
3.3网络IP接口点分布需求分析
3.4医院VLAN需求划分
3.4应用要求
3.5性能要求
3.6医院网布线工程分析
4医院的网络测试与验收
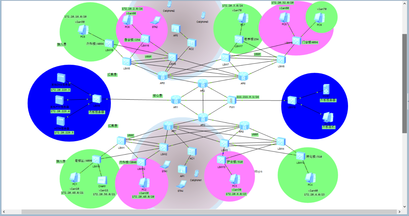
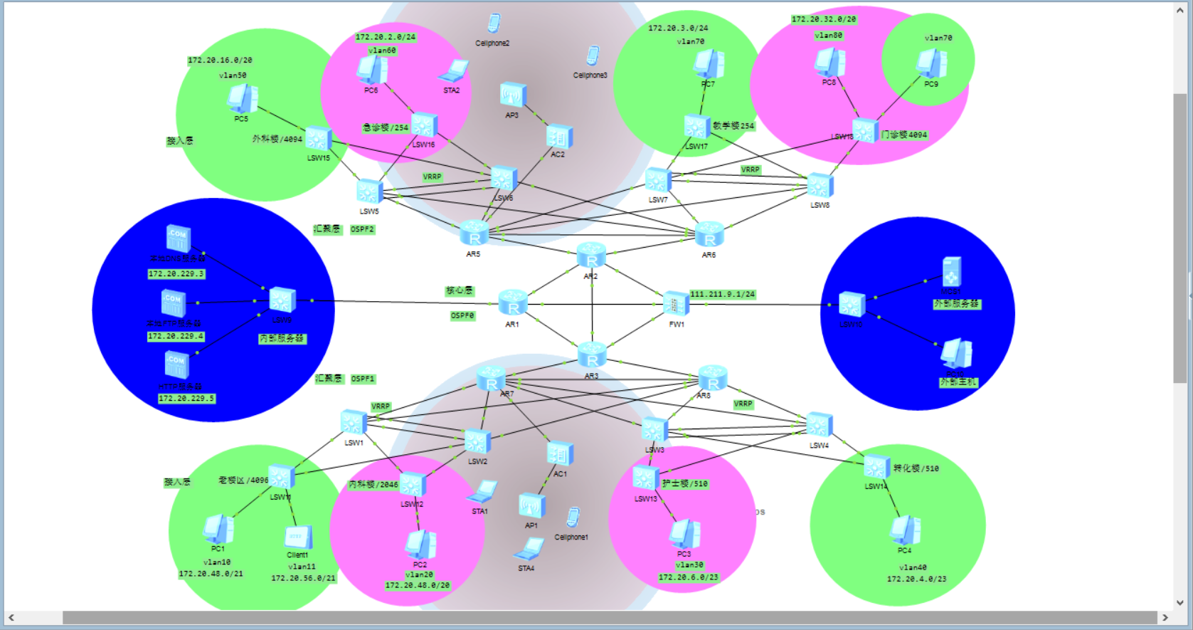
4.1网络拓扑设计
4.2 IP地址规划
4.3主要配置脚本及配置过程
4.3.1路由器
4.3.2三层交换机
4.3.3二层交换机
4.3测试报告
4.3.1 VLAN划分―测试结果
4.3.2跨交换机VLAN―测试结果
4.3.3交换机链路聚合―测试结果
4.3.4单臂路由―测试结果
4.3.5三层汇聚交换―测试结果
4.3.6多区域动态路由OSPF―测试结果
4.3.7访问控制ACL―测试结果
4.3.8NAT―测试结果
4.3.9DHCP―测试结果
4.3.10DNS―测试结果
4.3.11 HTTP/FTP测试结果
4.3.12 ACL―测试结果
4.3.13 VRRP―测试结果
4.3.14 MSTP―测试结果
4.3.15 NAPT及防火墙―测试结果
总 结
参考文献
致 谢


















毕业66资料站 biye66.com ©2015-2026 版权所有 | 微信:15573586651 QQ:3903700237
本站毕业设计和毕业论文资料均属原创者所有,仅供学习交流之用,请勿转载并做其他非法用途.如有侵犯您的版权有损您的利益,请联系我们会立即改正或删除有关内容!