| 设计 任务书 文档 开题 答辩 说明书 格式 模板 外文 翻译 范文 资料 作品 文献 课程 实习 指导 调研 下载 网络教育 计算机 网站 网页 小程序 商城 购物 订餐 电影 安卓 Android Html Html5 SSM SSH Python 爬虫 大数据 管理系统 图书 校园网 考试 选题 网络安全 推荐系统 机械 模具 夹具 自动化 数控 车床 汽车 故障 诊断 电机 建模 机械手 去壳机 千斤顶 变速器 减速器 图纸 电气 变电站 电子 Stm32 单片机 物联网 监控 密码锁 Plc 组态 控制 智能 Matlab 土木 建筑 结构 框架 教学楼 住宅楼 造价 施工 办公楼 给水 排水 桥梁 刚构桥 水利 重力坝 水库 采矿 环境 化工 固废 工厂 视觉传达 室内设计 产品设计 电子商务 物流 盈利 案例 分析 评估 报告 营销 报销 会计 | |||||
|
|||||
|
|||||
|
|||||
网络安全作业报告
目录
编程语言及使用环境
主要技术
主要函数与主要参数
效果截图
sniffer
编程语言及使用环境
主要技术及程序流程说明
主要函数
运行结果
编程语言及使用环境
编程语言:c
使用环境:Windows
socket及多线程
结构体 Target作用是将多个参数合一,便于多线程
scan 函数主要负责对一个ip地址进行扫描.使用ioctlsocket函数对流程进行加速
main函数主要辅助多线程
编译器为Clion
编程语言:c
使用环境:Lunix
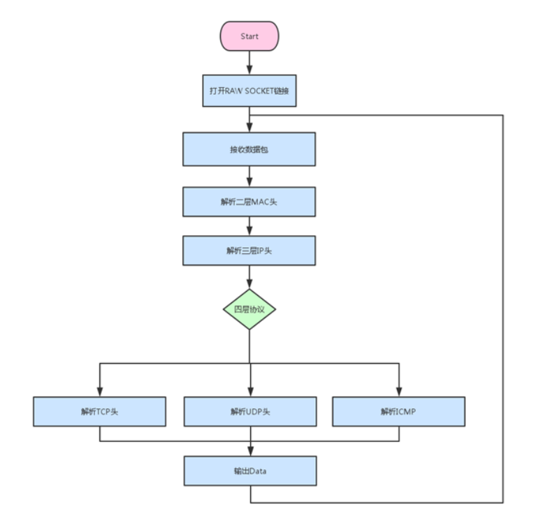
socket
对原始socket包进行处理
打印mac首部
打印ip首部
打印tcp包体
打印udp包体
打印icmp包体
打印数据包的数据
输出至log.txt






毕业66资料站 biye66.com ©2015-2026 版权所有 | 微信:15573586651 QQ:3903700237
本站毕业设计和毕业论文资料均属原创者所有,仅供学习交流之用,请勿转载并做其他非法用途.如有侵犯您的版权有损您的利益,请联系我们会立即改正或删除有关内容!