| 设计 任务书 文档 开题 答辩 说明书 格式 模板 外文 翻译 范文 资料 作品 文献 课程 实习 指导 调研 下载 网络教育 计算机 网站 网页 小程序 商城 购物 订餐 电影 安卓 Android Html Html5 SSM SSH Python 爬虫 大数据 管理系统 图书 校园网 考试 选题 网络安全 推荐系统 机械 模具 夹具 自动化 数控 车床 汽车 故障 诊断 电机 建模 机械手 去壳机 千斤顶 变速器 减速器 图纸 电气 变电站 电子 Stm32 单片机 物联网 监控 密码锁 Plc 组态 控制 智能 Matlab 土木 建筑 结构 框架 教学楼 住宅楼 造价 施工 办公楼 给水 排水 桥梁 刚构桥 水利 重力坝 水库 采矿 环境 化工 固废 工厂 视觉传达 室内设计 产品设计 电子商务 物流 盈利 案例 分析 评估 报告 营销 报销 会计 | |||||
|
|||||
|
|||||
|
|||||
摘 要
Abstract
第一章 引言
1.1选题背景及意义
1.2课题研究现状
1.3研究主要内容
第二章 总体方案设计
2.1普通传统香皂间歇式取料装置方案
2.1.1香皂间歇式取料装置的工作原理
2.1.2间歇式取料机方案的设计缺点
2.2立式香皂间歇式取料装置方案
2.3立式冷间歇式取料机的几大优点
第三章 主要零件参数化设计过程
3.1共轭凸轮的设计(以取皂共轭凸轮为例)
3.1.1主凸轮的设计
3.1.2副凸轮的设计
3.2下模四杆机构长度设计
第四章 电机与减速器的选择
4.1电机的选择
4.2减速器的选择
第五章 凸轮主动轴的校核
第六章 冷间歇式取料机构运动分析
6.1共轭凸轮组传动
6.2上模的往复直线运动的实现
6.3自动取放皂系统
6.3.1间歇式取料机自动取放皂的动作顺序
6.3.2自动取,放皂动作的实现
6.3.3自动取放皂的特点
6.4下模往复翻转运动
6.5送料往复直线运动
第七章 结论
参考文献
致 谢
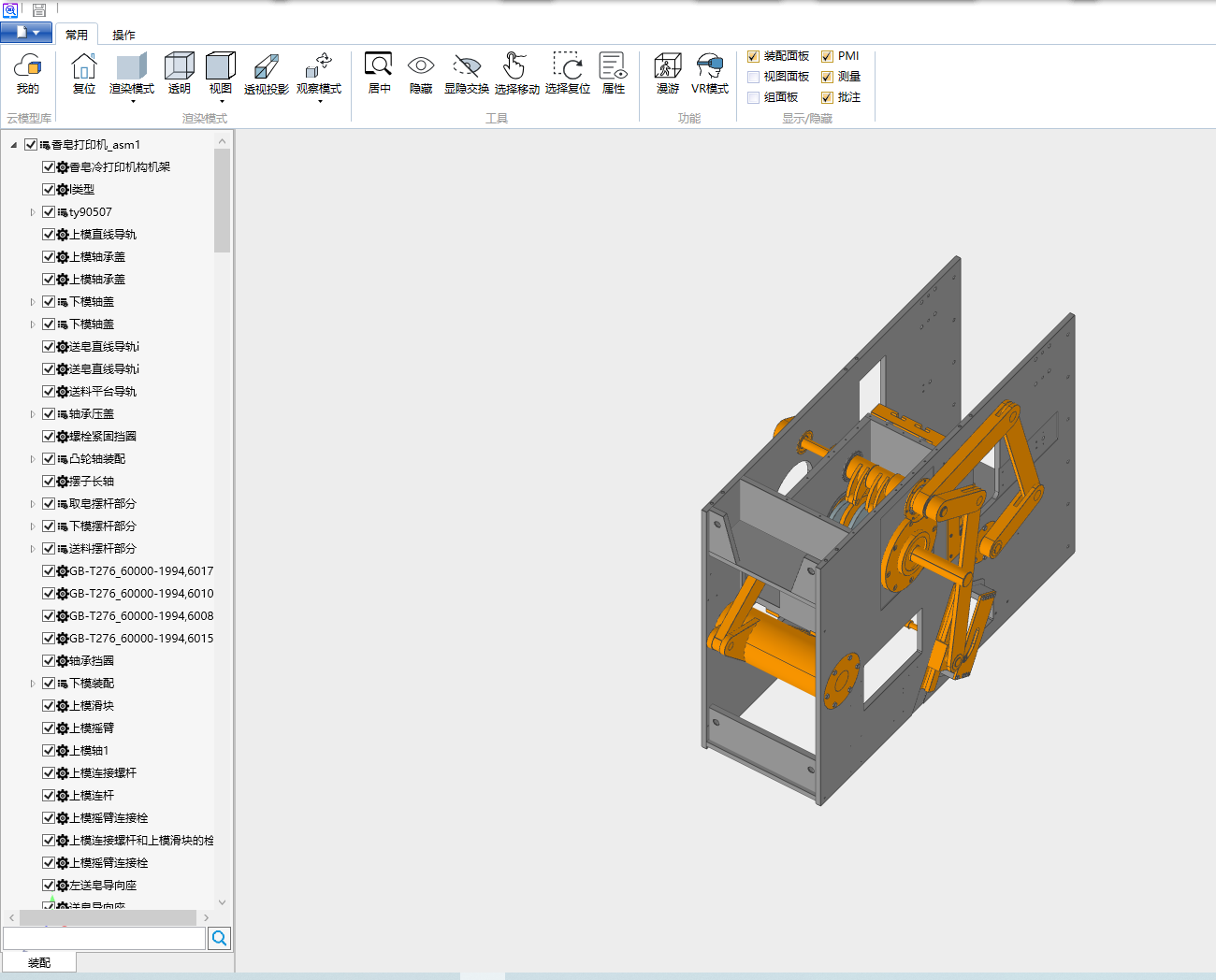
随着香皂生产行业的持续进步,业界对于自动化程度高、生产效率高的机械装备的需求量日益增加。鉴于此,本研究主题不仅具有现实的应用价值,而且对于推动香皂制造业的技术进步具有显著意义。此外,本研究选题与当代制造业的发展方向相契合,对于增强学生的工程实操技能和创新思维能力同样具有积极的促进作用。在本项研究中,我们设计了一种新型的间歇式取料设备,该设备的设计产能达到每分钟60块香皂,其核心传动系统采用了共轭凸轮机构,以保障取料的精准度。利用计算机辅助设计(CAD)软件,我们完成了主凸轮的详细设计,同时借助UG软件的运动仿真特性,完成了副凸轮的设计工作。下模的四杆机构设计遵循了两连杆机构的三个对应位置原理。伺服电机作为整个设备的动力输入源,而减速器的选型则基于取料速度的具体要求。对设备主动轴的校核工作也已完成,以保证其能够满足生产的实际需求。最终,我们对整个运动机构进行了细致的分析,以确保所设计装置的稳定性与可靠性。通过本研究,我们为香皂制造业提供了一套高效且可信赖的间歇式取料解决方案。
关键词:间歇式取料设备;共轭凸轮机构;伺服电机;减速机构;UG运动仿真
With the continuous progress of the soap production industry, the demand for machinery and equipment with high degree of automation and high production efficiency is increasing. In view of this, the research topic not only has practical application value, but also has significant significance for promoting the technological progress of soap manufacturing industry. In addition, the topic of this research is consistent with the development direction of contemporary manufacturing industry, which also plays a positive role in promoting students' engineering practical skills and innovative thinking ability. In this study, we designed a new intermittent feeding equipment with the designed capacity of 60 pieces of soap per minute, and its core transmission system uses a conjugate cam mechanism to ensure the accuracy of feeding. Using computer-aided design (CAD) software, we completed the detailed design of the main cam and the design of the motion simulation characteristics of UG software. The four-rod mechanism design of the lower mode follows the three corresponding positions of the two-link mechanism. The servo motor serves as the power input source of the whole equipment, and the selection of the reducer is based on the specific requirements of the feeding speed. The checking of the active shaft of the equipment has also been completed to ensure that it can meet the actual production requirements. Finally, we conducted a detailed analysis of the whole movement mechanism to ensure the stability and reliability of the designed device. Through this study, we provide an efficient and reliable intermittent feeding solution for the soap manufacturing industry.
Key words: intermittent feeding equipment; conjugate cam mechanism; servo motor; deceleration mechanism; UG motion simulation







































毕业66资料站 biye66.com ©2015-2026 版权所有 | 微信:15573586651 QQ:3903700237
本站毕业设计和毕业论文资料均属原创者所有,仅供学习交流之用,请勿转载并做其他非法用途.如有侵犯您的版权有损您的利益,请联系我们会立即改正或删除有关内容!