| 设计 任务书 文档 开题 答辩 说明书 格式 模板 外文 翻译 范文 资料 作品 文献 课程 实习 指导 调研 下载 网络教育 计算机 网站 网页 小程序 商城 购物 订餐 电影 安卓 Android Html Html5 SSM SSH Python 爬虫 大数据 管理系统 图书 校园网 考试 选题 网络安全 推荐系统 机械 模具 夹具 自动化 数控 车床 汽车 故障 诊断 电机 建模 机械手 去壳机 千斤顶 变速器 减速器 图纸 电气 变电站 电子 Stm32 单片机 物联网 监控 密码锁 Plc 组态 控制 智能 Matlab 土木 建筑 结构 框架 教学楼 住宅楼 造价 施工 办公楼 给水 排水 桥梁 刚构桥 水利 重力坝 水库 采矿 环境 化工 固废 工厂 视觉传达 室内设计 产品设计 电子商务 物流 盈利 案例 分析 评估 报告 营销 报销 会计 | |||||
|
|||||
|
|||||
|
|||||
随着高层住宅火灾救援效率与安全性提升的迫切需求,以及无人机技术在消防领域应用的不断探索。本设计旨在通过创新无人机结构与控制电路,实现高效、安全的高层火灾救援,为现代城市消防安全提供有力支持。
本文旨在设计一款新型高层住宅消防无人机,该无人机具备结构简单、操作便捷以及高可靠性的特点,特别适用于高层火灾救援场景。无人机设计重点在于其水包挂载机构,该机构由挂钩、锁紧与解锁装置及其传动机件组成,可悬挂60kg的消防水包。无人机在挂入水包后,通过遥控装置发出信号,锁紧装置将自动锁紧水包,确保飞行过程中的安全性。当无人机抵达指定火灾地点时,遥控装置再次发出解锁信号,锁紧机构随即解锁,消防水包在重力的作用下自动下落,实现对中小型火灾的有效控制。本文详细阐述了无人机的机械结构设计,绘制了设备装配图,并对2-3个关键部件进行了强度与刚度的校核,确保无人机在救援任务中的稳定性和安全性。此外,本文还设计了无人机的驱动系统控制电路,为无人机的稳定运行提供了技术保障。本设计不仅提高了高层火灾救援的效率和安全性,也为无人机在消防领域的应用提供了新的思路和方法。
关键词:消防无人机;水包挂载机构;机械结构设计;强度与刚度校核;驱动系统控制电路;高层火灾救援
With the urgent need to improve the efficiency and safety of high-rise residential fire rescue, as well as the continuous exploration of the application of uav technology in the field of fire protection. This design aims to achieve efficient and safe high-rise fire rescue by the innovative UAV structure and control circuit, and provide strong support for modern urban fire safety.
This paper aims to design a new type of high-rise residential fire-fighting UAV, which has the characteristics of simple structure, convenient operation and high reliability, and is especially suitable for high-rise fire rescue scenarios. The design of the UAV focuses on its water pack mounting mechanism, which consists of a hook, locking and unlocking device and its transmission parts, and can hang a 60kg fire water pack. After the uav hangs into the water bag, it will send a signal through the remote control device, and the locking device will automatically lock the water bag to ensure the safety during the flight. When the UAV arrives at the designated fire site, the remote control device sends out the unlock signal again, and the locking mechanism is unlocked immediately. The fire water bag automatically falls under the action of gravity, realizing the effective control of small and medium-sized fires. This paper details the mechanical structure design of the UAV, draws the equipment assembly map, and checks the strength and stiffness of 2-3 key components to ensure the stability and safety of the UAV in rescue missions. In addition, this paper also designs the driving system control circuit of the UAV, which provides the technical support for the stable operation of the UAV. This design not only improves the efficiency and safety of high-level fire rescue, but also provides new ideas and methods for the application of UAV in the field of fire protection.
Key words: fire fighting UAV; water bag mounting mechanism; mechanical structure design; strength and stiffness check; drive system control circuit; high-level fire rescue
目 录
摘要 i
Abstract ii
摘 要
Abstract
第1章 绪论
1.1 选题背景及意义
1.1.1 选题背景
1.1.2 选题意义
1.2 国内外研究现状及发展趋势
1.2.1 国内研究现状
1.2.2 国外研究现状
1.2.3 发展趋势
1.3 研究主要内容
第2章 消防无人机设计总体方案的选择
2.1 电磁式消防水包挂载机构
2.2 连杆式消防水包挂载机构
2.3 齿轮齿条式消防水包挂载机构
第3章 齿轮齿条式消防水包挂载机构设计与计算
3.1 齿轮齿条设计与计算
3.1.1 锁紧机构的受力分析
3.1.2 齿轮齿条设计
3.1.3 齿轮齿条校核
3.1.4 几何尺寸计算
3.1.5 主要设计结论
3.2 执行机构轴的设计计算
3.2.1 高速轴的设计
3.2.2 低速轴的设计
3.3 挂载机构驱动电机选择
3.3.1 选择电动机的类型
3.3.2 选择电动机的功率
3.4 挂载箱体机构箱体材料的选择
3.4.1 铝合金材料
3.4.2 工程塑料
3.4.3 碳纤维
3.4.4 材料的对比与选择
3.5 挂载机构箱体的结构尺寸
3.6 润滑剂的选择
3.6.1 齿轮润滑剂
3.6.2 轴承润滑剂
3.7螺旋桨的设计
3.7.1螺旋桨叶片设计
3.7.2螺旋升力的计算
第4章 挂载机构驱动系统电路的设计
4.1 多旋翼无人机电路系统的组成
4.1.1 动力系统
4.1.2 动力电源与充电系统
4.1.3 电子调速器
4.1.4 飞行控制系统
4.1.5 遥控器和遥控接收器
4.2 驱动系统电路的控制要求
4.2.1 地面控制要求
4.2.2 空中控制要求
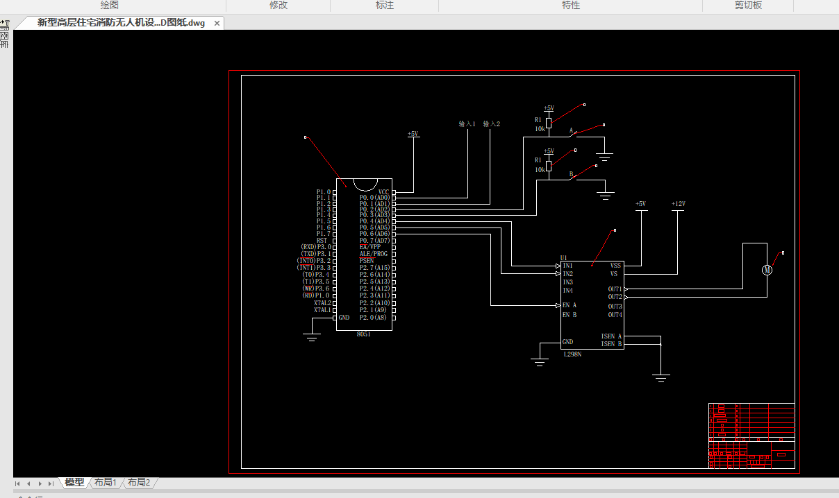
4.3 微型直流电动机正反转电路设计
4.3.1 直流电动机的工作原理
4.3.2 直流电动机的结构
4.3.3 直流电动机正反转控制电路原理
4.3.4 L298驱动集成电路简介
4.4 控制芯片选择
4.4.1 方案选择
4.4.2 三种控制方案的比较
4.5 51系列单片机简介
4.6 行程开关的选择
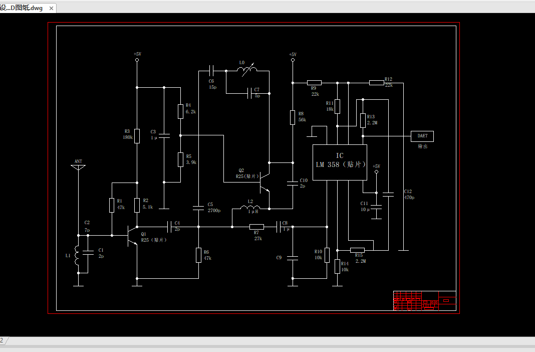
4.7数据发送模块
4.8 数据接收模块
4.8 驱动系统电路图
第5章 总结与展望
5.1 总结
5.2 展望
致 谢
参考文献






















毕业66资料站 biye66.com ©2015-2026 版权所有 | 微信:15573586651 QQ:3903700237
本站毕业设计和毕业论文资料均属原创者所有,仅供学习交流之用,请勿转载并做其他非法用途.如有侵犯您的版权有损您的利益,请联系我们会立即改正或删除有关内容!