| 设计 任务书 文档 开题 答辩 说明书 格式 模板 外文 翻译 范文 资料 作品 文献 课程 实习 指导 调研 下载 网络教育 计算机 网站 网页 小程序 商城 购物 订餐 电影 安卓 Android Html Html5 SSM SSH Python 爬虫 大数据 管理系统 图书 校园网 考试 选题 网络安全 推荐系统 机械 模具 夹具 自动化 数控 车床 汽车 故障 诊断 电机 建模 机械手 去壳机 千斤顶 变速器 减速器 图纸 电气 变电站 电子 Stm32 单片机 物联网 监控 密码锁 Plc 组态 控制 智能 Matlab 土木 建筑 结构 框架 教学楼 住宅楼 造价 施工 办公楼 给水 排水 桥梁 刚构桥 水利 重力坝 水库 采矿 环境 化工 固废 工厂 视觉传达 室内设计 产品设计 电子商务 物流 盈利 案例 分析 评估 报告 营销 报销 会计 | |||||
|
|||||
|
|||||
|
|||||
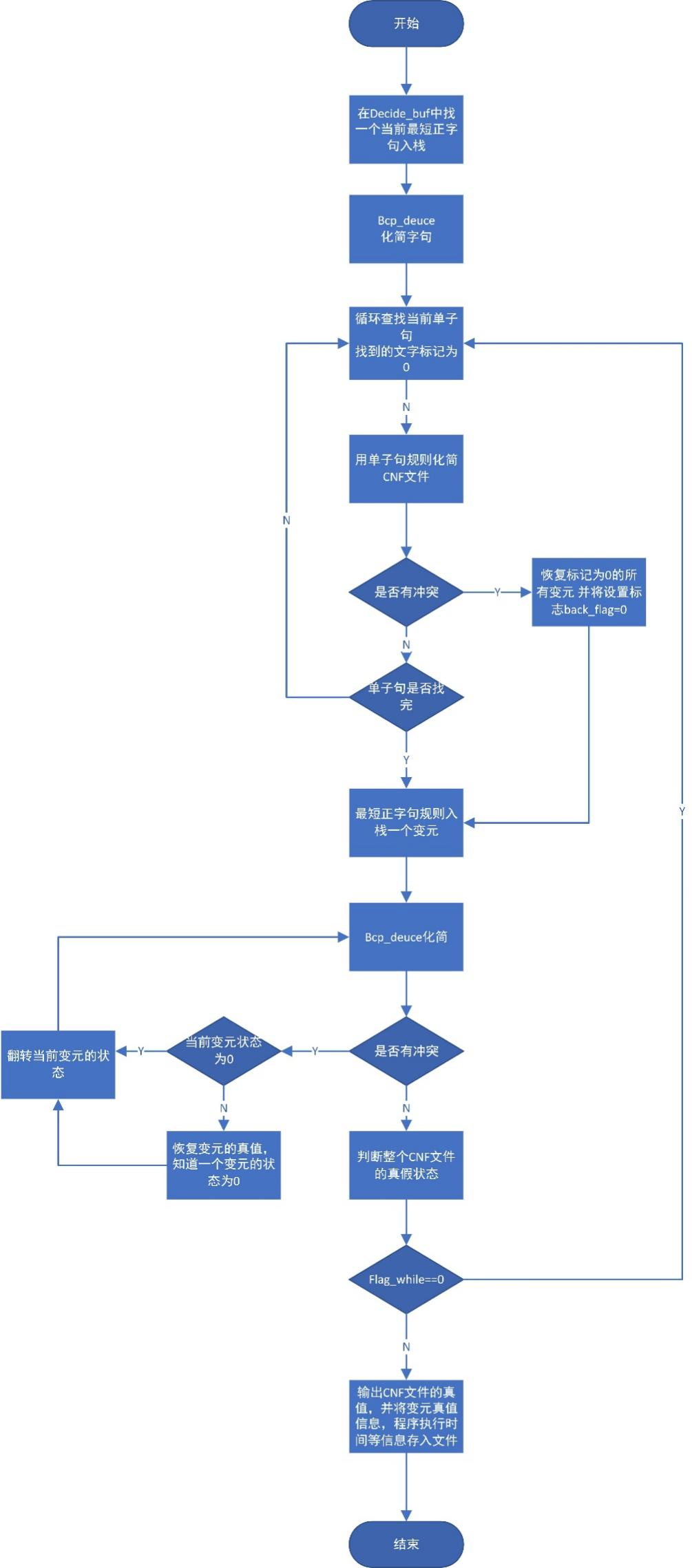
目 录1引言 11.1 课题背景与意义 11.2 国内外研究现状 11.3 课程设计的主要研究工作 12 系统需求分析与总体设计 12.1 系统需求分析 22.2 系统总体设计 23 系统详细设计 33.1 有关数据结构的定义 33.2 主要算法设计 44.系统实现与测试 114.1 系统实现 114.2 系统测试 194.3程序优化 235 总结与展望 245.1 全文总结 255.1 工作展望 256体会 26附录 271. 主程序 272. 文件操作 313. SAT求解,DPLL算法核心框架 324. 数独求解模块 511引言1.1 课题背景与意义可满足性问题一直是人工智能领域研究的一个核心问题,其应用范围,不仅仅在人工智能,还包括计算机辅助设计,机器视觉,数据库等。合取范式的可满足性问题是理论计算机科学与人工智能的著名问题,寻求其有效算法,一直是计算机连及实际应用的重要任务。本文简单的实现了基于DPLL的SAT算法,采用邻接表的数据结构和最短正字句的决策方式,并将算法应用在数独问题的求解过程中。1.2 国内外研究现状多年来,国际上已提出各种不同的局部搜索算法和回溯算法,使得S不同领域中SAT问题的解决能力增强,国际上提出的一大批采用回溯算法基本都是在DPLL回溯算法上,在变量决策,推理回溯等方面的优化。在可满足问题研究的突破性进展,使得直接或者间接的推动人工智能等领域的突破性进展。目前SAT求解器可以高效地处理数百万变量规模的问题。然而,由于SAT问题本身的特性,除非P=NP,否则不存在最坏情况下多项式阶时间复杂度的SAT求解算法,因此设计出高度的SAT求解算法仍然是今天研究的热点。1.3 课程设计的主要研究工作DPLL算法是经典的SAT完备型求解算法,对给定的一个SAT问题实例,理论上可判定其是否满足,满足时可给出对应的一组解。本设计基于DPLL的算法与程序框架,实现一个完备SAT求解器,包括程序的改进也必须在此算法的基础上进行,对输入的CNF范式算例文件,解析并建立其内部表示;精心设计问题中变元、文字、子句、公式等有效的物理存储结构以及一定的分支变元处理策略,使求解器具有优化的执行性能;对一定规模的算例能有效求解,输出与文件保存求解结果,统计求解时间。

















毕业66资料站 biye66.com ©2015-2026 版权所有 | 微信:15573586651 QQ:3903700237
本站毕业设计和毕业论文资料均属原创者所有,仅供学习交流之用,请勿转载并做其他非法用途.如有侵犯您的版权有损您的利益,请联系我们会立即改正或删除有关内容!