| 设计 任务书 文档 开题 答辩 说明书 格式 模板 外文 翻译 范文 资料 作品 文献 课程 实习 指导 调研 下载 网络教育 计算机 网站 网页 小程序 商城 购物 订餐 电影 安卓 Android Html Html5 SSM SSH Python 爬虫 大数据 管理系统 图书 校园网 考试 选题 网络安全 推荐系统 机械 模具 夹具 自动化 数控 车床 汽车 故障 诊断 电机 建模 机械手 去壳机 千斤顶 变速器 减速器 图纸 电气 变电站 电子 Stm32 单片机 物联网 监控 密码锁 Plc 组态 控制 智能 Matlab 土木 建筑 结构 框架 教学楼 住宅楼 造价 施工 办公楼 给水 排水 桥梁 刚构桥 水利 重力坝 水库 采矿 环境 化工 固废 工厂 视觉传达 室内设计 产品设计 电子商务 物流 盈利 案例 分析 评估 报告 营销 报销 会计 | |||||
|
|||||
|
|||||
|
|||||
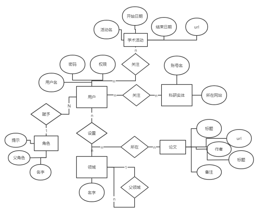
目录科研资讯推送系统 1技术选型 1部署 2爬虫 2功能 2查看论文 2设置领域 3查看学术活动 6关注实体查看 8关注实体设置 10管理员功能 10使用 11开发 111. 引言 112. 需求分析 13时间特性要求 25application/x-www-form-urlencoded 26multipart/form-data 26application/json 273. 系统分析 29Static 32Js 324. UML 设计 37外存设备及外存空间的组织 58访问数据的方式方法 58查 71多对多映射实现 71增 72删 72改 736. 系统测试 767. 课设中遇到的问题及解决 918. 课程设计总结 949. 参考文献 95部署 96科研资讯推送系统在后台管理框架 guns-lite 上进行开发技术选型核心框架:SpringBoot 数据库层:springdatajpa 安全框架:Shiro 数据库连接池:Druid 缓存:Ehcache部署阿里云学生机:ecs.n4.small Tomcat:9.0 JDK:1.8 数据库:MySQL8.0 操作系统:CentOS7爬虫Seedailyarxiv.ipynb



























毕业66资料站 biye66.com ©2015-2026 版权所有 | 微信:15573586651 QQ:3903700237
本站毕业设计和毕业论文资料均属原创者所有,仅供学习交流之用,请勿转载并做其他非法用途.如有侵犯您的版权有损您的利益,请联系我们会立即改正或删除有关内容!