| 设计 任务书 文档 开题 答辩 说明书 格式 模板 外文 翻译 范文 资料 作品 文献 课程 实习 指导 调研 下载 网络教育 计算机 网站 网页 小程序 商城 购物 订餐 电影 安卓 Android Html Html5 SSM SSH Python 爬虫 大数据 管理系统 图书 校园网 考试 选题 网络安全 推荐系统 机械 模具 夹具 自动化 数控 车床 汽车 故障 诊断 电机 建模 机械手 去壳机 千斤顶 变速器 减速器 图纸 电气 变电站 电子 Stm32 单片机 物联网 监控 密码锁 Plc 组态 控制 智能 Matlab 土木 建筑 结构 框架 教学楼 住宅楼 造价 施工 办公楼 给水 排水 桥梁 刚构桥 水利 重力坝 水库 采矿 环境 化工 固废 工厂 视觉传达 室内设计 产品设计 电子商务 物流 盈利 案例 分析 评估 报告 营销 报销 会计 | |||||
|
|||||
|
|||||
|
|||||
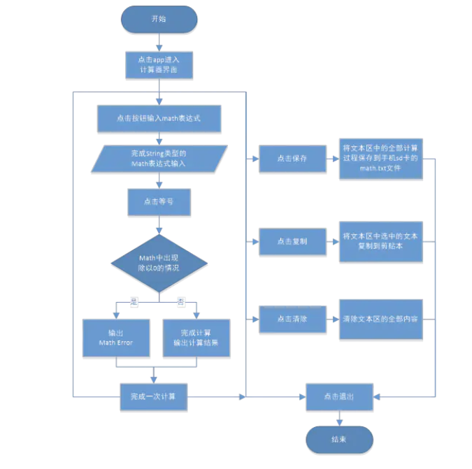
基于Java的Android计算器设计与实现目录一、设计分析 11.1 题目重述 11.2 设计思路 1二、程序结构 2三、各模块的功能及程序说明 43.1 计算器界面设计 43.2 界面各模块功能 83.3 ScienceCalculator接口 273.4 BaseCalculator 接口 32四、操作流程 374.1 操作流程图 374.2 操作流程步骤 37五、测试 385.1 弧度角度运算 385.2 数学表达式 405.3 包含科学计算的数学表达式 405.4 保留相应小数位数 415.5 处理异常 425.6 保存运算过程到文件 43六、实验心得 45
一、设计分析1.1 题目重述本次实验为了实现一个保存计算过程的计算器,主要有以下三个要求:1.仿照真实的计算器实现其功能。2.在左上方的文本框中显示当前的计算过程,在右边的文本区中显示以往的计算过程。3.单击“保存”按钮可以将文本区中的全部计算过程保存到文件;单击“复制”按钮可以将文本区中选中的文本复制到剪贴本;单击“清除”按钮可以清除文本区的全部内容。1.2 设计思路考虑到计算器的美观和易用性,我决定把计算器做在 Android 端,Android 系统的 App 的底层功能由 Java 实现,所以工作主要分为两部分:1.设计计算器界面 (activity_main.xml) 计算器界面用xml文件编写,包括手机竖屏和横屏两个布局文件: 竖屏:activity_main.xml 布局为 portrait 横屏:activity_main_land.xml 布局为 landscape 竖屏模式可以完成基本的四则运算,不涉及科学计算 横屏模式除了完成基本的四则运算,还添加了科学运算2.编写计算接口 (ScienceCalculator.java) ScienceCalculator 可以完成包含科学运算函数的 math,先实现可以完成基本四则运算的 BaseCalculator,在此基础上,实现 ScienceCalculator。 运算的思路是先通过 ScienceCalculator 完成math中需要科学计算函数的部分,再用这些部分计算的结果替换原 math 中的这些部分,使包含科学计算函数的 math 转变成可用 BaseCalculator 计算的 math。
















毕业66资料站 biye66.com ©2015-2026 版权所有 | 微信:15573586651 QQ:3903700237
本站毕业设计和毕业论文资料均属原创者所有,仅供学习交流之用,请勿转载并做其他非法用途.如有侵犯您的版权有损您的利益,请联系我们会立即改正或删除有关内容!