| 设计 任务书 文档 开题 答辩 说明书 格式 模板 外文 翻译 范文 资料 作品 文献 课程 实习 指导 调研 下载 网络教育 计算机 网站 网页 小程序 商城 购物 订餐 电影 安卓 Android Html Html5 SSM SSH Python 爬虫 大数据 管理系统 图书 校园网 考试 选题 网络安全 推荐系统 机械 模具 夹具 自动化 数控 车床 汽车 故障 诊断 电机 建模 机械手 去壳机 千斤顶 变速器 减速器 图纸 电气 变电站 电子 Stm32 单片机 物联网 监控 密码锁 Plc 组态 控制 智能 Matlab 土木 建筑 结构 框架 教学楼 住宅楼 造价 施工 办公楼 给水 排水 桥梁 刚构桥 水利 重力坝 水库 采矿 环境 化工 固废 工厂 视觉传达 室内设计 产品设计 电子商务 物流 盈利 案例 分析 评估 报告 营销 报销 会计 | |||||
|
|||||
|
|||||
|
|||||
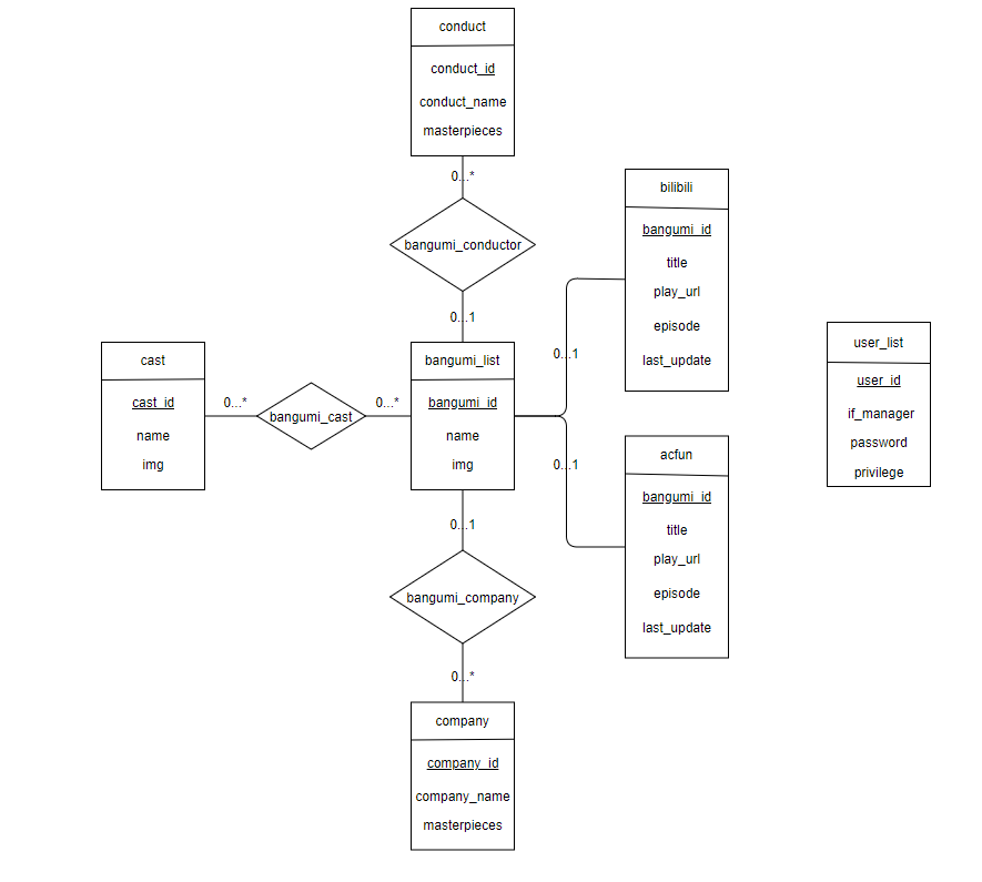
番剧更新表及番剧详情数据库目录番剧更新表及番剧详情数据库 1一、实验题目 1二、开发环境 1三、数据库设计 13.1 需求分析 23.2 数据库概念设计 23.3 数据库结构 33.4 数据库实现 5四、系统设计 74.1 系统后端 74.2 Web服务 174.3 系统前端 174.4 程序模拟图 25五、特色和创新点 26六、实验分工 26七、提交文件说明 26八、实验总结 28一、实验题目实验背景:该项目立足于目前各大平台网站的番剧信息较为分散,用户需要辗转多个平台才能获取较为完整的番剧信息的背景下,实现了各大平台网站番剧信息的整合。将各大平台网站的番剧更新信息及番剧详情信息整合制表,展现在我们的网页上。二、开发环境系统:Ubuntu 20.08数据库:mysql 8.0.23编程语言: 【后端】 python, mysql 【前端】 html+css+js三、数据库设计3.1 需求分析3.1.1 番剧更新表系统维护在播新番的当前更新集数,播放地址链接,宣传图等内容。番剧更新主要来源于`bilibili`,`ACfun`两个个网站。所有信息均通过爬虫以及python脚本进行动态维护。3.1.2 番剧详情表针对每个番剧,提供该番剧的详情信息,包括制作公司,监督,声优等内容。番剧详情主要来自于萌娘百科。信息通过爬虫python脚本动态维护3.1.1 用户管理系统用户分为超级管理员用户和普通用户。普通用户可查看数据库中的内容,可被授予删除、修改、添加番剧信息等权力。超级管理员拥有数据库的完全控制权,包括查看所有用户资料,创建新用户,用户授权等操作。














毕业66资料站 biye66.com ©2015-2026 版权所有 | 微信:15573586651 QQ:3903700237
本站毕业设计和毕业论文资料均属原创者所有,仅供学习交流之用,请勿转载并做其他非法用途.如有侵犯您的版权有损您的利益,请联系我们会立即改正或删除有关内容!