| 设计 任务书 文档 开题 答辩 说明书 格式 模板 外文 翻译 范文 资料 作品 文献 课程 实习 指导 调研 下载 网络教育 计算机 网站 网页 小程序 商城 购物 订餐 电影 安卓 Android Html Html5 SSM SSH Python 爬虫 大数据 管理系统 图书 校园网 考试 选题 网络安全 推荐系统 机械 模具 夹具 自动化 数控 车床 汽车 故障 诊断 电机 建模 机械手 去壳机 千斤顶 变速器 减速器 图纸 电气 变电站 电子 Stm32 单片机 物联网 监控 密码锁 Plc 组态 控制 智能 Matlab 土木 建筑 结构 框架 教学楼 住宅楼 造价 施工 办公楼 给水 排水 桥梁 刚构桥 水利 重力坝 水库 采矿 环境 化工 固废 工厂 视觉传达 室内设计 产品设计 电子商务 物流 盈利 案例 分析 评估 报告 营销 报销 会计 | |||||
|
|||||
|
|||||
|
|||||
决策树模型
目录
人工智能第五次实验报告
决策树模型
一 、问题背景
1.1 监督学习简介
1.2 决策树简介
二 、程序说明
2.1 数据载入
2.2 功能函数
2.3 决策树模型
三 、程序测试
3.1 数据集说明
3.2 决策树生成和测试
3.3 学习曲线评估算法精度
四 、实验总结
附 录 - 程序代码
机器学习的形式包括无监督学习,强化学习,监督学习和半监督学习;学习任务有分类、聚类和回 归等。
监督学习通过观察“输入―输出”对,学习从输入到输出的映射函数。分类监督学习的训练集为标记 数据,每一条数据有对应的”标签“,根据标签可以将数据集分为若干个类别。分类监督学习经训练集生 成一个学习模型,可以用来预测一条新数据的标签。
常见的监督学习模型有决策树、KNN算法、朴素贝叶斯和随机森林等。
1.2 决策树简介
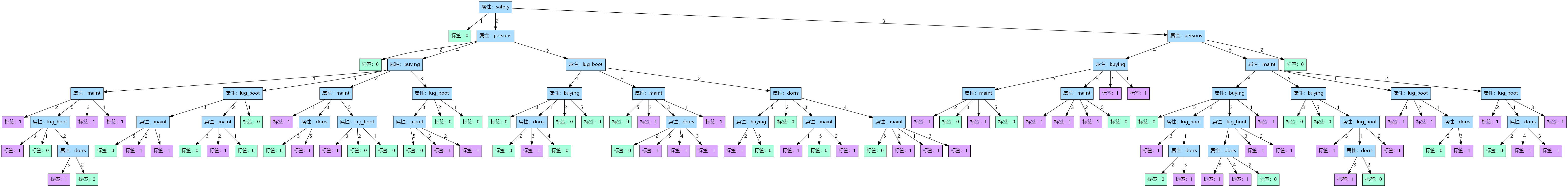
决策树归纳是一类简单的机器学习形式,它表示为一个函数,以属性值向量作为输入,返回一个决策。
决策树的组成
决策树由内节点上的属性值测试、分支上的属性值和叶子节点上的输出值组成。












毕业66资料站 biye66.com ©2015-2026 版权所有 | 微信:15573586651 QQ:3903700237
本站毕业设计和毕业论文资料均属原创者所有,仅供学习交流之用,请勿转载并做其他非法用途.如有侵犯您的版权有损您的利益,请联系我们会立即改正或删除有关内容!