| 设计 任务书 文档 开题 答辩 说明书 格式 模板 外文 翻译 范文 资料 作品 文献 课程 实习 指导 调研 下载 网络教育 计算机 网站 网页 小程序 商城 购物 订餐 电影 安卓 Android Html Html5 SSM SSH Python 爬虫 大数据 管理系统 图书 校园网 考试 选题 网络安全 推荐系统 机械 模具 夹具 自动化 数控 车床 汽车 故障 诊断 电机 建模 机械手 去壳机 千斤顶 变速器 减速器 图纸 电气 变电站 电子 Stm32 单片机 物联网 监控 密码锁 Plc 组态 控制 智能 Matlab 土木 建筑 结构 框架 教学楼 住宅楼 造价 施工 办公楼 给水 排水 桥梁 刚构桥 水利 重力坝 水库 采矿 环境 化工 固废 工厂 视觉传达 室内设计 产品设计 电子商务 物流 盈利 案例 分析 评估 报告 营销 报销 会计 | |||||
|
|||||
|
|||||
|
|||||
目录
人工智能第三次实验报告
遗传算法求最值问题
一 、遗传算法
1.1 遗传算法简介
1.2 遗传算法基本要素
4. 设定遗传操作:
1.3 遗传算法一般步骤
二 、程序说明
2.1 控制参数
2.2 编码规则
2.3 选择初始群体
2.4 适应度函数
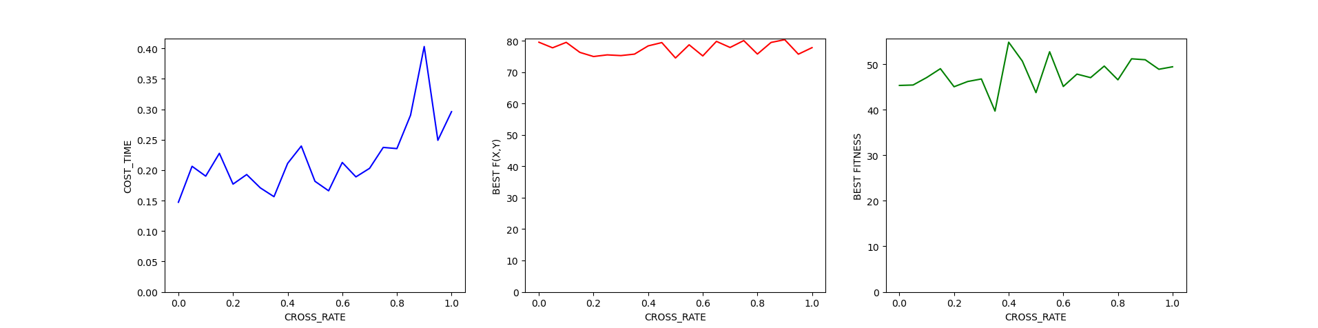
三 、参数测试
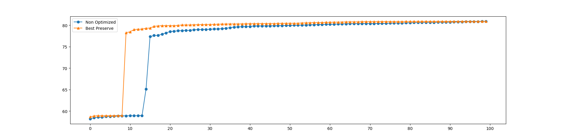
四 、算法改进
4.1 最佳个体保存
4.2 双倍体遗传
附 录
1 import numpy as np
14 def F(x, y): # 问题函数
遗传算法是一种进化算法,基于自然选择和生物遗传等生物进化机制的一种搜索算法,其通过选 择、重组和变异三种操作实现优化问题的求解。它的本质是从原问题的一组解出发改进到另一组较好的 解,再从这组改进的解出发进一步改进。在搜索过程中,它利用结构和随机的信息,是满足目标的决策 获得最大的生存可能,是一种概率型算法。
遗传算法主要借用生物中“适者生存”的原则,在遗传算法中,染色体对应的是数据或数组,通常由 一维的串结构数据来表示。串上的各个位置对应一个基因座,而各个位置上所取的值对等位基因。遗传 算法处理的是基因型个体,一定数量的个体组成了群体。群体的规模就是个体的数目。不同个体对环境 的适应度不同,适应度打的个体被选择进行遗传操作产生新个体。每次选择两个染色体进行产生一组新 染色体,染色体也可能发生变异,得到下一代群体。
1.2 遗传算法基本要素
1. 参数编码:可以采用位串编码、实数编码、多参数级联编码等
2. 设定初始群体:
1. 启发 / 非启发给定一组解作为初始群体
2. 确定初始群体的规模
3. 设定适应度函数:将目标函数映射为适应度函数,可以进行尺度变换来保证非负、归一等特性
4. 设定遗传操作:
1. 选择:从当前群体选出一系列优良个体,让他们产生后代个体,一般采用蒙特卡洛法,即按适 应度占比分配概率
2. 交叉:两个个体的基因进行交叉重组来获得新个体
3. 变异:随机变动个体串基因座上的某些基因
5. 设定控制参数:例如变异概率、交叉程度、迭代上限等













毕业66资料站 biye66.com ©2015-2026 版权所有 | 微信:15573586651 QQ:3903700237
本站毕业设计和毕业论文资料均属原创者所有,仅供学习交流之用,请勿转载并做其他非法用途.如有侵犯您的版权有损您的利益,请联系我们会立即改正或删除有关内容!