| 设计 任务书 文档 开题 答辩 说明书 格式 模板 外文 翻译 范文 资料 作品 文献 课程 实习 指导 调研 下载 网络教育 计算机 网站 网页 小程序 商城 购物 订餐 电影 安卓 Android Html Html5 SSM SSH Python 爬虫 大数据 管理系统 图书 校园网 考试 选题 网络安全 推荐系统 机械 模具 夹具 自动化 数控 车床 汽车 故障 诊断 电机 建模 机械手 去壳机 千斤顶 变速器 减速器 图纸 电气 变电站 电子 Stm32 单片机 物联网 监控 密码锁 Plc 组态 控制 智能 Matlab 土木 建筑 结构 框架 教学楼 住宅楼 造价 施工 办公楼 给水 排水 桥梁 刚构桥 水利 重力坝 水库 采矿 环境 化工 固废 工厂 视觉传达 室内设计 产品设计 电子商务 物流 盈利 案例 分析 评估 报告 营销 报销 会计 | |||||
|
|||||
|
|||||
|
|||||
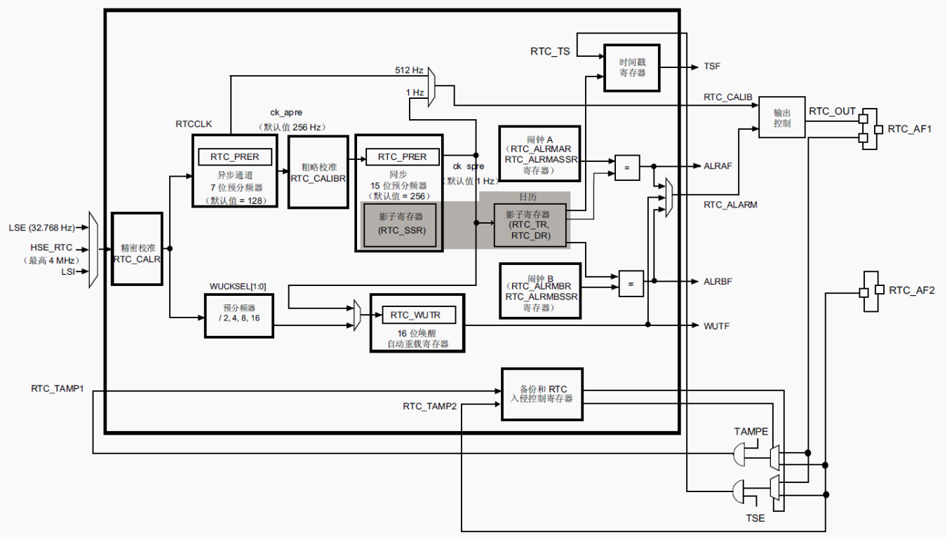
基于 C 语言设计的多功能电子钟目 录基于 C 语言设计的多功能电子钟 1一.课设目的 1二.课程设计内容 1三.实验方案分析与设计 23.1-RTC 23.1.1-用到的硬件资源及模块工作原理 2四.具体实现过程描述 2调试记录 3log 3串口时钟从头调试记录 3PPT 例程解读 3STM32F4 RTC 时钟简介 31.时钟和分频 62.日历时间(RTC_TR)和日期(RTC_DR)寄存器 73.可编程闹钟 74.周期性自动唤醒 7库函数配置 RTC 的一般步骤 19硬件设计 25软件设计 26下载验证 36一.课设目的1、 进一步巩固掌握嵌入式系统课程所学 STM32F4 各功能模块的工作原理;2、 进一步熟练掌握 STM32F4 各功能模块的配置与使用方法;3、 进一步熟练掌握开发环境 Keil MDK5 的使用与程序调试技巧;4、 自学部分功能模块的原理、配置与使用方法,培养自学能力;5、 培养设计复杂嵌入式应用软、硬件系统的分析与设计能力。二.课程设计内容查阅资料,自学 STM32F4 的 RTC 模块,完成 RTC 的配置;查阅资料,学习 STM32F4 与 LCD 的接口设计,完成 LCD 液晶屏驱动程序的设计,将时间、日期、星期等日历信息显示在 LCD 上;能进行正常的日期、时间、星期显示;有校时、校分功能,可以使用按键校时、校分,也可以通过串口调试助手由主机传送时间参数进行校时、校分;能进行整点报时并有闹钟功能,闹钟时间可以设置多个;系统关机后时间能继续运行,下次开机时间应准确;查阅资料,学习 STM32F4 内部温度传感器的配置,采集、计算片内温度并显示在 LCD 上;其他功能,自由发挥扩展;










毕业66资料站 biye66.com ©2015-2026 版权所有 | 微信:15573586651 QQ:3903700237
本站毕业设计和毕业论文资料均属原创者所有,仅供学习交流之用,请勿转载并做其他非法用途.如有侵犯您的版权有损您的利益,请联系我们会立即改正或删除有关内容!