| 设计 任务书 文档 开题 答辩 说明书 格式 模板 外文 翻译 范文 资料 作品 文献 课程 实习 指导 调研 下载 网络教育 计算机 网站 网页 小程序 商城 购物 订餐 电影 安卓 Android Html Html5 SSM SSH Python 爬虫 大数据 管理系统 图书 校园网 考试 选题 网络安全 推荐系统 机械 模具 夹具 自动化 数控 车床 汽车 故障 诊断 电机 建模 机械手 去壳机 千斤顶 变速器 减速器 图纸 电气 变电站 电子 Stm32 单片机 物联网 监控 密码锁 Plc 组态 控制 智能 Matlab 土木 建筑 结构 框架 教学楼 住宅楼 造价 施工 办公楼 给水 排水 桥梁 刚构桥 水利 重力坝 水库 采矿 环境 化工 固废 工厂 视觉传达 室内设计 产品设计 电子商务 物流 盈利 案例 分析 评估 报告 营销 报销 会计 | |||||
|
|||||
|
|||||
|
|||||
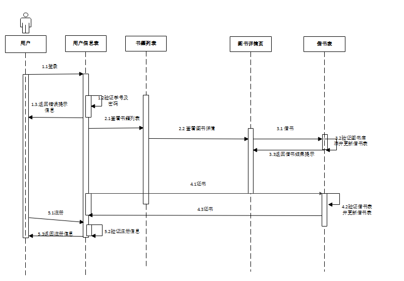
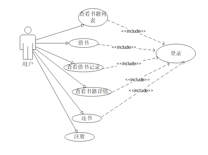
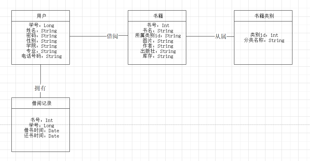
目录绪论(项目背景) 1研究背景及意义 1国内研究状况及分析 2研究目标及关键技术简介 2需要分析 2功能与性能需要分析 2功能需要分析 2性能需要分析 4总体设计 4系统框架选择及设计 4ssm 框架简述 4功能模块设计 5系统流程图 6系统模块(或类)设计 7关键数据结构 7总体设计的顺序图及类图 8详细设计 10UI 设计 10数据库设计 10详细设计的顺序图 12编码实现 12测试和部署 14软件功能测试 15集成测试 23结论与展望 23结论 23展望 24致谢 24绪论(项目背景)研究背景及意义为了方便图书管理员及用户的操作,减少人为的工作量并使其能更有效的管理书库中的图书,实现了传统的图书管理工作的信息化建设。 意义: 1、准备和提供统一格式的信息,使各种统计工作简化,使信息成本最低。 2、及时全面地提供不同要求的、不同细度的信息,以期分析解释现象最快,及时产生正确的控制。 3、全面系统的保存大量的信息,并能很快的查询和综合,为组织的决策提出信息支持。 4、利用数学方法和各种模型处理信息,以期预测未来和科学地进行决策。国内研究状况及分析21 世纪以计算机为主体的高新技术群体已经将触角深入到国家经济的方方面面。在市场经济的大环境下,越来越多的人士逐渐认识到计算机技术进行各类管理,交流的便捷。当前国内的图书管理系统都比较先进,比较符合当前状态下对图书管理系统的需求。当我们仍需防范于未然,对未来社会发展趋势做出预测,对图书管理系统做出升级改造,提高图书管理系统的性能,减少人为的工作量。研究目标及关键技术简介研究目标: 设计图书管理系统要求能做到以下四方面: 一、删除不必要的管理冗余,实现管理规范化、科学化。 二、程序代码标准化,软件统一化,确保软件的可维护性和实用性 三、能够连接各个关联的数据库,获取数据库中的信息。保证各个数据库表格相关的项目之间有相同的属性。 四、以通信功能作为界面设计的核心;界面友好、使用方便;具有较强的容错功能 关键技术: 数据库引用:MySQL 系统编译:Java 运行环境:Window 10 框架使用:maven+ssm 框架(SpringMVC、Spring、MyBatis) 编译平台:eclipse 项目管理工具:Git需要分析功能与性能需要分析功能需要分析基本功能需要实现以下功能 图书功能: a 建立图书信息基本表 b 图书的增删改查 c 图书的借书还书记录 用户功能: a 建立用户基个人信息表 b 用户的增删改查 c 用户的借书还书记录用例图用户端可以实现以下功能:登录、注册、首页展示、查看书籍列表、借书、还书、查看书籍详情、查看借书记录、信息回显

























毕业66资料站 biye66.com ©2015-2026 版权所有 | 微信:15573586651 QQ:3903700237
本站毕业设计和毕业论文资料均属原创者所有,仅供学习交流之用,请勿转载并做其他非法用途.如有侵犯您的版权有损您的利益,请联系我们会立即改正或删除有关内容!