| 设计 任务书 文档 开题 答辩 说明书 格式 模板 外文 翻译 范文 资料 作品 文献 课程 实习 指导 调研 下载 网络教育 计算机 网站 网页 小程序 商城 购物 订餐 电影 安卓 Android Html Html5 SSM SSH Python 爬虫 大数据 管理系统 图书 校园网 考试 选题 网络安全 推荐系统 机械 模具 夹具 自动化 数控 车床 汽车 故障 诊断 电机 建模 机械手 去壳机 千斤顶 变速器 减速器 图纸 电气 变电站 电子 Stm32 单片机 物联网 监控 密码锁 Plc 组态 控制 智能 Matlab 土木 建筑 结构 框架 教学楼 住宅楼 造价 施工 办公楼 给水 排水 桥梁 刚构桥 水利 重力坝 水库 采矿 环境 化工 固废 工厂 视觉传达 室内设计 产品设计 电子商务 物流 盈利 案例 分析 评估 报告 营销 报销 会计 | |||||
|
|||||
|
|||||
|
|||||
社交应用的数据存储与实现
目录
一、 概述
二、 整体架构
三、 前台交互
四、 后台存储
(一) 、数据文件
(二) 、数据结构
五、 支持的操作及其算法
(一) 、注册用户
(二) 、登录用户
(三) 、修改个人信息及修改密码
(四) 、删除用户
(五) 、关注/取消关注/移除粉丝
(六) 、用户查找
(七) 、发布消息
(八) 、查看用户消息
(九) 、查看新鲜事推送(即《课程设计》所指的消息列表)
(十) 、转发消息
(十一) 、删除消息
六、 测试
(一) 、正确性测试
(二) 、性能测试
七、 缺陷、展望及感悟
一、概述
本文介绍根据《社交应用的数据存储与实现》一文中所提要求设计的程序,该程序为32位Windows控制台程序,用C++写成,用VS编译,因调用了WinAPI不具备可移植性。截至目前该程序实现了《课程设计》文中的所有基本要求以及除关注推荐和折叠消息以外的所有扩展要求,此外还实现了一个简易的输入框(详见下文)。
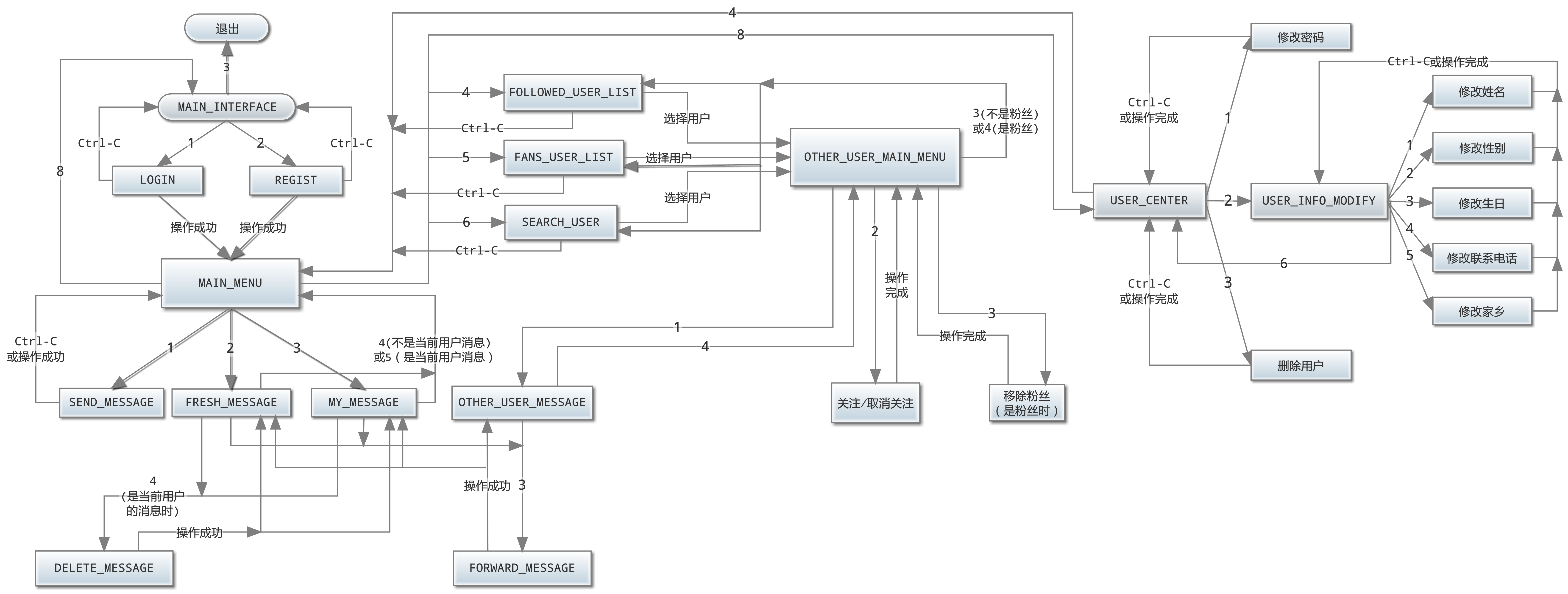
二、整体架构
按照《课程设计》文中的需求,程序主要分为前台与后台两大模块,分别由Application类与UserDataBaseManager类实现,前台负责交互,后台负责处理数据,另置一些辅助的结构与类,如图所示。













毕业66资料站 biye66.com ©2015-2026 版权所有 | 微信:15573586651 QQ:3903700237
本站毕业设计和毕业论文资料均属原创者所有,仅供学习交流之用,请勿转载并做其他非法用途.如有侵犯您的版权有损您的利益,请联系我们会立即改正或删除有关内容!