设计 任务书 文档 开题 答辩 说明书 格式 模板 外文 翻译 范文 资料 作品 文献 课程 实习 指导 调研 下载 网络教育 计算机 网站 网页 小程序 商城 购物 订餐 电影 安卓 Android Html Html5 SSM SSH Python 爬虫 大数据 管理系统 图书 校园网 考试 选题 网络安全 推荐系统 机械 模具 夹具 自动化 数控 车床 汽车 故障 诊断 电机 建模 机械手 去壳机 千斤顶 变速器 减速器 图纸 电气 变电站 电子 Stm32 单片机 物联网 监控 密码锁 Plc 组态 控制 智能 Matlab 土木 建筑 结构 框架 教学楼 住宅楼 造价 施工 办公楼 给水 排水 桥梁 刚构桥 水利 重力坝 水库 采矿 环境 化工 固废 工厂 视觉传达 室内设计 产品设计 电子商务 物流 盈利 案例 分析 评估 报告 营销 报销 会计
Logo 顶部广告
首页 | 机械毕业设计 | 电子电气毕业设计 | 计算机毕业设计 | 土木工程毕业设计 | 视觉传达毕业设计 | 理工论文 | 文科论文 | 毕设资料 | 帮助中心
今天是: |>>> 您现在的位置:首页>>>>文档详细内容
标题:

三维扫描体数据的VTK体绘制程序设计 毕业论文+开题报告+答辩PPT+源码及数据+参考文献资料


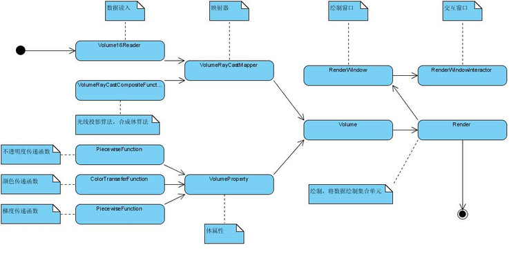
摘  要随着科学技术的不断发展,电子技术、计算机技术、网络技术在测绘领域的广泛应用,获取数据的能力和手段得到了极大地丰富。而面对呈爆发式增长的数据量,如何在保留数据原始细节信息的基础上更加有效的显示和处理这些数据,就成了今后研究的重点。本文的主要内容是介绍了科学可视化的体绘制方法,分析了其相比于传统面元绘制方法的优势,然后介绍了几种不同的体绘制算法和其特点。然后介绍了VTK可视化软件包的相关结构和功能,并使用VTK编写了体绘制实现的程序,最后分析了获得的结果图像。关键词:体绘制;科学可视化;三维体数据ABSTRACTWith the continuous development of science and technology, electronic technology, computer technology, network technology is widely used in the field of surveying and mapping, data acquisition capability and means has been greatly enriched. To deal with those amount of data became more and more significant, how to be more effective in retaining the original details of the data on the display and processing of these data, it would be the focus of future research. The main content of this paper is to introduce the scientific visualization volume rendering method, analyzes its advantages compared to the traditional method of drawing bins, and then introduces several different volume rendering algorithm and its characteristics. Then introduced the VTK visualization related structure and function packages, and volume rendering using VTK write a program to be realized, the final analysis result of the image obtained.Keywords:  Volume data; Volume Render; scientific visualization目  录1 绪论 11.1 体绘制研究现状和发展趋势 11.2 课题研究来源和意义 21.3 研究的主要内容 31.4 论文的主要结构 42 体绘制原理 52.1传统绘制方法的不足 52.2 体绘制几种算法介绍 62.2.1 光线投射法 62.2.2 抛雪球法 72.2.3 错切―变形法 82.2.4基于硬件的三维纹理映射法 92.3 四种体绘制算法的比较 102.3.1 光线投射法 102.3.2 抛雪球算法 102.3.3 错切-变形法 102.3.4 基于硬件的三维纹理映射法 103 视化工具包VTK 123.1 VTK介绍 123.2 VTK程序架构 123.2.1 VTK的主要架构 123.2.2 可视化管线 143.2.3 VTK的体绘制可视化管线 153.3 VTK的数据读写 153.3.1 VTK的数据读写结构 153.3.2 VTK的数据读写主要步骤 163.3.3 VTK的数据读写的具体类介绍 163.3.4 图像数据的类型转换 173.4 一个简单的VTK工程 184 VTK下体绘制实践 204.1 环境配置 204.1.1 获取VTK源码 204.1.2 编译VTK的准备工作 204.1.3 编译VTK的详细步骤 204.2 程序运行流程 234.2.1 23主程序程序Python代码 234.2.2 程序流程图 264.3 结果分析 264.3.1 实验数据说明 264.3.2 程序功能说明 274.3.3 程序结果图像 285 结语 325.1 总结 325.2 展望 32参考文献 34致  谢 35






























| 关于我们 | 友情链接 | 毕业设计招聘 |

毕业66资料站 biye66.com ©2015-2026 版权所有 | 微信:15573586651 QQ:3903700237

本站毕业设计和毕业论文资料均属原创者所有,仅供学习交流之用,请勿转载并做其他非法用途.如有侵犯您的版权有损您的利益,请联系我们会立即改正或删除有关内容!