| 设计 任务书 文档 开题 答辩 说明书 格式 模板 外文 翻译 范文 资料 作品 文献 课程 实习 指导 调研 下载 网络教育 计算机 网站 网页 小程序 商城 购物 订餐 电影 安卓 Android Html Html5 SSM SSH Python 爬虫 大数据 管理系统 图书 校园网 考试 选题 网络安全 推荐系统 机械 模具 夹具 自动化 数控 车床 汽车 故障 诊断 电机 建模 机械手 去壳机 千斤顶 变速器 减速器 图纸 电气 变电站 电子 Stm32 单片机 物联网 监控 密码锁 Plc 组态 控制 智能 Matlab 土木 建筑 结构 框架 教学楼 住宅楼 造价 施工 办公楼 给水 排水 桥梁 刚构桥 水利 重力坝 水库 采矿 环境 化工 固废 工厂 视觉传达 室内设计 产品设计 电子商务 物流 盈利 案例 分析 评估 报告 营销 报销 会计 | |||||
|
|||||
|
|||||
|
|||||
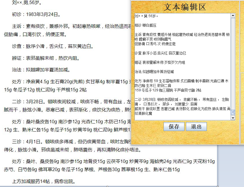
目录一、需求分析 21.1 背景介绍 21.2 编写目的 31.3 功能需求 31.4 性能需求 3二、概要设计 42.1 总体设计 42.2 模块设计 42.2.1 登录模块 42.2.2 录入模块 42.2.3 审核模块 52.2.4 爬虫模块 52.2.5 识别模块 52.2.6 数据库模块 6三、详细设计 63.1 系统流程 63.2 模块流程 73.2.1 爬虫模块 73.2.2 识别模块 83.3 界面设计 83.3.1 登录界面 83.3.2 录入界面 93.3.3 审核界面 10四、系统实现 104.1 爬虫模块的实现 104.1.1 爬虫框架 104.1.2 爬虫接口 114.1.3 部分源码 134.2 OCR识别的实现 144.2.1 OCR框架 144.2.2 OCR工作原理 144.2.3 部分源码 154.3 数据库的实现 164.3.1 需求分析 164.3.2概念结构设计 184.3.3逻辑结构设计 194.3.4数据库物理设计 194.3.5数据库实施 194.4 系统实现效果 22五、单元测试 265.1 登录单元测试 265.2 医生窗体、爬虫、OCR测试 275.3 管理员窗体、导入文本、字段、数据库测试 29六、自我总结 30一、需求分析1.1 背景介绍医案,又称诊籍、脉案、方案、病案,是中医诊疗活动的记录,现称病历(例)。 中医医案,是中医理、法、方、药综合运用的具体反映形式,包括有患者姓名、地址、职业、病理、辨证、治疗、预后等。它不仅是医疗活动的真实记录,而且还反应了医家的临床经验及思维活动。由于医家所处时代不同,学识、爱好、修养等各异,因此历代医案的数量、形式、体裁、风格亦不尽相同。近现代中医医案逐步汲取西医病历的长处,日趋规范化,但仍保持理、法、方、药齐备的特色,发挥着及时总结交流现代中医临证经验的积极作用。在大数据时代来临的今天,医案信息化成为一个亟待解决的命题。具体而言,就是患者的疾病表现以及治疗过程被精确地记载以及统计成医案,供专业医师在治疗相同或者相似的病情时进行参考分析。1.2 编写目的为了满足医生和医院信息管理人员对医案进行高效采集和管理的需求,在工作人员具备一定的计算机操作能力的前提下,此系统能为相关人员提供一个较简便、较完善的医案信息采集平台,提高工作效率。1.3 功能需求本系统面向的用户为医生和管理员,医生的主要任务是将各个来源如:口述、以往病历、网页病历等医案信息采集到本系统里来,并进行结构化,以便录入数据库;管理员的主要任务是对于医生采集而来的医案能够进行规范化,使其导入数据库时正确无误,且具有实际意义。
项目名称:一目医案采集系统开发人员:、面向用户:医生、管理员开发平台:Windows 10开发工具:Java、Eclipse、MySQL运行环境:Windows软件要求:MySQL、JRE




















毕业66资料站 biye66.com ©2015-2026 版权所有 | 微信:15573586651 QQ:3903700237
本站毕业设计和毕业论文资料均属原创者所有,仅供学习交流之用,请勿转载并做其他非法用途.如有侵犯您的版权有损您的利益,请联系我们会立即改正或删除有关内容!