设计 任务书 文档 开题 答辩 说明书 格式 模板 外文 翻译 范文 资料 作品 文献 课程 实习 指导 调研 下载 网络教育 计算机 网站 网页 小程序 商城 购物 订餐 电影 安卓 Android Html Html5 SSM SSH Python 爬虫 大数据 管理系统 图书 校园网 考试 选题 网络安全 推荐系统 机械 模具 夹具 自动化 数控 车床 汽车 故障 诊断 电机 建模 机械手 去壳机 千斤顶 变速器 减速器 图纸 电气 变电站 电子 Stm32 单片机 物联网 监控 密码锁 Plc 组态 控制 智能 Matlab 土木 建筑 结构 框架 教学楼 住宅楼 造价 施工 办公楼 给水 排水 桥梁 刚构桥 水利 重力坝 水库 采矿 环境 化工 固废 工厂 视觉传达 室内设计 产品设计 电子商务 物流 盈利 案例 分析 评估 报告 营销 报销 会计
Logo 顶部广告
首页 | 机械毕业设计 | 电子电气毕业设计 | 计算机毕业设计 | 土木工程毕业设计 | 视觉传达毕业设计 | 理工论文 | 文科论文 | 毕设资料 | 帮助中心
今天是: |>>> 您现在的位置:首页>>>>文档详细内容
标题:

基于Vue+Nest.js+MySQL的跨平台开源社区运营管理系统设计与实现 毕业论文+选题表+开题报告+项目源码及数据表


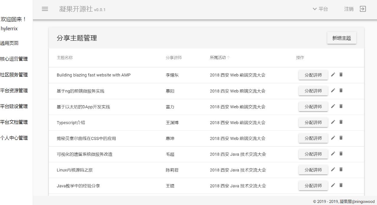
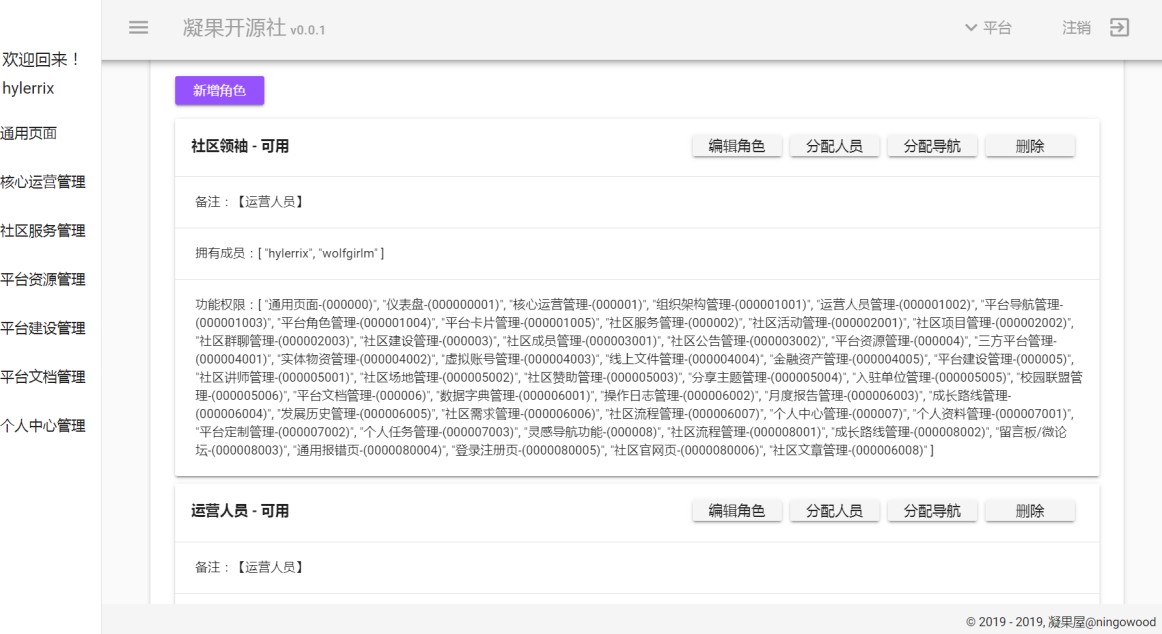
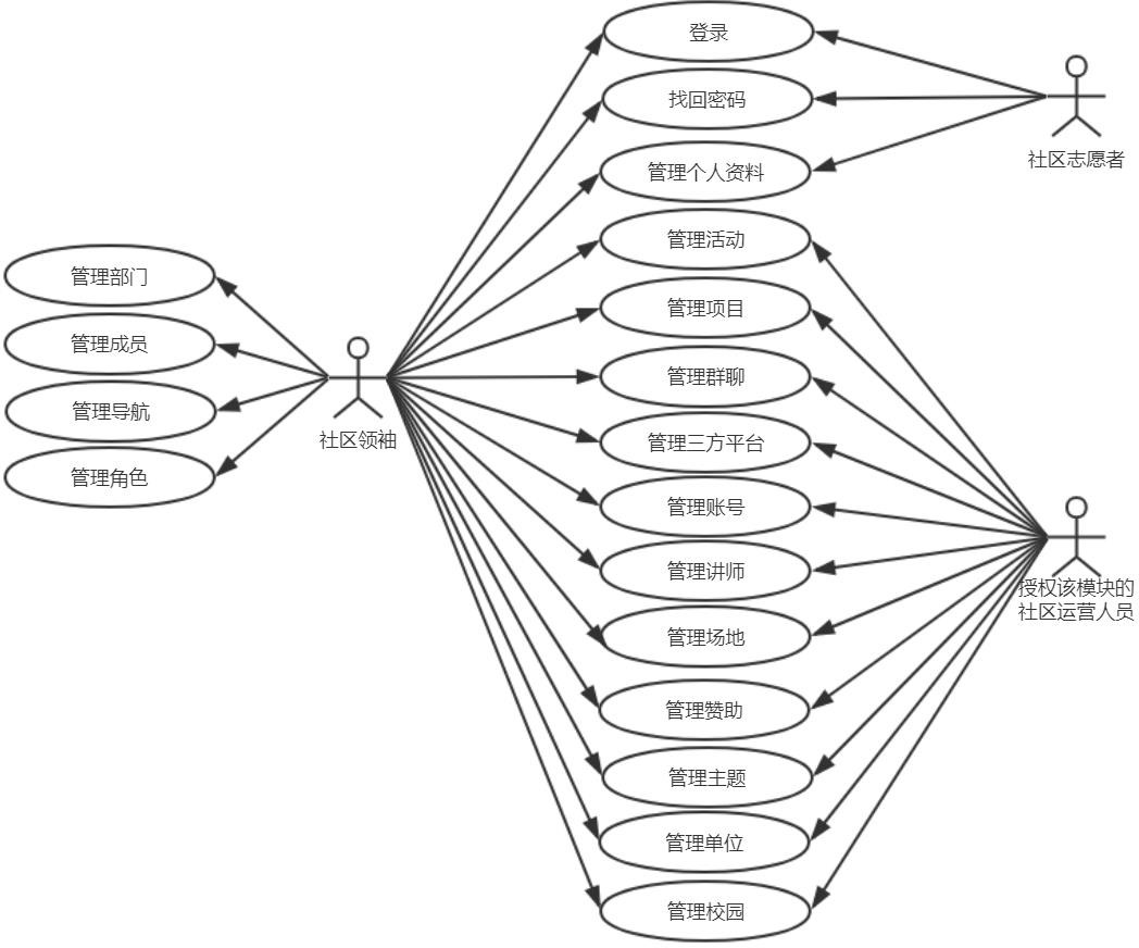
摘 要开源社区是开发者创建和交换编码知识的共同体,有利于知识交流。然而从各种知名技术峰会报名的火热程度来看,纯粹的线上开源社区已经无法满足广大互联网从业人员的交流需求,专注连接线上线下各类社区资源任务的重要程度也愈发重要。同时,因开源社区相关产品商业化难度高等原因,现阶段国内外绝大多数相关的互联网产品虽然专注解决了整个开源社区生态的一部分――如代码协作平台“Github”专注线上代码协作、活动报名平台“活动行”专注活动宣传与签到、表单制作平台“金数据”专注表单制作与分享、编程挑战平台“freeCodeCamp”专注线上过关式答题挑战、面试考试平台“牛客网”专注为成员提供各大互联网公司面试题、博客分享平台“CSDN”专注技术博文分享与交流等――这些平台多而庞杂且整合起来较为繁琐,给国内外各大因开放源代码精神而相聚成立的公益性开源社区的城市志愿者们在诸多的社区运营事宜面前带来了很多困扰,无法更好地集中社区资源,以促进具有差异化的城市互联网乃至整个互联网行业发展。在此背景下,本文将通过寻找正确的开源社区协作模式,来构建一个基于跨平台技术搭建的、能专注服务本地城市内的广大互联网从业人员、并能及时对接城市内各类社会组织(如互联网企业、需要互联网产品的公益组织、高校教研机构、重视信息化发展的政府部门等)的开源社区运营管理系统。关键词:开源社区; 内容管理系统; 跨平台; TypeScript; Vue.js; Vuetify.js; Material Design; Nest.js; TypeORM; ElectronABSTRACTOpen source community is a community for developers to create and exchange coding knowledge. However, from the hot degree of registration for various well-known technology summits, the pure online open source community has been unable to meet the communication needs of the vast number of Internet practitioners, and the importance of focusing on connecting online and offline community resources tasks is becoming more and more important.At the same time, due to the difficulty of commercialization of open source community-related products, the vast majority of related Internet products at home and abroad at this stage have focused on solving a part of the whole open source community ecology, such as code collaboration platform "Github" focused on online code collaboration, Activity Registration Platform "Huo Dong Xing" focused on activity publicity and check-in, form production platform "Jin Shu Ju" focused form. Single- production and sharing, programming challenge platform "freeCodeCamp" focus on online pass-through challenges, interview and examination platform "Niu Ke Wang" focus on providing members with interview questions of major Internet companies, blog sharing platform "CSDN" focus on technology blog sharing and exchange, etc. - These platforms are numerous and complex, and the integration is more cumbersome, which give the major domestic and foreign due to the spirit of open source code. The urban volunteers of the public-spirited open-source community gathered together have brought many troubles in the face of many community operations, and can not better concentrate community resources to promote the development of the differentiated urban Internet and even the entire Internet industry.In this context, this paper will build a cross-platform technology-based and dedicated service for the vast number of Internet practitioners in local cities, and can timely connect with various types of social organizations in the city (such as Internet enterprises, public welfare organizations requiring Internet products, university teaching and research institutions, government departments attaching importance to the development of information technology). Open source community operation management system.Key words:Open Source Community; Content Management System; Cross-platform; TypeScript; Vue.js; Vuetify.js; Material Design; Nest.js; TypeORM; Electron目 录第一章 概述 11.1课题背景 11.2国内外研究现状 11.3课题研究目标 21.4本文内容安排 2第二章 系统需求 32.1业务需求 32.2系统功能需求 32.2.1登录 52.2.2找回密码 52.2.3管理个人资料 52.2.4管理部门 52.2.5管理成员 62.2.6管理导航 62.2.7管理角色 62.2.8管理活动 72.2.9管理项目 72.2.10管理群聊 72.2.11管理三方平台 72.2.12管理账号 82.2.13管理讲师 82.2.14管理场地 82.2.15管理赞助 92.2.16管理主题 92.2.17管理单位 92.2.18管理校园 102.3系统非功能需求 102.3.1界面的美化 102.3.2良好的兼容性 10第三章 系统设计 123.1设计决策 123.1.1前端开发语言与工具选择 123.1.2后台开发语言与工具选择 123.1.3数据库选择 133.2体系结构设计 133.2.1逻辑架构 133.2.2开发架构 143.2.3物理架构 163.3权限模块设计 163.3.1需要授权的操作 163.3.2具体权限组设计 173.4界面/接口设计 183.4.1仪表盘及导航条设计 183.4.2通用 UI 组件设计 193.4.3Web 接口设计 203.5数据存储设计 223.5.1数据库模型设计 223.5.2数据表设计 223.6业务模块设计 273.6.1登录模块设计 273.6.2找回密码模块设计 273.6.3管理讲师模块设计 28第四章 系统开发 294.1开发环境 294.2关键技术 294.2.1Vue.js 中处理前端数据流的良好方式 294.2.2选择良好的服务端框架提供资源鉴权访问接口 304.2.3使用代码生成数据表并处理数据库实体关系 314.3开发成果 314.3.1核心运营管理 324.3.2社区服务管理 334.3.3平台资源管理 34第五章 系统测试 355.1测试设计 355.1.1测试环境 355.1.2测试覆盖设计 355.2测试用例及测试记录 355.2.1登录模块测试 365.2.2找回密码模块测试 365.2.3管理讲师模块测试 375.3测试结果及结论 385.3.1测试用例执行情况 385.3.2软件缺陷分析 395.3.3测试结论 39第六章 总结与展望 406.1本文工作总结 406.2未来工作展望 40致 谢 41参考文献 42























| 关于我们 | 友情链接 | 毕业设计招聘 |

毕业66资料站 biye66.com ©2015-2026 版权所有 | 微信:15573586651 QQ:3903700237

本站毕业设计和毕业论文资料均属原创者所有,仅供学习交流之用,请勿转载并做其他非法用途.如有侵犯您的版权有损您的利益,请联系我们会立即改正或删除有关内容!