| 设计 任务书 文档 开题 答辩 说明书 格式 模板 外文 翻译 范文 资料 作品 文献 课程 实习 指导 调研 下载 网络教育 计算机 网站 网页 小程序 商城 购物 订餐 电影 安卓 Android Html Html5 SSM SSH Python 爬虫 大数据 管理系统 图书 校园网 考试 选题 网络安全 推荐系统 机械 模具 夹具 自动化 数控 车床 汽车 故障 诊断 电机 建模 机械手 去壳机 千斤顶 变速器 减速器 图纸 电气 变电站 电子 Stm32 单片机 物联网 监控 密码锁 Plc 组态 控制 智能 Matlab 土木 建筑 结构 框架 教学楼 住宅楼 造价 施工 办公楼 给水 排水 桥梁 刚构桥 水利 重力坝 水库 采矿 环境 化工 固废 工厂 视觉传达 室内设计 产品设计 电子商务 物流 盈利 案例 分析 评估 报告 营销 报销 会计 | |||||
|
|||||
|
|||||
|
|||||
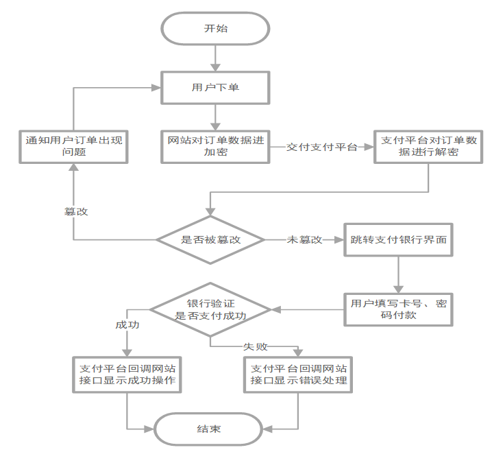
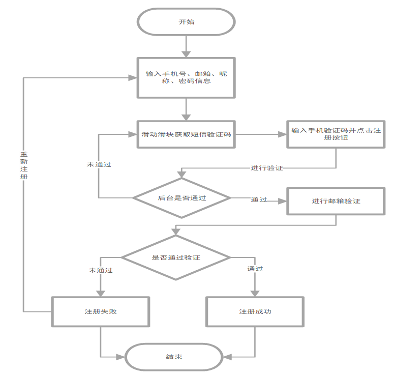
目录一、项目背景 1二、总体设计与实施方案 22.1 系统功能结构 22.2 功能描述 22.3 实施计划 5系统角色 6三、数据库设计 7四、系统实现 94.1 首页功能模块 104.2 用户注册模块 104.3 发布游记模块 124.4 特产商城模块 144.5 订单模块 164.6 个人信息设置模块 194.7 后台景点管理模块 204.8 订单数据可视化模块 234.9 游记管理模块 254.10 用户管理模块 26系统调试与分析 26总结 28一、项目背景旅游业作为一个快速成长的服务行业,游客希望获取的旅游资源相比较以往而言更加的多样化。游客需求变化的同时对旅游网站信息化建设的要求也在不断的提高。各地旅游部门为了加快本土旅游业的发展,正在通过各种途径积极探索旅游业发展的新模式。在互联网和电子商务蓬勃发展的大背景下,通过互联网技术建立当地独具特色的旅游门户网站将有效的促进旅游资源的推广。无论是山水风光还是红色旅游资源,江西都具有自身的独特优势。如今旅游业的发展与互联网联系的更加密切,只有加快旅游业信息化发展的步伐,提高旅游业的信息化建设水平,江西旅游产业才能扩大知名度,紧跟信息化时代的发展步伐。传统的旅游服务信息化水平早已无法满足当下用户的多样化需求,管理效率相对低下,数据处理粗糙,信息共享闭塞等问题严重制约着旅游业的发展。旅游网站在整合不同的旅游资源方面具有自身的优势,它可以将以往分散的旅游资源,包括酒店、景区、特产商品等有效的整合分类。网站负责提供全面的旅游信息化服务,用户就不必为寻找不同的旅游资源而花费大量的时间,可以将精力集中用于良好的旅游体验上。这种服务模式在便利了游客出行的同时也实现了旅游资源利用率的最大化。各类服务资源在互补的同时也满足了用户多样化的需求,旅游服务信息化水平的提高在一定程度上会拉动旅游业的增长。利用时下热门的互联网技术打造江西省旅游门户网站,整合江西各大旅游资源。在充分考虑用户使用体验的基础上,实现用户游记发布、特产购买、景点查询等功能。有效提高江西旅游业的信息化服务水平。二、总体设计与实施方案该系统最核心需要解决的问题是如何满足游客出行旅游多样化的需求。旅游业作为一个庞大的服务生态链,它涵盖的服务场景非常广泛。其中包括酒店、景区、交通等各大环节,不同的环节上对应着各自的服务场景。本网站系统最大的作用就是将这些分支服务有效的整合起来,让用户通过一个平台就可以获得各类旅游资源整合后所带来的更加高效、便捷的服务。游客借助这个平台可以更加方便的了解江西独特的旅游文化并且乐于去体验江西旅游资源所带来的旅行服务,从而达到促进江西旅游业发展的目标。





































毕业66资料站 biye66.com ©2015-2026 版权所有 | 微信:15573586651 QQ:3903700237
本站毕业设计和毕业论文资料均属原创者所有,仅供学习交流之用,请勿转载并做其他非法用途.如有侵犯您的版权有损您的利益,请联系我们会立即改正或删除有关内容!