| 设计 任务书 文档 开题 答辩 说明书 格式 模板 外文 翻译 范文 资料 作品 文献 课程 实习 指导 调研 下载 网络教育 计算机 网站 网页 小程序 商城 购物 订餐 电影 安卓 Android Html Html5 SSM SSH Python 爬虫 大数据 管理系统 图书 校园网 考试 选题 网络安全 推荐系统 机械 模具 夹具 自动化 数控 车床 汽车 故障 诊断 电机 建模 机械手 去壳机 千斤顶 变速器 减速器 图纸 电气 变电站 电子 Stm32 单片机 物联网 监控 密码锁 Plc 组态 控制 智能 Matlab 土木 建筑 结构 框架 教学楼 住宅楼 造价 施工 办公楼 给水 排水 桥梁 刚构桥 水利 重力坝 水库 采矿 环境 化工 固废 工厂 视觉传达 室内设计 产品设计 电子商务 物流 盈利 案例 分析 评估 报告 营销 报销 会计 | |||||
|
|||||
|
|||||
|
|||||
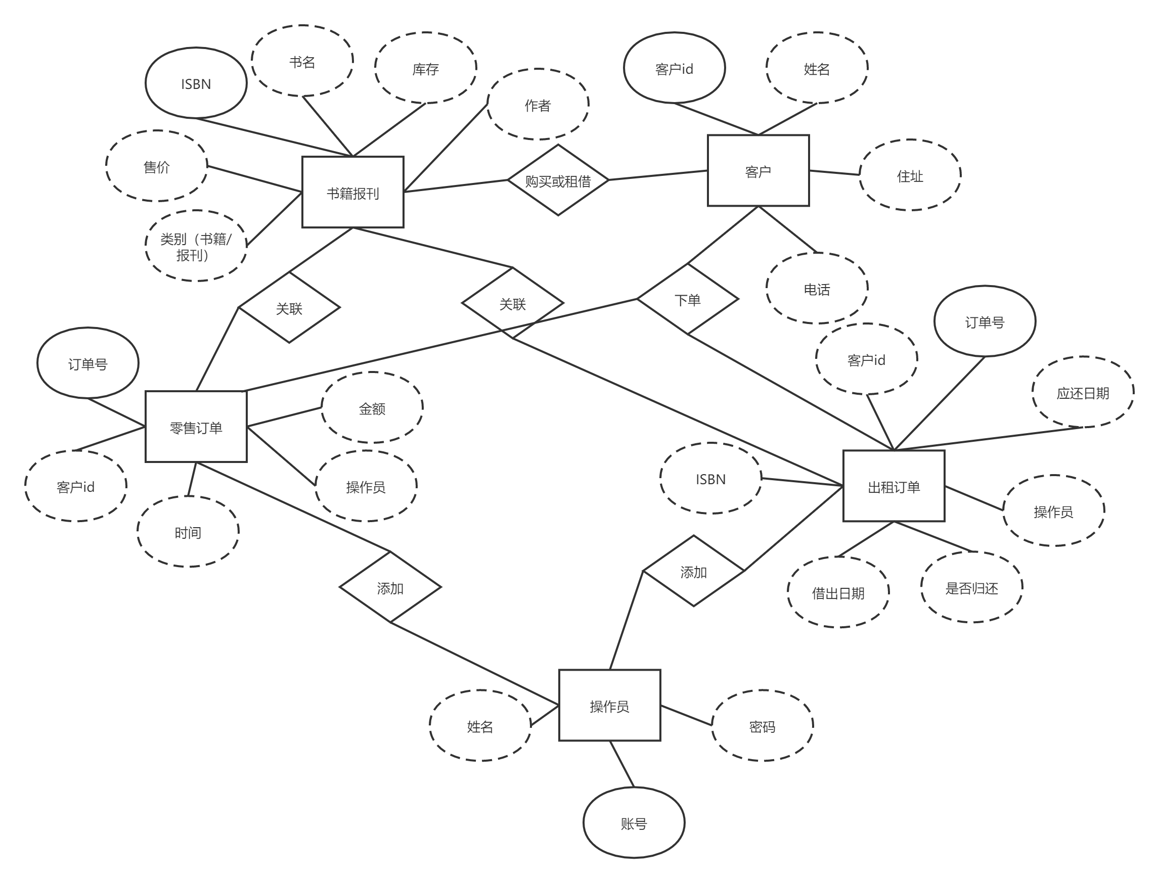
目录一、 系统介绍 41.1系统简介 41.2功能性需求 41.2.1存储书刊信息 41.2.2查询商品库存 41.2.3顾客信息登记 41.2.4零售信息记录 41.2.5库存管理功能 41.2.6零售信息查询 51.2.7借阅信息记录 51.2.8归还信息记录 51.2.9借阅信息查询 51.2.10图书销售情况查询 5二、 数据库相关 52.1数据需求 52.2关系模型 62.2.1book 表 62.2.2customer 表 72.2.3operator 表 72.2.4order 表 72.2.5rent 表 72.2.6sell 表 82.3函数依赖 82.3.1book 表 82.3.2customer 表 82.3.3operator 表 92.3.4order 表 92.3.5rent 表 92.3.6sell 表 9三、 系统开发 93.1系统结构介绍 93.2系统开发环境介绍 103.3典型模块的实现 103.3.1DBMS 操作 103.3.2登录/注册模块 113.3.3查询模块 113.3.4记录模块 11四、 系统实现 124.1系统使用 124.2系统界面截图 124.2.1登录界面 124.2.2注册界面 134.2.3库存查询界面 134.2.4添加库存界面 144.2.5零售查询界面 144.2.6零售记录界面 154.2.7借阅查询界面 154.2.8记录借出界面 164.2.9记录归还界面 164.2.10顾客注册界面 174.2.11书本销量查询 17一、系统介绍1.1系统简介本次课程设计我所选的题目是《某书店书刊出租和零售管理系统》,该系统实现了对客户信息、书刊信息的管理,以及借阅、归还、零售等行为的记录与管理。本系统采用了 B/S 架构,采取前后端分离的开发方式,前端主要采用 Vue.js 作为开发框架,而后端则采用 Django 作为 Web 框架,数据库方面,本项目采用了 MySQL 作用数据库管理系统。
















毕业66资料站 biye66.com ©2015-2026 版权所有 | 微信:15573586651 QQ:3903700237
本站毕业设计和毕业论文资料均属原创者所有,仅供学习交流之用,请勿转载并做其他非法用途.如有侵犯您的版权有损您的利益,请联系我们会立即改正或删除有关内容!