| 设计 任务书 文档 开题 答辩 说明书 格式 模板 外文 翻译 范文 资料 作品 文献 课程 实习 指导 调研 下载 网络教育 计算机 网站 网页 小程序 商城 购物 订餐 电影 安卓 Android Html Html5 SSM SSH Python 爬虫 大数据 管理系统 图书 校园网 考试 选题 网络安全 推荐系统 机械 模具 夹具 自动化 数控 车床 汽车 故障 诊断 电机 建模 机械手 去壳机 千斤顶 变速器 减速器 图纸 电气 变电站 电子 Stm32 单片机 物联网 监控 密码锁 Plc 组态 控制 智能 Matlab 土木 建筑 结构 框架 教学楼 住宅楼 造价 施工 办公楼 给水 排水 桥梁 刚构桥 水利 重力坝 水库 采矿 环境 化工 固废 工厂 视觉传达 室内设计 产品设计 电子商务 物流 盈利 案例 分析 评估 报告 营销 报销 会计 | |||||
|
|||||
|
|||||
|
|||||
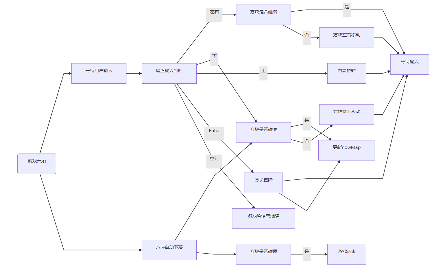
俄罗斯网络对战游戏目录俄罗斯网络对战游戏 11、需求分析 12、系统设计 12.1 设计模式 12.2 逻辑设计 22.3 类的设计 52.4 UI 设计 113、参考资料 124、后记 131、需求分析1)实现俄罗斯方块的基本游戏逻辑:如方块的自动下落、操作左右下移动、操作旋转、操作直落、方块消行、方块碰底及碰顶判断。这些操作,是对游戏数据的底层修改,可以将其封装在数据操作层(model 构建)里面,进行统一管理,每当监听(controller 构建)到相应事件输入(view 构建即图形界面和用户进行交互)后,程序调用该数据操作即可。2)利用 Socket 编写服务器端和客户端程序:根据“三次握手四次挥手”原理编写,用 ObjectInputSream 和 ObjectOutputSream 收发游戏数据层类,以此定义网络通信协议。3)实现俄罗斯方块的联网对战功能:如创建服务端后,客户端连接服务器,传送己方数据给服务端,服务端接收数据并传给另一个客户端,另一个客户端将收到他方数据,这样即可完成数据通信,根据他方数据做成图形界面进行直观对比,达到对战效果。4)实现计分、音效等辅助功能:可根据消行数来记录分数,音效响应相关按键或点击事件即可。2、系统设计2.1 设计模式MVC 框架,即 model-view-controller(模型-视图-控制器),适用于交互编程项目开发。Model:游戏数据模型构建、游戏状态记录、游戏逻辑操作实现View:游戏界面设计,响应用户操作,并呈现 Model 的操作结果给用户,主要实现数据到页面转换过程。Control:负责控制 view 和 model 之间的联系,即 control 根据 view 响应的用户操作,调用 model 中的逻辑处理,并将处理结果传给 view 进行显示。













毕业66资料站 biye66.com ©2015-2026 版权所有 | 微信:15573586651 QQ:3903700237
本站毕业设计和毕业论文资料均属原创者所有,仅供学习交流之用,请勿转载并做其他非法用途.如有侵犯您的版权有损您的利益,请联系我们会立即改正或删除有关内容!