| 设计 任务书 文档 开题 答辩 说明书 格式 模板 外文 翻译 范文 资料 作品 文献 课程 实习 指导 调研 下载 网络教育 计算机 网站 网页 小程序 商城 购物 订餐 电影 安卓 Android Html Html5 SSM SSH Python 爬虫 大数据 管理系统 图书 校园网 考试 选题 网络安全 推荐系统 机械 模具 夹具 自动化 数控 车床 汽车 故障 诊断 电机 建模 机械手 去壳机 千斤顶 变速器 减速器 图纸 电气 变电站 电子 Stm32 单片机 物联网 监控 密码锁 Plc 组态 控制 智能 Matlab 土木 建筑 结构 框架 教学楼 住宅楼 造价 施工 办公楼 给水 排水 桥梁 刚构桥 水利 重力坝 水库 采矿 环境 化工 固废 工厂 视觉传达 室内设计 产品设计 电子商务 物流 盈利 案例 分析 评估 报告 营销 报销 会计 | |||||
|
|||||
|
|||||
|
|||||
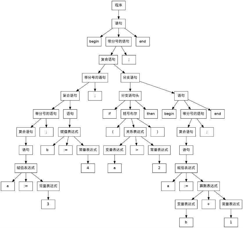
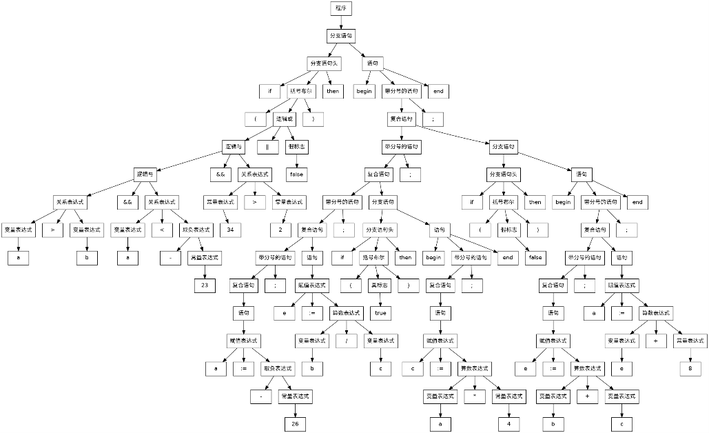
目录1 目的 42 设计思路与实现 42.1 编译过程概述 42.2 Flex与Bison工具的简介 52.2.1 Flex文件内容结构 52.2.2 Bison文件内容结构 62.2.3 Flex-Bison协作关系 62.2.4 结构体含义 72.3 文法的设计 73 程序实现 83.1 程序总体思想 83.2 词法分析设计 83.3 语法分析设计 93.4 抽象语法树的生成 123.5 AST图片的设计 133.6 MakeFile文件的设计 144 测试用例以及实验结果 154.1 文件测试用例 154.2 使用说明 154.3 文件测试 154.3.1 文件1测试 154.3.2 文件2测试 184.3.3 文件3测试 205 技术问题以及解决方案 225.1 技术问题 225.2 心得体会 236 备注 231目的采用词法分析工具Flex自动构建分析工具,对输入流的程序进行分析,开发了文法描述语言的词法分析程序,实现词法分析过程中对单个单词的分析,加深对课本词法分析内容的理解,提高自身的实践能力。采用了SLR(1)语法分析方法,利用Bison工具实现对语法分析。利用给的文法开发如下语言描述分析程序,实现对单个词语序列的语法分析和结构分析。编译原理课程中学到的知识,学习程序设计语言编译程序的一般原理、基本设计方法、主要实现技术,加深对词法分析、语法分析的理解和认识,通过编程给出具体的实现,进而掌握词法分析和语法分析的基本思想。2设计思路与实现2.1编译过程概述编译程序完成从源程序到目标程序的翻译工作,是一个复杂的整体的过程。从概念上来讲,一个编译程序的整个工作过程是划分成阶段进行的,每个阶段将源程序的一种表示形式转换成另一种表示形式,各个阶段进行的操作在逻辑上是紧密连接在一起的。一般一个编译过程划分成词法分析、语法分析、语义分析、中间代码生成、代码优化和目标代码生成六个阶段。上述编译过程的六个阶段的任务,可以分别由六个模块完成,它们称作词法分析程序、语法分析程序、语义分析程序、中间代码生成程序、代码优化程序和目标代码生成程序。





















毕业66资料站 biye66.com ©2015-2026 版权所有 | 微信:15573586651 QQ:3903700237
本站毕业设计和毕业论文资料均属原创者所有,仅供学习交流之用,请勿转载并做其他非法用途.如有侵犯您的版权有损您的利益,请联系我们会立即改正或删除有关内容!