| 设计 任务书 文档 开题 答辩 说明书 格式 模板 外文 翻译 范文 资料 作品 文献 课程 实习 指导 调研 下载 网络教育 计算机 网站 网页 小程序 商城 购物 订餐 电影 安卓 Android Html Html5 SSM SSH Python 爬虫 大数据 管理系统 图书 校园网 考试 选题 网络安全 推荐系统 机械 模具 夹具 自动化 数控 车床 汽车 故障 诊断 电机 建模 机械手 去壳机 千斤顶 变速器 减速器 图纸 电气 变电站 电子 Stm32 单片机 物联网 监控 密码锁 Plc 组态 控制 智能 Matlab 土木 建筑 结构 框架 教学楼 住宅楼 造价 施工 办公楼 给水 排水 桥梁 刚构桥 水利 重力坝 水库 采矿 环境 化工 固废 工厂 视觉传达 室内设计 产品设计 电子商务 物流 盈利 案例 分析 评估 报告 营销 报销 会计 | |||||
|
|||||
|
|||||
|
|||||
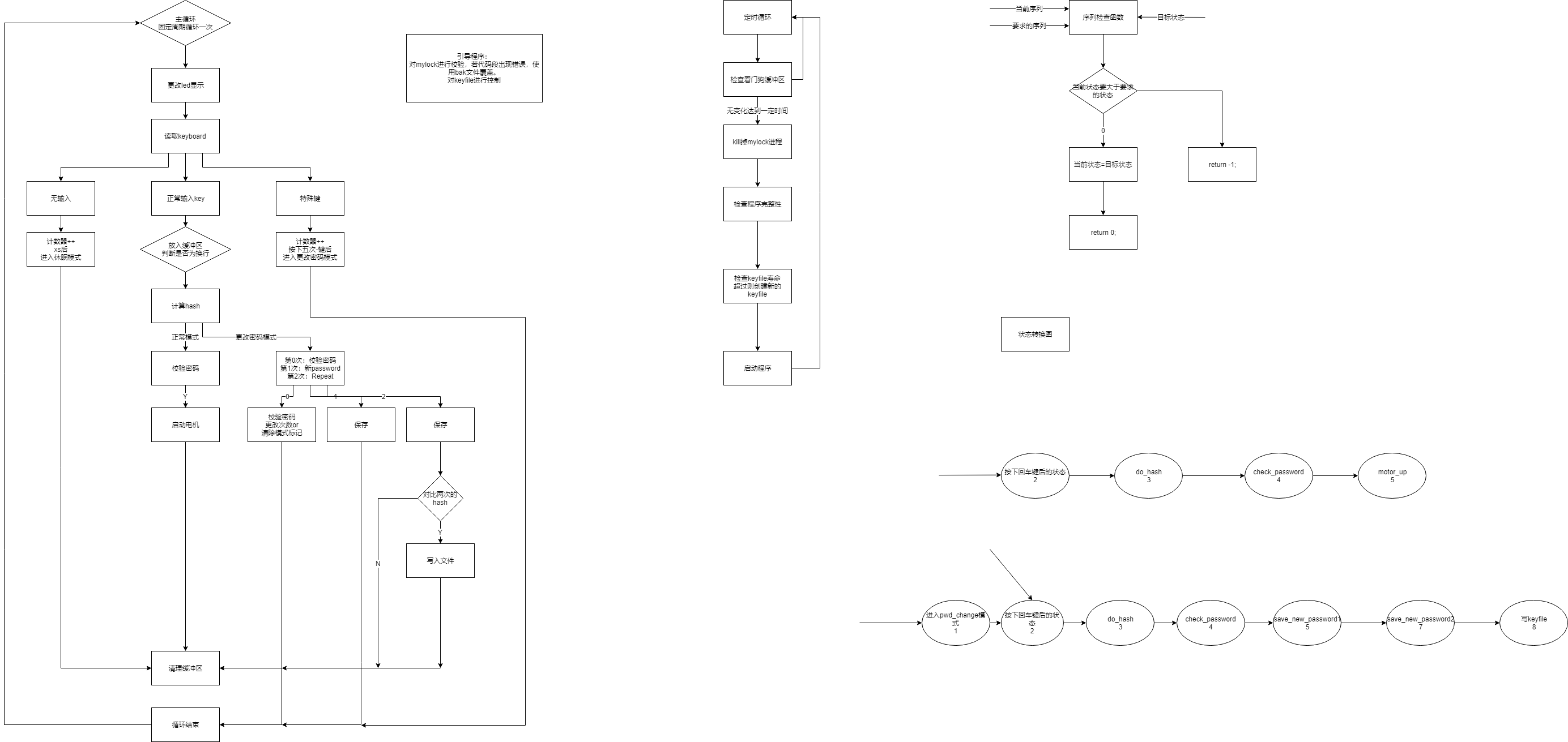
目录第一部分 功能描述 1第二部分 设计方案 1一、 mylock 程序 1二、 lock_guard 监控程序 3第三部分 安全设计描述 4一、 抗干扰设计 42、睡眠避干扰 4据此,编写出用来 patch 的 python 脚本(嵌入式-Patch_nop+call.py): 64、看门狗及运行监视程序 75、冷热启动及初始化 8对于逆向工程的防御: 17对于爆破密码的防御: 181、 密钥文件再加密 182、 敏感变量及时清理 18第四部分 软件设计 19第五部分 设计总结 22第一部分 功能描述本次实验选题为基于密码访问的门锁系统,类似于现代智能家居中的智能门锁。在本次实验中,我实现了通过键盘输入密码,若正确开启门锁(电机),若错误给出提示;并通过 LED 显示提示语以及密码输入的结果;还可以通过连续敲击特殊键,输入正确密码和新密码实现密码的更改。第二部分 设计方案为了达到实验目标,在本次实验中我编写了两个程序:主程序 mylock 以及监控程序 lock_guard,接下来分开介绍两个程序的设计方案。一、 mylock 程序使用了双线程,其中主线程负责接受输入以及进行 hash 校验等,led 线程负责控制 led 输出相应的提示语及结果。主线程的主要架构如下(mylock/main.c):


















毕业66资料站 biye66.com ©2015-2026 版权所有 | 微信:15573586651 QQ:3903700237
本站毕业设计和毕业论文资料均属原创者所有,仅供学习交流之用,请勿转载并做其他非法用途.如有侵犯您的版权有损您的利益,请联系我们会立即改正或删除有关内容!