| 设计 任务书 文档 开题 答辩 说明书 格式 模板 外文 翻译 范文 资料 作品 文献 课程 实习 指导 调研 下载 网络教育 计算机 网站 网页 小程序 商城 购物 订餐 电影 安卓 Android Html Html5 SSM SSH Python 爬虫 大数据 管理系统 图书 校园网 考试 选题 网络安全 推荐系统 机械 模具 夹具 自动化 数控 车床 汽车 故障 诊断 电机 建模 机械手 去壳机 千斤顶 变速器 减速器 图纸 电气 变电站 电子 Stm32 单片机 物联网 监控 密码锁 Plc 组态 控制 智能 Matlab 土木 建筑 结构 框架 教学楼 住宅楼 造价 施工 办公楼 给水 排水 桥梁 刚构桥 水利 重力坝 水库 采矿 环境 化工 固废 工厂 视觉传达 室内设计 产品设计 电子商务 物流 盈利 案例 分析 评估 报告 营销 报销 会计 | |||||
|
|||||
|
|||||
|
|||||
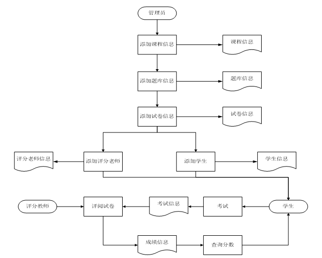
摘 要随着科技的发展,网络技术已经深入到人们的日常生活中,同时带来了教育方式的一次变革。而网络考试则是一个很重要的方向。基于Web技术的网络考试系统可以借助于遍布全球的Internet进行。因此考试既可以在本地进行,也可以在异地进行,大大拓展了考试的灵活性。并且缩短了传统考试要求老师打印试卷、安排考试、监考、收集试卷、评改试卷、讲评试卷和分析试卷,这个漫长而复杂的过程,使考试更趋于客观、公正。本文介绍了一个具有在线考试、及时阅卷、成绩查询以及考题和考生信息管理等功能的无纸化《C语言程序设计》在线考试系统。该系统是基于PHP和MySQL,为了配合网上教学建立的“网上考试系统”,实现网上学习一体化而设计的。设计本系统要熟悉HTML,PHP语言及MySQL数据库的编辑和应用。其中用到了Eclipse帮助进行站点和网页设计,还用到了phpmyadmin对MySQL数据库进行可视化操作。关键词:在线考试系统;及时阅卷;PHP;MySQL目 录1系统概述 11.1开发背景 11.2系统目标 21.3系统特点 22可行性分析 42.1问题描述 42.2可行性分析研究 42.2.1经济可行性 42.2.2技术可行性 42.2.3社会可行性 82.3结论意见 93需求分析 93.1功能需求 103.2业务流程图 103.3系统流程图 113.4数据流图 114总体设计 124.1系统功能模块设计 134.1.1用户登录模块 134.1.2考试模块 134.1.3考生模块 134.1.4题库管理模块 144.1.5考生管理模块 144.1.6成绩统计模块 144.1.7管理员账号管理模块 144.1.8公告管理模块 144.1.9系统日志模块 144.2概念设计 144.3实体关系模型 154.4数据库设计 175系统详细设计 205.1系统模块组成 215.2详细功能实现 215.2.1入口文件配置 215.2.2数据库连接配置 225.2.3学生系统登陆 235.2.4学生考试实现 245.2.5管理员登录入口 265.2.6后台管理 285.2.7试题管理 305.3设计重点 325.4设计难点 335.5设计中的不足 335.6改良方案 346软件测试与分析 346.1软件测试的重要性 356.2测试实例的研究与选择 356.3测试环境与测试条件 366.4系统运行情况 366.4.1后台管理员登录 366.4.2试题录入功能测试 376.4.3添加考生测试 376.4.4考生登陆测试 386.4.5成绩查询 396.5系统评价 39总 结 41参考文献 41致 谢 42

















毕业66资料站 biye66.com ©2015-2026 版权所有 | 微信:15573586651 QQ:3903700237
本站毕业设计和毕业论文资料均属原创者所有,仅供学习交流之用,请勿转载并做其他非法用途.如有侵犯您的版权有损您的利益,请联系我们会立即改正或删除有关内容!