| 设计 任务书 文档 开题 答辩 说明书 格式 模板 外文 翻译 范文 资料 作品 文献 课程 实习 指导 调研 下载 网络教育 计算机 网站 网页 小程序 商城 购物 订餐 电影 安卓 Android Html Html5 SSM SSH Python 爬虫 大数据 管理系统 图书 校园网 考试 选题 网络安全 推荐系统 机械 模具 夹具 自动化 数控 车床 汽车 故障 诊断 电机 建模 机械手 去壳机 千斤顶 变速器 减速器 图纸 电气 变电站 电子 Stm32 单片机 物联网 监控 密码锁 Plc 组态 控制 智能 Matlab 土木 建筑 结构 框架 教学楼 住宅楼 造价 施工 办公楼 给水 排水 桥梁 刚构桥 水利 重力坝 水库 采矿 环境 化工 固废 工厂 视觉传达 室内设计 产品设计 电子商务 物流 盈利 案例 分析 评估 报告 营销 报销 会计 | |||||
|
|||||
|
|||||
|
|||||
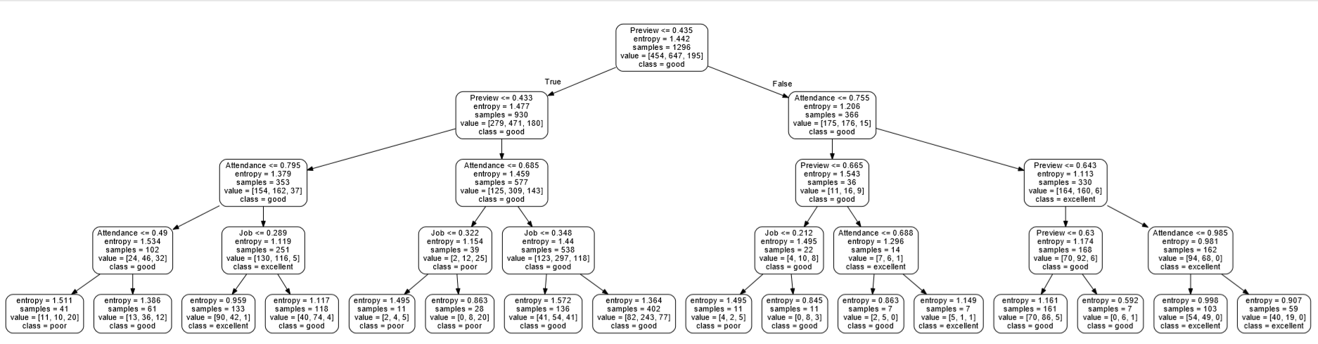
目 录一、 背景 1二、 目的 2三、 原理 21、 数据分析三步骤 2a) 数据预处理(数据清洗) 2b) 构建模型 3c) 数据可视化 32、 决策树原理 3a) 决策树构建三步骤 3b) 算法的对比及选择 4c) 决策树算法流程图 5四、 实验环境 5五、 实验方法及步骤 51、 数据预处理 62、 构建模型 6a) 数据集划分 6b) 调参 7c) 根据调好的测试构建模型 83、 可视化 9六、 实验结果及分析 10七、 总结与展望 10八、 参考文献 11一、背景近年来,受学习理论发展和技术进步的影响,学习环境已经开始从线下转移到线上。尤其像今年这种情形,一些不可抗拒的外界因素,使得学校不得部在线教学,这让学生和教学工作者切身体会了线上教学的便利和优点,同时也找到了克服其缺陷的办法。因此,即使这场灾难过去后,线上教学也将紧密的与线下教学的模式相结合在一起。学生在网上学习将产生大量的学习行为数据,这些数据无论是对于学生还是教育工作者来说,都是一个巨大的“宝藏”。通过机器学习算法进行数据分析,无疑是对这个“宝藏”最佳的开采方式。利用学生在网上的学习行为数据,感受学生的学习状态,预测学生的课程成绩。虽然学生是学习的主体,但是在学习过程中,难免会有过度自信或过分自卑的情况,学习行为数据没有任何感情的掺杂,可以给出一个理性、合理的评测。教师也可以根据预测情况,对学生个性化教学,因材施教,提交学生成绩。毫无疑问,对学习行为数据的分析是一个必然趋势趋势,是势在必行的。本设计基于决策树算法从多角度对某学校网上平台的学生行为数据进行分析,将根据学生的综合成绩将学生划分为三类:优秀(80分 – 100分)、良好(60分 – 79)、差(0分 – 59分)。这些数据包括到课率、预习率、习题正确率、综合成绩,数据量达千余条。通过已有数据建立决策树模型,供该平台未来的使用者进行预测,起到教学预警的作用。








毕业66资料站 biye66.com ©2015-2026 版权所有 | 微信:15573586651 QQ:3903700237
本站毕业设计和毕业论文资料均属原创者所有,仅供学习交流之用,请勿转载并做其他非法用途.如有侵犯您的版权有损您的利益,请联系我们会立即改正或删除有关内容!