| 设计 任务书 文档 开题 答辩 说明书 格式 模板 外文 翻译 范文 资料 作品 文献 课程 实习 指导 调研 下载 网络教育 计算机 网站 网页 小程序 商城 购物 订餐 电影 安卓 Android Html Html5 SSM SSH Python 爬虫 大数据 管理系统 图书 校园网 考试 选题 网络安全 推荐系统 机械 模具 夹具 自动化 数控 车床 汽车 故障 诊断 电机 建模 机械手 去壳机 千斤顶 变速器 减速器 图纸 电气 变电站 电子 Stm32 单片机 物联网 监控 密码锁 Plc 组态 控制 智能 Matlab 土木 建筑 结构 框架 教学楼 住宅楼 造价 施工 办公楼 给水 排水 桥梁 刚构桥 水利 重力坝 水库 采矿 环境 化工 固废 工厂 视觉传达 室内设计 产品设计 电子商务 物流 盈利 案例 分析 评估 报告 营销 报销 会计 | |||||
|
|||||
|
|||||
|
|||||
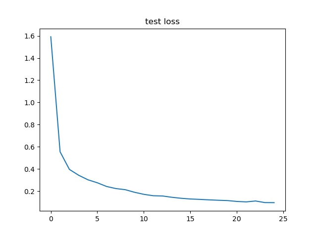
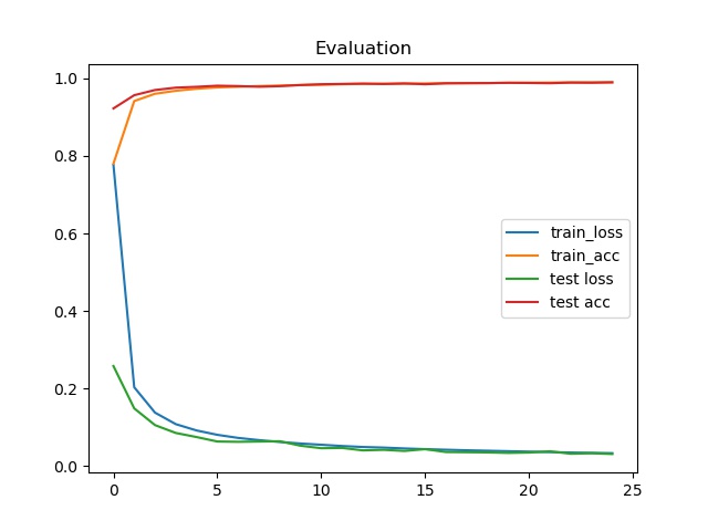
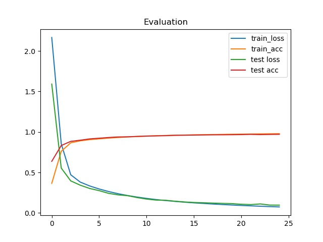
目录手写数字识别 1一、实验目的 1二、实验过程与结果 11. 获取MNIST数据 12. 构建BP神经网络 23. 训练构建的BP神经网络 34. 测试BP网络 4三、结果分析与实验结论 6四、收获、体会及建议 6手写数字识别一、实验目的利用理论课所学的BP网络实现手写数字识别二、实验过程与结果1. 获取MNIST数据MNIST手写数据集的获取方式有很多种,主要可以从深度学习框架Pytorch或Tensorflow中下载,也可以通过手动下载的方式获取。通过学习框架下载的方式可以快速获得已经分好类别的训练集和测试集,训练数据和标签数据。















毕业66资料站 biye66.com ©2015-2026 版权所有 | 微信:15573586651 QQ:3903700237
本站毕业设计和毕业论文资料均属原创者所有,仅供学习交流之用,请勿转载并做其他非法用途.如有侵犯您的版权有损您的利益,请联系我们会立即改正或删除有关内容!