| 设计 任务书 文档 开题 答辩 说明书 格式 模板 外文 翻译 范文 资料 作品 文献 课程 实习 指导 调研 下载 网络教育 计算机 网站 网页 小程序 商城 购物 订餐 电影 安卓 Android Html Html5 SSM SSH Python 爬虫 大数据 管理系统 图书 校园网 考试 选题 网络安全 推荐系统 机械 模具 夹具 自动化 数控 车床 汽车 故障 诊断 电机 建模 机械手 去壳机 千斤顶 变速器 减速器 图纸 电气 变电站 电子 Stm32 单片机 物联网 监控 密码锁 Plc 组态 控制 智能 Matlab 土木 建筑 结构 框架 教学楼 住宅楼 造价 施工 办公楼 给水 排水 桥梁 刚构桥 水利 重力坝 水库 采矿 环境 化工 固废 工厂 视觉传达 室内设计 产品设计 电子商务 物流 盈利 案例 分析 评估 报告 营销 报销 会计 | |||||
|
|||||
|
|||||
|
|||||
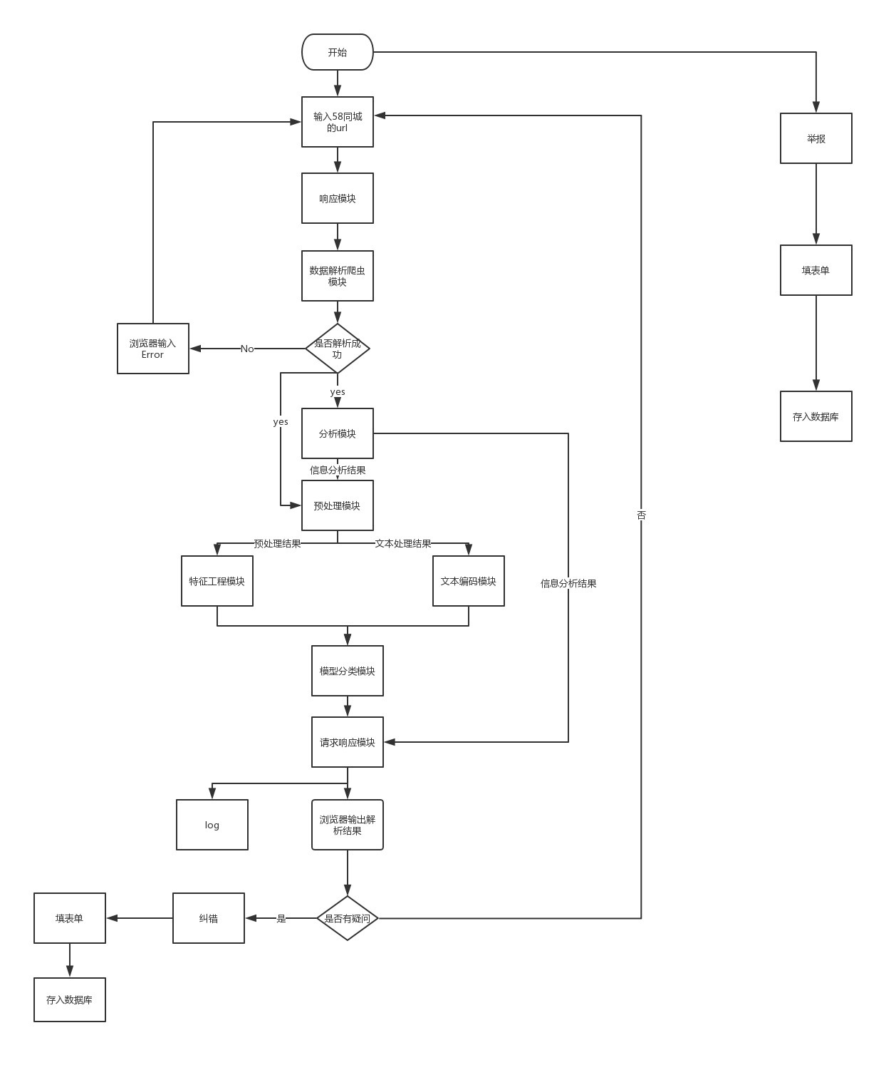
目 录摘 要 ........................................................................................................................................ 1第一章 作品概述.................................................................................................................. 21.1. 背 景 分 析 .............................................................................................................. 21.2. 相 关 工 作 .............................................................................................................. 31.3. 特 色 描 述 .............................................................................................................. 31.4. 应用前景分析 ...................................................................................................... 3第二章 作品设计与实现...................................................................................................... 52.1. 系 统 方 案 .............................................................................................................. 52.1.1. 数据获取.................................................................................................... 52.1.2. 数据初步分析与数据标记........................................................................ 52.1.3. 数据再分析................................................................................................ 62.1.4. 特征工程.................................................................................................... 92.1.5. 训练模型 112.1.6. 模型评估与优化 112.2. 实 现 原 理 ............................................................................................................ 122.2.1. 分类模型介绍.......................................................................................... 122.2.2. 文本编码模型-Bert ................................................................................. 132.3. 软 件 流 程 ............................................................................................................ 132.4. 功 能 .................................................................................................................... 142.5. 指 标 .................................................................................................................... 18第三章 作品测试与分析.................................................................................................... 213.1. 测 试 方 案 ............................................................................................................ 213.2. 结 果 分 析 ............................................................................................................ 22第四章 创新性说明............................................................................................................ 24第五章 总结........................................................................................................................ 24参 考 文 献 .............................................................................................................................. 26附 件 ...................................................................................................................................... 27附 件 一 .......................................................................................................................... 27附 件 二 .......................................................................................................................... 31摘要现如今网络招聘的兴起,可以看出,企业愈来愈主动拓展眼界,积极向外寻找适合的人才。与此相协调的是,而今求职者在寻找合适职位时,不仅仅局限于所在地区的企业,对于网络招聘的依赖程度日益增高。网络有效地拉近了全国范围内企业与求职者的距离。招聘的网络化已成为一种普遍的招聘模式。然而,在线招聘并非一片净土,与之相反,由于网络平台的开放性、不安全性以及相关制度和法律的不健全等等原因,在线招聘平台逐渐变成了欺骗者的“无法无天之地”, 特别是随着互联网的普及,受害者人群规模和地域范围呈扩大趋势。到目前为止,最常见的在线诈骗案例是就业诈骗。与电信诈骗问题不同的是,这一问题尚未得到应有的重视,到目前为止仍未得到充分的探索。针对以上需求,本项目定义并描述了这一严峻的新型网络安全研究课题的特点。与此同时,我们提供了一个公开可用的中文招聘数据集,包括8640条带标签的招聘信息,并在此基础上提出一种在线检测与分析招聘信息真假的方案,发明了特征与文本相结合的评估方法以及一系列针对于招聘领域信息的分析方法,提供了虚假招聘信息检测与分析的接口,以此为核心建立了一个在线招聘欺诈检测平台。关键词:欺诈检测;在线招聘;就业骗局;工作骗局;数据挖掘;机器学习;自然语言处理; 数据集














毕业66资料站 biye66.com ©2015-2026 版权所有 | 微信:15573586651 QQ:3903700237
本站毕业设计和毕业论文资料均属原创者所有,仅供学习交流之用,请勿转载并做其他非法用途.如有侵犯您的版权有损您的利益,请联系我们会立即改正或删除有关内容!