| 设计 任务书 文档 开题 答辩 说明书 格式 模板 外文 翻译 范文 资料 作品 文献 课程 实习 指导 调研 下载 网络教育 计算机 网站 网页 小程序 商城 购物 订餐 电影 安卓 Android Html Html5 SSM SSH Python 爬虫 大数据 管理系统 图书 校园网 考试 选题 网络安全 推荐系统 机械 模具 夹具 自动化 数控 车床 汽车 故障 诊断 电机 建模 机械手 去壳机 千斤顶 变速器 减速器 图纸 电气 变电站 电子 Stm32 单片机 物联网 监控 密码锁 Plc 组态 控制 智能 Matlab 土木 建筑 结构 框架 教学楼 住宅楼 造价 施工 办公楼 给水 排水 桥梁 刚构桥 水利 重力坝 水库 采矿 环境 化工 固废 工厂 视觉传达 室内设计 产品设计 电子商务 物流 盈利 案例 分析 评估 报告 营销 报销 会计 | |||||
|
|||||
|
|||||
|
|||||
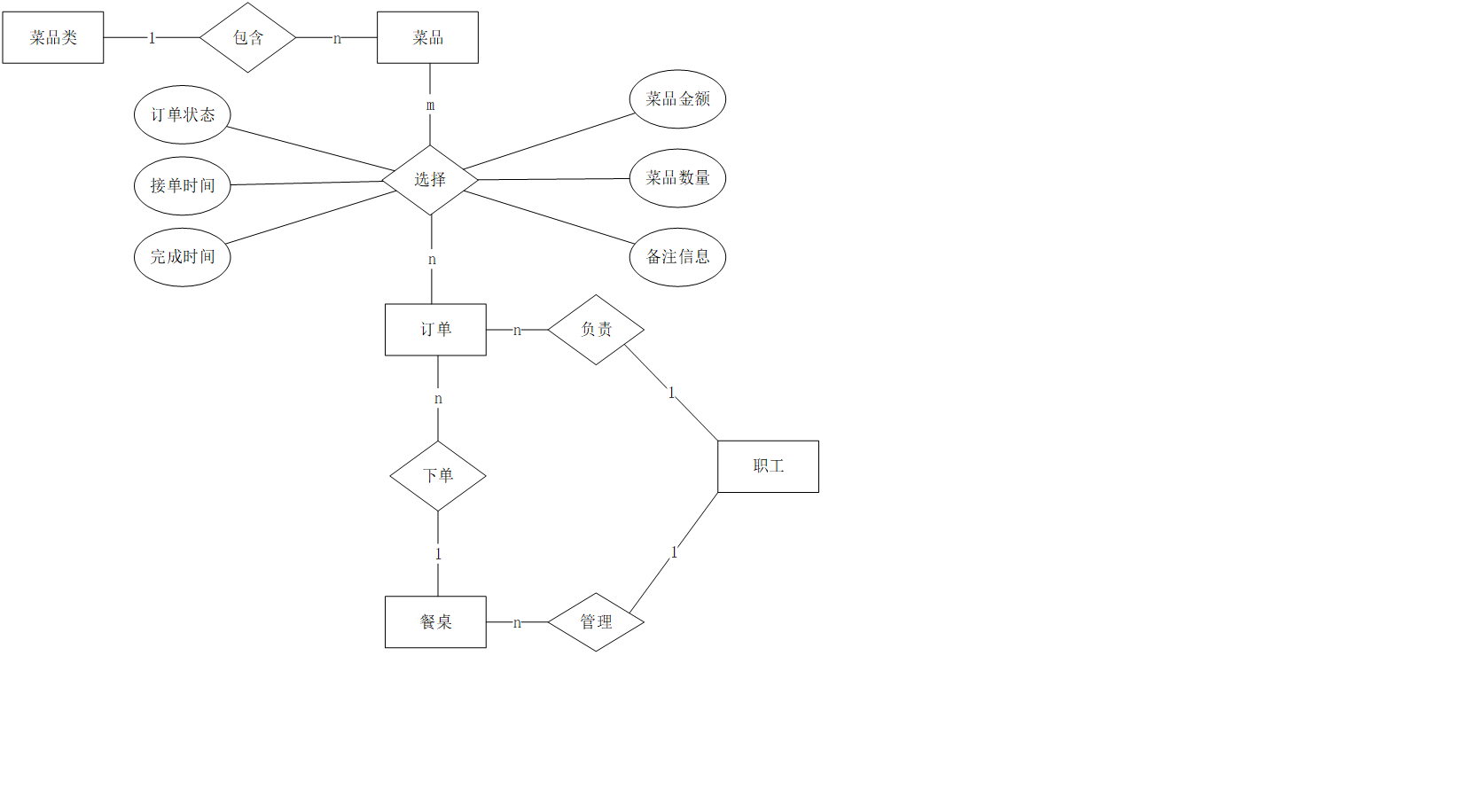
目 录1 引言 11.1课题背景 11.2选题意义 12 系统可行性分析 12.1 技术可行性分析 12.2 经济可行性分析 12.3 操作可行性分析 23系统分析 23.1 系统功能分析 23.1.1 管理员模块 23.1.2 用户模块 33.1.3 后厨模块 43.2 系统业务流程分析 43.3 系统数据流程分析 53.4 数据字典 64 系统设计 94.1 功能结构设计 94.2 数据库设计 94.2.1 数据库概念结构设计 94.2.2 将E-R图转换为关系模型 114.3.3 关系模式的规范化 124.3.4 数据库表设计 134.3.5 数据库表中约束设计 155 系统实现 165.1 顾客页面实现 165.2 后厨页面实现 185.3 管理员页面实现 196 总结 22参考文献 24点菜信息管理系统的设计与实现1 引言1.1课题背景现代社会,美食是每个人不可缺少的一部分,现如今,越来越多的人选择去知名的餐厅品尝美食,然而,在这些的知名的餐厅中,由于人的数量太多,所以导致餐厅做菜、上菜不及时,甚至有些客人看见如此庞大的人群堆积在餐厅中,只能对美食望而却步,所以,提升做菜、上菜的效率变的越来越重要。因此,一套高效率的流程标准是解决问题的关键。开发一个基于数据库点菜信息管理系统成为餐厅提高做菜、上菜的效率、接待更多的顾客不可或缺的组成部分。























毕业66资料站 biye66.com ©2015-2026 版权所有 | 微信:15573586651 QQ:3903700237
本站毕业设计和毕业论文资料均属原创者所有,仅供学习交流之用,请勿转载并做其他非法用途.如有侵犯您的版权有损您的利益,请联系我们会立即改正或删除有关内容!