设计 任务书 文档 开题 答辩 说明书 格式 模板 外文 翻译 范文 资料 作品 文献 课程 实习 指导 调研 下载 网络教育 计算机 网站 网页 小程序 商城 购物 订餐 电影 安卓 Android Html Html5 SSM SSH Python 爬虫 大数据 管理系统 图书 校园网 考试 选题 网络安全 推荐系统 机械 模具 夹具 自动化 数控 车床 汽车 故障 诊断 电机 建模 机械手 去壳机 千斤顶 变速器 减速器 图纸 电气 变电站 电子 Stm32 单片机 物联网 监控 密码锁 Plc 组态 控制 智能 Matlab 土木 建筑 结构 框架 教学楼 住宅楼 造价 施工 办公楼 给水 排水 桥梁 刚构桥 水利 重力坝 水库 采矿 环境 化工 固废 工厂 视觉传达 室内设计 产品设计 电子商务 物流 盈利 案例 分析 评估 报告 营销 报销 会计
Logo 顶部广告
首页 | 机械毕业设计 | 电子电气毕业设计 | 计算机毕业设计 | 土木工程毕业设计 | 视觉传达毕业设计 | 理工论文 | 文科论文 | 毕设资料 | 帮助中心
今天是: |>>> 您现在的位置:首页>>>>文档详细内容
标题:

基于PyQt5和GUI编程实现的实时图像获取及处理的人脸识别系统 毕业论文+项目源码


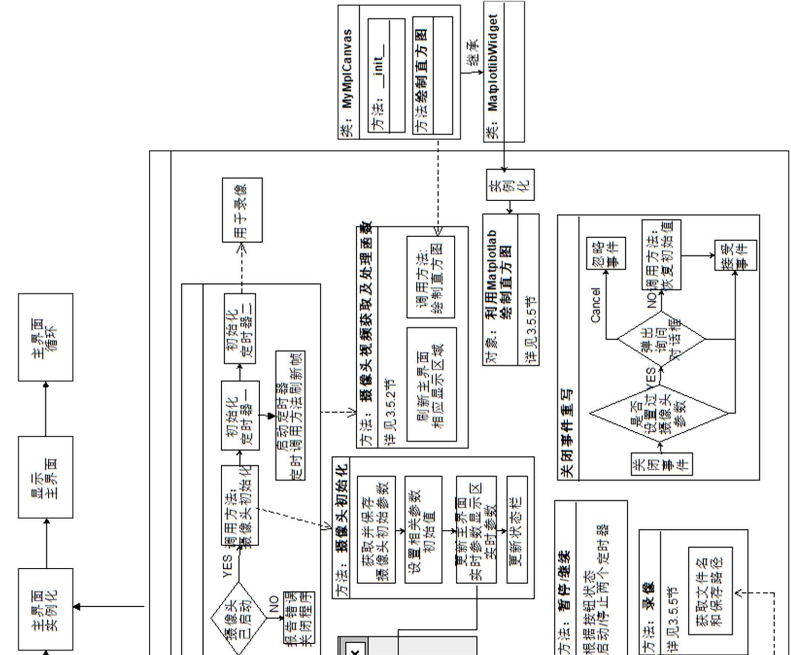
摘 要随着信息技术的发展、电子设备的普及以及通信技术的进步,人们已经越来越习惯于使用图像这种便捷高效的方式进行交流,图像获取与处理也由此进入了一个高速发展的时期。现如今,图像处理相关技术在日常生活中随处可见。USB 摄像头因其即插即用的便捷性、相对廉价的成本和不弱的性能,成为最具优势的图像获取设备。而在图像处理方面,人脸识别无疑是当前最热门的领域之一。随着技术的进步,尤其是机器学习、人工智能的突破性发展,人脸识别技术逐渐应用到众多的个人设备上, 用于解锁、移动支付,甚至交友相亲等方方面面。本文是在 Windows 系统下基于 Python 语言开发的图像获取与处理软件,实现了图像实时获取、显示并处理的功能。其中,图像获取使用的便是 USB 摄像头, 并且能够摄像头的部分属性参数进行调整以便获取更高质量的数字图像;图像处理部分实现了灰度化、直方图、边缘检测以及人脸检测与识别功能。选用开源的可以跨平台运行的计算机视觉库 OpenCV 来实现以上各种功能;最后使用 GUI 开发库 PyQt 5 整合各功能模块,编写生成可执行的软件供用户使用。关键词:图像获取;图像处理;人脸识别AbstractWith the development of information technology, the popularization of electronic equipment and the progress of communication technology, people have become more and more accustomed to the use of image such a convenient and efficient way to communicate, image  acquisition  and  processing  technology  has  also  entered  a  period  of  rapid development.Nowadays, image processing technology can be seen everywhere in our daily life. As the most commonly used image acquisition device, cameras are not only covered by streets and lanes, but also come into thousands of households and are often held in the hands  of  people.  USB  camera  has  become  the  most  advantageous  image  acquisition device because of its convenience, relatively cheap cost and weak performance. About image  processing,face  recognition  is  undoubtedly  one  of  the  hottest  areas.  With  the progress of technology, especially the breakthrough development of machine learning and artificial intelligence, face recognition technology is gradually applied to personal equipment, which is used in unlocking, mobile payment, even making friends and other aspects.This paper is about the development of image acquisition and processing software based on Python language in Windows system, realizing the function of image real-time acquisition, display and processing. Among them, image acquisition uses the USB camera, and some properties of the camera can be adjusted to obtain higher quality digital images. The  image  processing  part  realizes  gray  scale,  histogram,  edge  detection  and  face detection  and  recognition.  OpenCV,  an  open  source,  cross-platform  computer  vision library,  is  chosen  to  implement  all  of  these  functions.  Finally,  the  GUI  development library PyQt  5  is  used to  integrate various  functional modules and write and generate executable software for users to use.Keywords: image acquisition, image processing, face recognition目   录摘   要 IAbstract II第 1 章 绪 论1.1课题背景及研究的目的和意义 11.2课题国内外研究概况 11.3摄像头图像获取及人脸检测与识别的应用 31.4本文的主要研究内容 4第 2 章 实时图像获取及处理的相关原理2.1实时图像获取设备 52.1.1USB 摄像头图像采集原理 52.1.2Windows 操作系统下摄像头的驱动 62.2数字图像处理与人脸识别原理 72.2.1图像处理基础 72.2.2基于机器学习的人脸检测与识别 102.3 本章小结 11第 3 章  基于 Python 的软件设计与编程3.1图形用户界面设计 123.2程序结构设计 133.3利用 OpenCV 获取图像 143.3.1从摄像头获取图像 143.3.2摄像头相关参数获取与设置 153.3.3保存图像和视频 163.4使用 OpenCV 进行图像处理 173.4.1基本图像处理 173.4.2人脸检测与识别 183.5PyQt 5 和 GUI 编程 213.5.1QMainWindow 窗口控件 213.5.2在 PyQt 界面上显示实时画面 223.5.3弹出对话框的使用 233.5.4利用按钮实现暂拍照、录像和暂停功能 243.5.5在 PyQt 中应用 Matplotlib 绘制灰度直方图 253.5.6使用 Qt Designer 实现界面显示与业务逻辑的分离 263.6软件打包与测试 273.7 本章小结 28结   论 29参考文献 30致   谢 31附录Ⅰ 软件总体设计框图 32附录Ⅱ 毕业设计软件效果 33



















| 关于我们 | 友情链接 | 毕业设计招聘 |

毕业66资料站 biye66.com ©2015-2026 版权所有 | 微信:15573586651 QQ:3903700237

本站毕业设计和毕业论文资料均属原创者所有,仅供学习交流之用,请勿转载并做其他非法用途.如有侵犯您的版权有损您的利益,请联系我们会立即改正或删除有关内容!