| 设计 任务书 文档 开题 答辩 说明书 格式 模板 外文 翻译 范文 资料 作品 文献 课程 实习 指导 调研 下载 网络教育 计算机 网站 网页 小程序 商城 购物 订餐 电影 安卓 Android Html Html5 SSM SSH Python 爬虫 大数据 管理系统 图书 校园网 考试 选题 网络安全 推荐系统 机械 模具 夹具 自动化 数控 车床 汽车 故障 诊断 电机 建模 机械手 去壳机 千斤顶 变速器 减速器 图纸 电气 变电站 电子 Stm32 单片机 物联网 监控 密码锁 Plc 组态 控制 智能 Matlab 土木 建筑 结构 框架 教学楼 住宅楼 造价 施工 办公楼 给水 排水 桥梁 刚构桥 水利 重力坝 水库 采矿 环境 化工 固废 工厂 视觉传达 室内设计 产品设计 电子商务 物流 盈利 案例 分析 评估 报告 营销 报销 会计 | |||||
|
|||||
|
|||||
|
|||||
金融信息化及交易管理系统
摘 要
随着经济的迅速发展,市场的快速变化导致商业业务规则的变化也加快起来,所以对于IT企业来说,这就要求设计出来的软件系统能够适应这种快速变化。软件的开发周期和维护周期很长,这和适应当前快速变化产生了矛盾。规则引擎的出现很好的解决了这一矛盾。规则引擎由推理引擎发展而来,是一种嵌入在应用程序中的组件,实现了将业务决策从应用程序代码中分离出来,并使用预定义的语义模块编写业务决策。
本文就规则引擎的定义、体系结构、常用算法等进行详细论述,并且结合某国际大型金融服务机构的实时交易管理系统特点,详细描述了规则引擎在此系统上的设计及实现方式,包括业务规则、业务规则编译器、业务规则库、业务规则处理器和业务规则执行的具体设计与实现。规则引擎的使用很好的解决了运用传统系统架构时所遇到的系统耦合度高、适应行差的问题,使系统将业务层代码彻底从系统中分离出来,单独开发维护,减低了系统的耦合度,极大的提高了系统的适应性,降低了开发和维护成本。
本系统运用了Java和数据库的相关知识。主要功能:交易(包含:投资理财,股票期货);计息(自动计算除去投资的剩余资金的利息,并加到本金中);登录。高扩展性(为将来的客户准备足够的扩展空间);清算和支付功能(客户退出后,可以结算所有资金并进行支付)。
关键词:虚拟金融;金融交易;交易管理
Financial Information and Transaction Management System
Abstract
As the rapid development of economy, the rapid change of market leads to the change of business rules, so for IT enterprises, this requires that the designed software system can adapt to this rapid change. The development and maintenance cycle of software is very long, which contradicts the current rapid change. The emergence of the rule engine solves this contradiction well. The rule engine is developed from the reasoning engine. It is a component embedded in the application program. It realizes the separation of business decisions from the application code and uses predefined semantic modules to write business decisions.
In this paper, the definition, architecture and common algorithms of rule engine are discussed in detail, and the design and implementation of rule engine on the real-time transaction management system of a large international financial service institution are described in detail, including business rules, business rule compiler, business rule library, business rule processor and business rule execution. The use of rule engine solves the problem of high coupling degree and line difference in the application of traditional system architecture, which makes the system separate the business layer code from the system, develop and maintain separately, reduce the coupling degree of the system, greatly improve the adaptability of the system, and reduce the cost of development and maintenance.
This system uses the relevant knowledge of Java and database. Main functions: trading (including: investment finance, stock futures); interest (automatic calculation of interest excluding the remaining funds invested and added to the principal); login. High scalability (sufficient expansion space for future customers); liquidation and payment functions (after customer exit, all funds can be settled and paid).
Keywords: virtual finance; financial transactions; transaction management
目 录
1 绪 论
1.1 选题背景及意义
1.2 研究现状
1.3 研究主要内容
2 需求分析与实施方案
2.1 虚拟金融信息化交易系统的功能
2.2 可行性分析
2.3 系统开发技术
2.4 系统开发工具及环境
2.5 系统开发方式
3 需求分析
3.1 系统结构
3.2 系统描述
3.2.1 总述
3.2.2 分述
3.3 总体功能模块
3.3.1 总体功能模块
3.3.2 用户登录流程
3.4 系统用例模型
3.4.1 活动者识别
3.4.2 用例识别
3.4.3 用例图
4 系统设计
4.1 功能模块细化
4.1.1 我的首页(系统首页)模块
4.1.2 金融信息化交易模块
4.1.3 个人信息修改模块
4.2 数据库设计
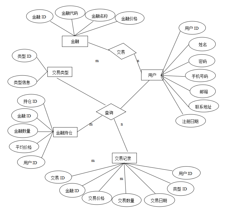
4.2.1 E-R图的设计
4.2.2 数据表
4.3 系统类设计
4.3.1 Util工具类的设计
4.3.2 业务逻辑层的类设计
4.3.3 视图层的设计
5 系统实现
5.1代码实现
5.1.1开发环境
5.1.2 数据表设计与实现
5.1.3 数据库连接字符串
5.2 功能实现
5.2.1 首页模块
5.2.2 交易模块
5.2.3 个人信息模块
6 系统测试
6.1 概述
6.2 系统测试用例
6.2.1 系统首页测试
6.2.2 交易测试
6.2.3 个人信息测试
6.3 测试总结
7 结 论
7.1 设计评价
7.2 改进要求及目标
参考文献
致 谢




















毕业66资料站 biye66.com ©2015-2026 版权所有 | 微信:15573586651 QQ:3903700237
本站毕业设计和毕业论文资料均属原创者所有,仅供学习交流之用,请勿转载并做其他非法用途.如有侵犯您的版权有损您的利益,请联系我们会立即改正或删除有关内容!