| 设计 任务书 文档 开题 答辩 说明书 格式 模板 外文 翻译 范文 资料 作品 文献 课程 实习 指导 调研 下载 网络教育 计算机 网站 网页 小程序 商城 购物 订餐 电影 安卓 Android Html Html5 SSM SSH Python 爬虫 大数据 管理系统 图书 校园网 考试 选题 网络安全 推荐系统 机械 模具 夹具 自动化 数控 车床 汽车 故障 诊断 电机 建模 机械手 去壳机 千斤顶 变速器 减速器 图纸 电气 变电站 电子 Stm32 单片机 物联网 监控 密码锁 Plc 组态 控制 智能 Matlab 土木 建筑 结构 框架 教学楼 住宅楼 造价 施工 办公楼 给水 排水 桥梁 刚构桥 水利 重力坝 水库 采矿 环境 化工 固废 工厂 视觉传达 室内设计 产品设计 电子商务 物流 盈利 案例 分析 评估 报告 营销 报销 会计 | |||||
|
|||||
|
|||||
|
|||||
仓库管理信息系统设计与开发
摘 要
作为为客户定制实现的企业,物料种类随订单而准备周转,为了应对多变个性的市场环境,快速服务响应客户订单,同时降低企业库存成本,企业只能依靠企业管理系统――ERP。而仓库管理系统正是ERP中的重要一环,也是企业生产过程的一个重要组成部分。企业要在现代化的国内外市场取得一席之地,就必须使其仓库管理体系达到现代化水平,不仅要从原始手工阶段走向便捷的计算机时代,更要利用计算机信息化的优势,选择合理的仓库管理方法,保证生产的同时,最大限度的降低库存资金占用,同时主动做到先进先出,有效期管控,进而减少因保管时效造成的过期浪费。同时结合条码使用,实现快速、精准的货物出库、在库盘点、检验。
本系统根据公司业务特点及迫切上线的需求,从实际出发,使用C#语言开发客户端,使用sql Server作为数据库,配合使用条码打印机、手持条码枪实现对货物的收货、检验、上架、出库、查询等。
根据公司现有信息化系统架构,本仓库管理系统从公司原有的用友ERP中接收采购订单、存货档案、单位信息、人员档案,形成本系统的数据源头,反向同步出入库信息,保持与ERP系统的数据同步。
本系统主要包括“仓库管理”,“入库管理”, “品质管理”,“出库管理”,“库存与盘点”,“系统管理”等。主要是对物资的出入库进行统计和核算,及时准确地掌握存货库存情况,动态反映物资的增减变动,为决策提供基础数据。
关键词:仓库管理系统;C#;扫码出入库;
Design and development of warehouse management information system
ABSTRACT
As a custom-made enterprise, the material types are ready for turnover with orders. In order to cope with the changeable market environment, respond to customer orders quickly, and reduce the inventory cost of the enterprise, the enterprise can only rely on the enterprise management system - ERP.Warehouse management system is an important link in ERP, is also an important part of the enterprise production process.Companies to take a place in the modern market both at home and abroad, it must make its warehouse management system to achieve modernization level, not only from the original manual stage to convenient computer age, more to make use of computer information technology advantage, choose reasonable method of warehouse management, ensure production at the same time, the maximum to reduce inventory capital takes up, at the same time take the initiative to do first in first out, the validity of control, and reduce the waste caused by storage time expired.At the same time, combined with the use of barcode, to achieve fast and accurate goods out of storage, inventory, inspection.
This system according to the company's business characteristics and urgent online needs, from the actual start, using C# language to develop the client, using SQL Server as the database, with the use of barcode printer, handheld barcode gun to achieve the goods receiving, inspection, shelf, out of storage, query, etc.
According to the company's existing information system architecture, the warehouse management system receives purchase orders, inventory files, unit information and personnel files from the company's original Yonyou ERP to form the data source of the system, and reverse synchronize the information in and out of the warehouse to keep the data synchronization with the ERP system.
This system mainly includes "warehouse management", "warehouse management", "quality management", "warehouse management", "inventory and inventory", "system management" and so on.It mainly carries on the statistics and the accounting to the material in and out of the warehouse, grasps the inventory situation timely and accurately, dynamically reflects the change of the material increase and decrease, provides the basic data for the decision.
Key words: warehouse management system;C#;Scan code to go in and out of storage;
目 录
第一章 绪论
1.1 研究背景
1.2 研究的目的及意义
1.3 仓库管理系统的优势
1.4 本文章节结构
1.5本章小结
第二章 需求分析
2.1 仓库管理现状
2.2 仓库管理系统功能需求分析
2.3仓库管理系统非功能需求分析
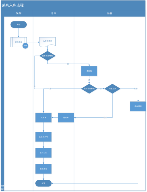
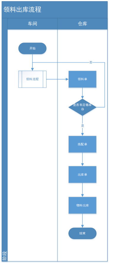
2.4仓库管理系统业务流程分析
2.5本章小结
第三章 系统设计
3.1 系统软硬件架构
3.2 系统技术架构
3.3系统功能设计
3.4数据库表单设计
3.5工作业务流程设计
3.6 用户界面设计
3.7本章小结
第四章 实现与测试
4.1 功能实现
4.2 技术实现
4.3功能流程测试
4.4 技术测试
4.6本章小结
参考文献
致谢








毕业66资料站 biye66.com ©2015-2026 版权所有 | 微信:15573586651 QQ:3903700237
本站毕业设计和毕业论文资料均属原创者所有,仅供学习交流之用,请勿转载并做其他非法用途.如有侵犯您的版权有损您的利益,请联系我们会立即改正或删除有关内容!