| 设计 任务书 文档 开题 答辩 说明书 格式 模板 外文 翻译 范文 资料 作品 文献 课程 实习 指导 调研 下载 网络教育 计算机 网站 网页 小程序 商城 购物 订餐 电影 安卓 Android Html Html5 SSM SSH Python 爬虫 大数据 管理系统 图书 校园网 考试 选题 网络安全 推荐系统 机械 模具 夹具 自动化 数控 车床 汽车 故障 诊断 电机 建模 机械手 去壳机 千斤顶 变速器 减速器 图纸 电气 变电站 电子 Stm32 单片机 物联网 监控 密码锁 Plc 组态 控制 智能 Matlab 土木 建筑 结构 框架 教学楼 住宅楼 造价 施工 办公楼 给水 排水 桥梁 刚构桥 水利 重力坝 水库 采矿 环境 化工 固废 工厂 视觉传达 室内设计 产品设计 电子商务 物流 盈利 案例 分析 评估 报告 营销 报销 会计 | |||||
|
|||||
|
|||||
|
|||||
推荐系统是目前互联网中最常见的一种智能产品形式。由于网络中信息量的快速增长以及图书出版行业出版量的攀升,人们需要一种办法,来解决信息过载的问题。此外,用户访问网络是为了获取信息,但并不是所有的访问都有很强的目的性,所以对于这些没有明确的目的的访问,就需要智能系统把一些用户可能感兴趣的信息推送给用户。基于这些需求,图书网站的推荐功能就变得非常重要。
本文首先对图书推荐系统的发展历史做了介绍,然后对开发图书推荐系统所需的项目管理工具(Maven、Git)、数据持久化工具(MyBatis,Spring MVC框架)和Bootstrap前端开发框架进行了简单分析,在此基础上,设计并开发了一套基于Web的图书推荐系统展示平台,主要工作可概括为四个方面。
1) 对图书推荐系统的结构进行了重新设计。主要是在Spring MVC框架的基础上,将系统分为了三层:Web层、服务与模块层、数据层,并对每层的结构与需要完成的功能做了定义。
2) 基于MySQL数据库管理系统,设计并建立了图书推荐系统所需的数据库,该数据库的数据共分为三个部分:原始数据、清洗后数据和用户数据。
3) 从便于操作和使用的角度出发,设计了图书推荐系统的页面,主要包括首页、搜索、展示、登录、注册等页面。
4) 对整个开发过程以及系统组成的三个主要类:控制器类、模块类与视图类进行了分析。
经过后期的数据库优化与功能测试,系统与同类网站相比,性能良好。
关键词:基于Web的图书推荐系统;展示平台;MVC框架;Web系统设计
Display Platform of Web-based Book Recommender System
Recommender system is one of the most common intelligent product form in the internet recently. Since the growth of the information in the network as well as the growth of the amount of books, people need to solve the problem of information overload. Meanwhile, the users access to the network to obtain information, but not all have a strong purpose. So the system must push some information that user might be interested in to who accesses the website without strong purpose. That is why it is important for website to provide recommendation information.
First of all, we described the history of book recommender system. Then, made an introductory of the tool and frameworks used in development: Maven, the project management tool, Git, the version control system, MyBatis, the SQL Mapping Framework for Java, Spring MVC framework and Bootstrap, the front-end framework. Finally, designed and developed a display platform of web-based book recommender system on that. The main work is as follows.
1) Made redesign of the structure of the book recommendation system. Divided the system into three levels: the web level, the service and model level and the data level based on the Spring MVC framework. Made the definition of the structure and functions to be done on each layer.
2) Designed and built the database of the book recommender system based on the MySQL database management system. Database is divided into three parts: Original data, washed data and user data.
3) From the perspective of the ease of operation and use, designed the pages of the book recommender system. Pages have been divided into index, search, display and login and register parts.
4) Made analyses of the whole process of development and the three main classes: controller, model and view.
After database optimization and functional testing, system performs good compared with similar sites.
Key Words:Web-based Book Recommender System;Display Platform;MVC Framework;Web System Design
目 录
摘 要
Abstract
引 言
1 文献综述
1.1 课题背景
1.1.1 图书推荐系统发展背景
1.1.2 主要技术发展背景
1.2 开展研究的意义
1.3 论文研究内容
1.4 论文的组织结构
2 框架与工具介绍
2.1 Maven介绍
2.1.1 Maven概述
2.1.2 Maven概念
2.2 Git介绍
2.2.1 Git概述
2.2.2 Git特性
2.3 MVC模式与Spring Framework框架
2.3.1 MVC模式
2.3.2 Spring MVC框架
2.4 MyBatis介绍
2.5 Bootstrap介绍
2.5.1 Bootstrap概述
2.5.2 结构和功能
2.6 jQuery介绍
2.7 小结
3 基于Web的图书推荐系统展示平台设计
3.1 系统总体设计
3.1.1 总体功能描述
3.1.2 系统模块组成
3.2 模块详细设计
3.2.1 数据库设计
3.2.2 页面原型设计
3.3 小结
4 基于Web的图书推荐系统展示平台实现
4.1 环境的搭建
4.1.1 数据库的建立与数据的导入
4.1.2 工程建立
4.1.3 版本控制
4.1.4 MyBatis配置
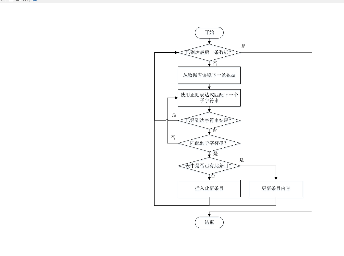
4.2 数据的清洗
4.3 系统开发
4.3.1 控制器类
4.3.2 模块类
4.3.3 视图类
4.4 分析及调优
4.5 性能测试
4.6 小结
结 论
参 考 文 献
附 录
附录A 外文参考文献原文
附录B 外文参考文献译文
在 学 取 得 成 果
致 谢













毕业66资料站 biye66.com ©2015-2026 版权所有 | 微信:15573586651 QQ:3903700237
本站毕业设计和毕业论文资料均属原创者所有,仅供学习交流之用,请勿转载并做其他非法用途.如有侵犯您的版权有损您的利益,请联系我们会立即改正或删除有关内容!