| 设计 任务书 文档 开题 答辩 说明书 格式 模板 外文 翻译 范文 资料 作品 文献 课程 实习 指导 调研 下载 网络教育 计算机 网站 网页 小程序 商城 购物 订餐 电影 安卓 Android Html Html5 SSM SSH Python 爬虫 大数据 管理系统 图书 校园网 考试 选题 网络安全 推荐系统 机械 模具 夹具 自动化 数控 车床 汽车 故障 诊断 电机 建模 机械手 去壳机 千斤顶 变速器 减速器 图纸 电气 变电站 电子 Stm32 单片机 物联网 监控 密码锁 Plc 组态 控制 智能 Matlab 土木 建筑 结构 框架 教学楼 住宅楼 造价 施工 办公楼 给水 排水 桥梁 刚构桥 水利 重力坝 水库 采矿 环境 化工 固废 工厂 视觉传达 室内设计 产品设计 电子商务 物流 盈利 案例 分析 评估 报告 营销 报销 会计 | |||||
|
|||||
|
|||||
|
|||||
目录
一、 背景介绍 1
二、 需求分析 1
1.千兆核心百兆接入 1
2. 多WAN接入 1
3. 易用性 2
4.高稳定性 2
5.实用性和经济性 2
6. 先进性和成熟性 2
7. 安全性和保密性 3
8. 可扩展性 3
三、 总体设计 3
1. 网吧拓扑图 4
2. 网吧Internet的接入方式 4
1) 双光纤接入 4
2) 双端口接入宽带共享式路由器 4
3) 防火墙与防毒墙 5
3. 网络拓扑结构 6
1) 网络整体结构 6
2) 接入层 6
3) 核心层 6
4) 主干网的冗余设计 7
4. 服务器组 7
1) 代理服务器 7
2) DHCP服务器 8
3) DNS服务器 9
4) 影视服务器 9
5) 游戏服务器 10
5. 网管系统 10
1) 收费系统 10
2) Sniffer在网吧中的应用 11
6. 常用软件 11
7. 网吧安全 12
1) 防火墙与防毒墙 12
2) 服务器的安全 12
3) 客户端安装杀毒软件 13
4) 主动ARP攻击防御 13
5) 端口镜像 13
6) 防雷系统 13
8. QOS与ACL 14
1) QOS的功能: 14
2) ACL: 15
9. 生成树协议 15
10. IP地址划分及VLAN规划实现 16
四、 结构化布线方案 17
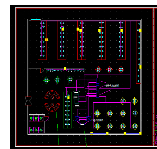
1. Cad布线图 17
2. 设计说明 18
3. 聊天视频区域 19
4. 网络游戏对战区 20
5. 电影娱乐专区 21
五、 设备选型与网络详细方案 22
1. 中心交换机 22
2. 核心层交换机 22
3. 接入层交换机JGS524/FS750T2 23
1) JGS524主要参数 23
2) FS750T2主要参数 25
4. 路由器产品 FR538G 26
5. EMC综合布线产品 28
1) EMC超五类4对UTP线缆 28
2) EMC超五类配线架 29
六、 规划结语 30





毕业66资料站 biye66.com ©2015-2026 版权所有 | 微信:15573586651 QQ:3903700237
本站毕业设计和毕业论文资料均属原创者所有,仅供学习交流之用,请勿转载并做其他非法用途.如有侵犯您的版权有损您的利益,请联系我们会立即改正或删除有关内容!