| 设计 任务书 文档 开题 答辩 说明书 格式 模板 外文 翻译 范文 资料 作品 文献 课程 实习 指导 调研 下载 网络教育 计算机 网站 网页 小程序 商城 购物 订餐 电影 安卓 Android Html Html5 SSM SSH Python 爬虫 大数据 管理系统 图书 校园网 考试 选题 网络安全 推荐系统 机械 模具 夹具 自动化 数控 车床 汽车 故障 诊断 电机 建模 机械手 去壳机 千斤顶 变速器 减速器 图纸 电气 变电站 电子 Stm32 单片机 物联网 监控 密码锁 Plc 组态 控制 智能 Matlab 土木 建筑 结构 框架 教学楼 住宅楼 造价 施工 办公楼 给水 排水 桥梁 刚构桥 水利 重力坝 水库 采矿 环境 化工 固废 工厂 视觉传达 室内设计 产品设计 电子商务 物流 盈利 案例 分析 评估 报告 营销 报销 会计 | |||||
|
|||||
|
|||||
|
|||||
随着网络信息的发展, 无线点菜系统的开发为酒店及大型餐馆带来了很大的方便和经济效益,使他们即使大大减少劳动力也可以轻轻松松地完成酒店的正常运行。
该课题通过考察现有的部分点菜系统解决方案,研究了一种无线点菜系统的软件设计。利用实验室已有的S3C2410开发板座位硬件载体,综合应用ZigBee,嵌入式linux,Qt开发等技术,以程序的通用性和易用性为方向,构造能够方便应用到各种PDA系统的点菜终端程序和普通PC机的服务器软件,实现无线点菜系统[1]。
该系统由服务器端、厨房端、客户端组成,实现了酒店主要的点菜、退菜、用户管理、菜谱管理、账单查询、结账等一系列的主要功能。具有操作简单、界面友善、灵活性好、系统安全性高、运行稳定等特点,是酒店经营者的理想选择。
文章简要介绍了系统的项目背景和意义,着重阐述了该系统开发实现过程,从系统的需求分析、概要设计、详细设计、系统实现到系统测试等各个环节都进行了详尽的分析和描述。
关键词:点菜系统,Qt,嵌入式linux,ZigBee无线通讯
Along with the development of network information, wireless order system development for the hotel and large restaurant bring great convenience and economic benefit, and make them even if greatly reduce the labor force can also unwind and complete hotel in normal operation.
This topic through the investigation of the existing order system solutions, a wireless order system software design. Using laboratory of the existing S3C2410 development board seat hardware carrier, comprehensive application ZigBee, embedded Linux, Qt development technology to program the versatility and usability for direction, structure can easily applied to all kinds of PDA system program and ordinary order terminal PC server software, realize the wireless order system,
The system consists of the server, the kitchen, the client component, realize the main hotel, get out of order vegetables, user management, the menu management, bill inquires a series of and checkout main function. With simple operation, friendly interface, flexibility is good, the system has high security, stable operation, and other features, is the hotel operator ideal choice.
This paper briefly introduces the system of project background and significance, and emphatically expounds the system development process, from the demand analysis of the system, design, detailed summary design, system to realize the system test and so on each link all for a detailed analysis and description.
Keywords:Order system,Qt,embedded Linux, ZigBee wireless communication
目 录
第1章 绪论 1
1.1研究背景及意义 1
1.2系统需达到的要求 1
1.3系统开发技术介绍 2
第2章 理论基础知识 4
2.1软件工程概述 4
2.1.1 软件工程的基本原理 4
2.1.2 生命周期各个阶段 5
2.2 数据库系统概述 5
2.2.1 数据库系统[4] 5
2.2.2 数据库管理系统 5
第3章 需求分析 6
3.1产品任务 6
3.1.1目标 6
3.1.2定位 6
3.1.3前景 6
3.1.4用户角色分析 6
3.1.5假定和约束 6
3.1.6开发环境及技术 7
3.2用户功能需求 7
3.2.1系统组成 7
3.2.2手持客户端子系统 8
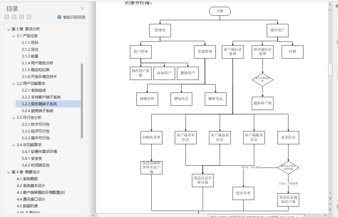
3.2.3服务器端子系统 9
3.2.4厨房端子系统 11
3.3可行性分析 12
3.3.1技术可行性 12
3.3.2经济可行性 12
3.33操作可行性 12
3.4非功能需求 12
3.4.1软硬件需求环境 12
3.4.1安全性 13
3.4.2时间响应性 13
第4章 概要设计 14
4.1系统概括 14
4.2系统基本设计 14
4.3客户端移植的环境配置[6] 15
4.4通讯接口设计 17
4.5数据列表 18
4.6E-R图设计 20
4.7异常处理设计 21
第5章 详细设计 22
5.1功能详述 22
5.1.1无线点菜系统客户端功能 22
5.1.2无线点菜系统服务端功能 22
5.1.3无线点菜系统厨房端功能 23
5.2用例建模 24
5.2.1系统用例图 24
5.3功能详细设计 27
第6章 系统主要功能的实现 31
6.1客户端界面的开发 31
6.1.1客户端初始化界面的开发 31
6.1.2点菜界面的开发 31
6.1.3退菜界面的开发 32
6.2 服务器端界面开发 33
6.2.1 登录界面的开发 33
6.2.2管理员管理界面开发 33
6.2.3结账界面的开发 37
6.3厨房端界面设计 38
第7章 系统测试 39
7.1功能测试 39
7.2性能测试 39
7.3测试结果分析 39
结 论 40
参考文献 41
致 谢 42
附 录 43






























毕业66资料站 biye66.com ©2015-2026 版权所有 | 微信:15573586651 QQ:3903700237
本站毕业设计和毕业论文资料均属原创者所有,仅供学习交流之用,请勿转载并做其他非法用途.如有侵犯您的版权有损您的利益,请联系我们会立即改正或删除有关内容!