设计 任务书 文档 开题 答辩 说明书 格式 模板 外文 翻译 范文 资料 作品 文献 课程 实习 指导 调研 下载 网络教育 计算机 网站 网页 小程序 商城 购物 订餐 电影 安卓 Android Html Html5 SSM SSH Python 爬虫 大数据 管理系统 图书 校园网 考试 选题 网络安全 推荐系统 机械 模具 夹具 自动化 数控 车床 汽车 故障 诊断 电机 建模 机械手 去壳机 千斤顶 变速器 减速器 图纸 电气 变电站 电子 Stm32 单片机 物联网 监控 密码锁 Plc 组态 控制 智能 Matlab 土木 建筑 结构 框架 教学楼 住宅楼 造价 施工 办公楼 给水 排水 桥梁 刚构桥 水利 重力坝 水库 采矿 环境 化工 固废 工厂 视觉传达 室内设计 产品设计 电子商务 物流 盈利 案例 分析 评估 报告 营销 报销 会计
Logo 顶部广告
首页 | 机械毕业设计 | 电子电气毕业设计 | 计算机毕业设计 | 土木工程毕业设计 | 视觉传达毕业设计 | 理工论文 | 文科论文 | 毕设资料 | 帮助中心
今天是: |>>> 您现在的位置:首页>>>>文档详细内容
标题:

基于JSP的机场调度系统客户端和服务器端设计与实现毕业论文+任务书+中期表+翻译及原文+答辩PPT+源码+数据库+辅导视频+部署说明


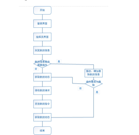
摘   要随着社会的发展和科技的进步,信息化时代的到来,各种智能的用电设备也随之而来,到目前为止最原始、最普遍的也就是计算机的使用,计算机软件的出现是计算机科学进步的非常大的转折点,对于计算机软件,现代计算机软件编写程序语言中用途最广泛的莫过于JAVA。在各种编程语言发展的今天,其仍然牢牢占据着计算机语言的核心地位,并衍生出Jsp、JavaEE和Struts2等多种先进的计算机技术,为计算机和软件科学的发展做出了巨大的贡献,也为人类的生产和现代社会的发展做出了非常卓越的贡献,各种基于Java的电脑软件和手机app面向市场开放。在航班飞行安全方面,据不完全统计,航班83.5%的事故发生在航班的起飞和降落阶段,2016年10月11日发生的虹桥机场跑道入侵事件充分说明了在机场调度和机长与塔台沟通的及时和清楚的指令发布对航班飞行安全的重要性,为了安全地帮助地面指挥员实行航班调度中与航班机长交流和指令发布的重大职责,航班起降与协调管理系统就显得尤为重要了,他能实时管理航班信息,及时且清晰地对航班发送指令和收到航班发出的请求,并对请求和指令进行编号,清晰地记录每一项数据。现在航班调度这一功能大部分还需要地面指挥员人工对机场航班进行调度,只用无线电进行通讯。此航班协调管理系统除了使用无线电外,对塔台和飞机引入了一套清晰的信息查看和指令发布系统,引入了可以看得见的指令发布系统,大大地减少了地面指挥人员指挥和指令发布的失误率,很大程度上规避了安全风险。本文以技术介绍、机长端需求分析、地面指挥人员端需求分析、系统分析与设计、代码实现几个方面为目标,主要运用了Java(jdk-7u15-windows-i586)技术、mysql-essential-5.1.32-win32、Eclipse IDE for Java DevelopersVersion: Luna Service Release 2 (4.4.2)、apache-tomcat-7.0.77等开发环境与工具;Java、Jsp、JDBC、Servlet和javascript技术以及easyui架包设计实现了机场航班起降与协调管理系统。关键词: Java;Jsp ;客户端;机场航班;起降与协调管理AbstractWith the development of society and the progress of science and technology, the advent of the information era, a variety of intelligent electrical equipment also followed, by far the most original, the most common is the use of computers, computer software is a very big turning point for the progress of computer science, computer software, computer software programming language in modern the most widely used is JAVA. The development in various programming languages today, it is still firmly occupy the core position in the computer language, and developed the computer technology Jsp, JavaEE and Struts2 and other advanced, and made great contributions to the development of computer science and software, has also made remarkable contributions to the development of human production and modern society. A variety of Java computer software and app for open markets based on mobile phone. In flight safety, according to incomplete statistics, the accident occurred in the flight 83.5% flight takeoff and landing stage occurred in October 11, 2016, Hongqiao airport runway intrusion event fully demonstrates the importance of communication in the airport and the captain and the tower in a timely and clear instructions issued to flight safety, in order to help secure the ground commander the implementation of major responsibilities of flight scheduling and flight captain communication and command is issued, flights and coordination management system is particularly important, he can real-time flight information management, timely and clear to send commands to the flight and flight from the receipt of the request, and the number of requests and instructions, a clear record of each item data.Now most of the functions of flight scheduling also requires the ground commander to manually schedule flights to the airport, only radio communication. The flight management system in addition to the use of radio, the tower and aircraft introduced a clear view and instruction information release system, introduces the visible instruction release system, greatly reducing the ground commanders and command directives issued by the error rate, largely to avoid security risks.Based on the technology introduction, analysis, demand analysis, Captain end ground commanders end demand system analysis and design, code implementation aspects as the goal, the main use of the Java (jdk-7u15-windows-i586), mysql-essential-5.1.32-win32 Eclipse IDE for technology, Java DevelopersVersion: Luna Service Release 2 (4.4.2), apache-tomcat-7.0.77 development environment and tools; Java, Jsp JDBC, Servlet and javascript technology and easyUI package design and implementation of Airport Flights taking off and landing and coordination management system.Keywords: Java; Jsp; client; airport flight; take off and coordinate management目 录1 绪论 11.1 项目背景 11.2 项目目的 11.3 项目可行性分析 22 技术介绍 32.1 Java技术 32.1.1 Java技术简介 32.1.2 Java面向对象的特征 32.2Javascript和jQuery技术 42.1.1 Javascript 简介 42.2.2 jQuery-easyui简介 42.3Jsp技术 52.4 Mysql 53 需求分析 63.1需求分析 63.2 地面指挥端需求分析 83.2.1地面指挥端需求描述 83.2.2地面指挥端用例表 83.3机长端需求分析 113.3.1机长端需求描述 113.3.2机长端用例表 113.4航班起降与协调系统功能模块图 133.5航班起降与协调系统E-R图 134 系统及功能设计 144.1 项目组成 144.1.1 数据库端 144.1.2 服务器端 144.1.3 客户端 144.2 数据库的分析与设计 144.2.1 数据库逻辑结构设计 144.2.2 数据库表的分析 154.2.3 数据库表的设计 154.2.4 数据库表的关联 174.3 项目流程图 184.4 服务器端功能设计 204.5 客户端功能设计 215 项目环境的搭建 225.1 JDK的安装 225.1.1 JDK-7u15的安装 225.1.2 JDK环境变量的配置 225.2 数据库的安装 235.2.1 Mysql的安装与配置 235.2.2 SQLyog10.2的安装与配置 245.3 服务器端和客户端的安装 255.3.1 eclipse LUNA的安装与配置 255.3.2 apache-tomcat-7.0.77的安装与配置 266 系统的实现 276.1 登录功能的实现 276.1.1指挥员登录 276.1.2机长登录 286.2主界面的实现 296.2.1 地面指挥端主界面的实现 296.2.2 机长端主界面的实现 316.3 地面指挥管理功能的实现 326.3.1 地面指挥端航班信息管理功能的实现 326.3.2 地面指挥端航班指挥信息管理功能的实现 356.4 机长端功能实现 376.4.1 机长端信息显示的实现 376.4.2地面指挥端航班指挥信息管理功能的实现 397 系统的测试与维护 437.1 测试描述 437.2 测试目的 437.3 测试范围 447.4 测试用例 447.5 测试结果分析 468 结束语 47参考文献 48致谢 49外文原文 50中文翻译 61
















| 关于我们 | 友情链接 | 毕业设计招聘 |

毕业66资料站 biye66.com ©2015-2026 版权所有 | 微信:15573586651 QQ:3903700237

本站毕业设计和毕业论文资料均属原创者所有,仅供学习交流之用,请勿转载并做其他非法用途.如有侵犯您的版权有损您的利益,请联系我们会立即改正或删除有关内容!