| 设计 任务书 文档 开题 答辩 说明书 格式 模板 外文 翻译 范文 资料 作品 文献 课程 实习 指导 调研 下载 网络教育 计算机 网站 网页 小程序 商城 购物 订餐 电影 安卓 Android Html Html5 SSM SSH Python 爬虫 大数据 管理系统 图书 校园网 考试 选题 网络安全 推荐系统 机械 模具 夹具 自动化 数控 车床 汽车 故障 诊断 电机 建模 机械手 去壳机 千斤顶 变速器 减速器 图纸 电气 变电站 电子 Stm32 单片机 物联网 监控 密码锁 Plc 组态 控制 智能 Matlab 土木 建筑 结构 框架 教学楼 住宅楼 造价 施工 办公楼 给水 排水 桥梁 刚构桥 水利 重力坝 水库 采矿 环境 化工 固废 工厂 视觉传达 室内设计 产品设计 电子商务 物流 盈利 案例 分析 评估 报告 营销 报销 会计 | |||||
|
|||||
|
|||||
|
|||||
目 录
第一章 项目介绍 1
1.1游戏概述 1
1.2项目概述 1
1.3游戏背景故事 1
1.4游戏进度表 2
1.5运行环境 2
第二章 游戏元素 3
2.1游戏角色 3
2.2游戏NPC 4
2.3游戏资源参数 4
2.4游戏关卡 5
第三章 系统设定 6
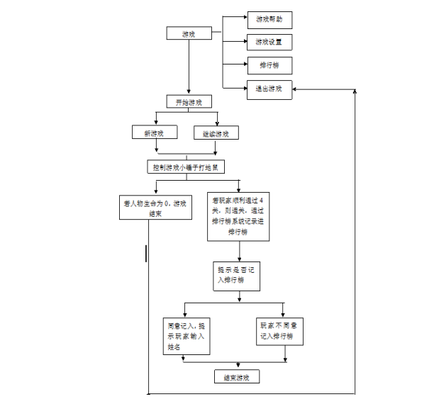
3.1游戏流程图 6
3.2游戏界面的简介图 7
3.3游戏主要类介绍 8
第四章 游戏主要模块介绍 9
4.1游戏背景加载模块 9
4.2游戏菜单界面模块 10
4.3游戏的游戏模块 11
4.4游戏退出界面模块 13
4.5游戏说明界面模块 14
4.6游戏设置界面模块 15
第五章 游戏程序主框架实现 17
总结 20
参考文献 21
第一章项目介绍
1.1游戏概述
打地鼠是国内外都很流行的益智类小游戏,通过在一个田园上用锤子敲打从洞口冒出的地鼠而获得游戏快感,消灭地鼠人人有责!保卫家园从我做起!
游戏画面表现采用2D视觉设计风格、简约的手游类专用音响效果设置,本游戏由简单的1到9数字按键操作实现消灭地鼠,是一款简单易懂容易上手的手机休闲游戏。
1.2项目概述
项目名称:
打地鼠
其他名称:
t
游戏类型:
休闲类
屏幕尺寸:
240*320
开发平台:
PC平台
开发工具:
eclipse
预计开发周期:
30天
游戏风格概述:
现实再现
适合玩家群体:
适合所有手机玩家群体
上手难度:
上手容易,上手时间在1秒钟
1.3游戏背景故事
哈里斯顿,一个坐落在美国南方的一个小镇,这里环境优美,气候宜人,因此吸引了大量的动物来这附近居住,但是总有一些胆子大一点的动物跑到人类居住的地方定居。于是清除地鼠的任务开始了…







毕业66资料站 biye66.com ©2015-2026 版权所有 | 微信:15573586651 QQ:3903700237
本站毕业设计和毕业论文资料均属原创者所有,仅供学习交流之用,请勿转载并做其他非法用途.如有侵犯您的版权有损您的利益,请联系我们会立即改正或删除有关内容!