| 设计 任务书 文档 开题 答辩 说明书 格式 模板 外文 翻译 范文 资料 作品 文献 课程 实习 指导 调研 下载 网络教育 计算机 网站 网页 小程序 商城 购物 订餐 电影 安卓 Android Html Html5 SSM SSH Python 爬虫 大数据 管理系统 图书 校园网 考试 选题 网络安全 推荐系统 机械 模具 夹具 自动化 数控 车床 汽车 故障 诊断 电机 建模 机械手 去壳机 千斤顶 变速器 减速器 图纸 电气 变电站 电子 Stm32 单片机 物联网 监控 密码锁 Plc 组态 控制 智能 Matlab 土木 建筑 结构 框架 教学楼 住宅楼 造价 施工 办公楼 给水 排水 桥梁 刚构桥 水利 重力坝 水库 采矿 环境 化工 固废 工厂 视觉传达 室内设计 产品设计 电子商务 物流 盈利 案例 分析 评估 报告 营销 报销 会计 | |||||
|
|||||
|
|||||
|
|||||
目录
目录………………………………………………………………………………..Ⅰ
摘要………………………………………………………………………………..Ⅱ
关键词…………………………………………………………………………….Ⅱ
一.前言…………………………………………………………………………….1
二、塑件分析……………………………………………………………………2
三.塑料材料的成型特征与工艺参数……………………………………… 4
四.设备的选择…………………………………………………………………5
五.分型面的确定…………………………………………………………… ...7
六.浇注系统设计………………………………………………………………8
七.成型零部件的设计与计算………………………………………………10
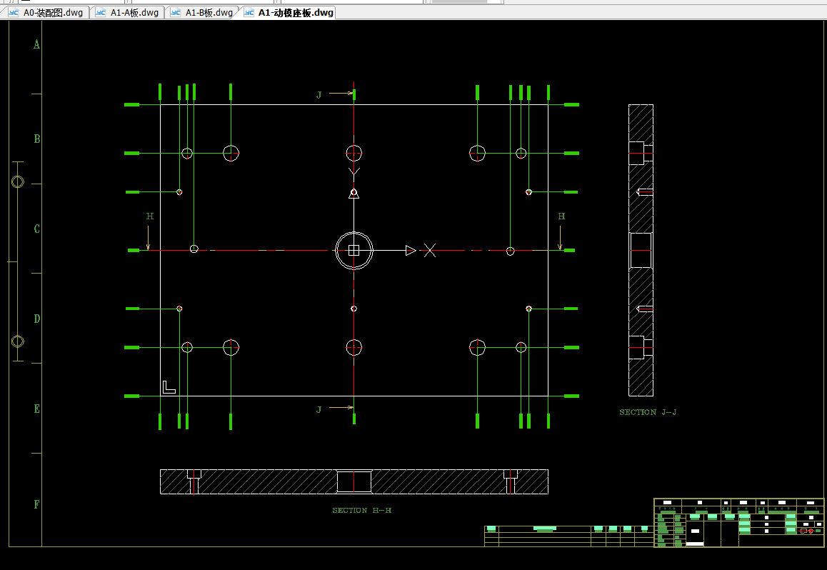
八.脱模机构的设计………………………………………………………...... 12
九.抽芯机构的设计………………………………………………………...…14
― Ⅰ ―
摘要:此次眼镜盒的设计,从开始确定产品到最后完成都严格按照毕业说明书内容要求进行。
第一, 是对所要设计的产品进行分析、测量,然后查阅相关资料确定使用的材料和性能,然后用UG画出产品实体,并用UG分析产品的合理性。
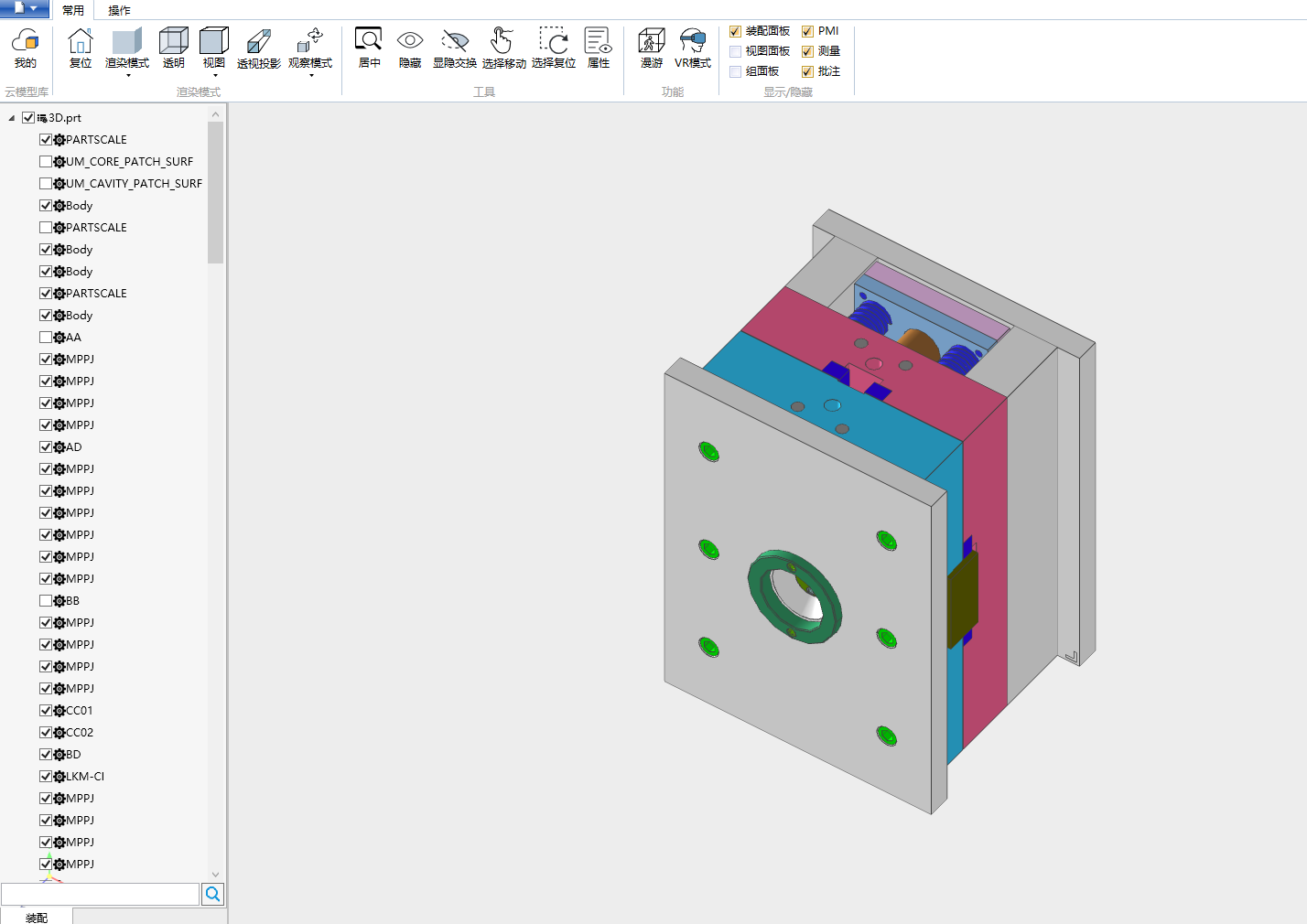
第二, 根据实体模具型对零件进行结构分析,确定整个注塑循环系统,包括基本模架、开模具行程,开模、复位机构,冷却系统等基本参数,对具体结构零件分析计算。用UG对模具的型腔、型芯及其它零件进行三维造型,对其进行实体装配.
第三, 第三,用CAD绘制平面装配图及相关的零部件。本次设计的难点在于侧抽芯机构。
第四, 最后编写一份说明书,对之前所做产品、工件步骤进行说明、计算。
关键词:眼镜盒模具;UG;侧抽芯




















毕业66资料站 biye66.com ©2015-2026 版权所有 | 微信:15573586651 QQ:3903700237
本站毕业设计和毕业论文资料均属原创者所有,仅供学习交流之用,请勿转载并做其他非法用途.如有侵犯您的版权有损您的利益,请联系我们会立即改正或删除有关内容!