设计 任务书 文档 开题 答辩 说明书 格式 模板 外文 翻译 范文 资料 作品 文献 课程 实习 指导 调研 下载 网络教育 计算机 网站 网页 小程序 商城 购物 订餐 电影 安卓 Android Html Html5 SSM SSH Python 爬虫 大数据 管理系统 图书 校园网 考试 选题 网络安全 推荐系统 机械 模具 夹具 自动化 数控 车床 汽车 故障 诊断 电机 建模 机械手 去壳机 千斤顶 变速器 减速器 图纸 电气 变电站 电子 Stm32 单片机 物联网 监控 密码锁 Plc 组态 控制 智能 Matlab 土木 建筑 结构 框架 教学楼 住宅楼 造价 施工 办公楼 给水 排水 桥梁 刚构桥 水利 重力坝 水库 采矿 环境 化工 固废 工厂 视觉传达 室内设计 产品设计 电子商务 物流 盈利 案例 分析 评估 报告 营销 报销 会计
Logo 顶部广告
首页 | 机械毕业设计 | 电子电气毕业设计 | 计算机毕业设计 | 土木工程毕业设计 | 视觉传达毕业设计 | 理工论文 | 文科论文 | 毕设资料 | 帮助中心
今天是: |>>> 您现在的位置:首页>>>>文档详细内容
标题:

六层框架结构政府办公楼设计计算说明书+文献综述+建筑结构施工网络图cad图纸


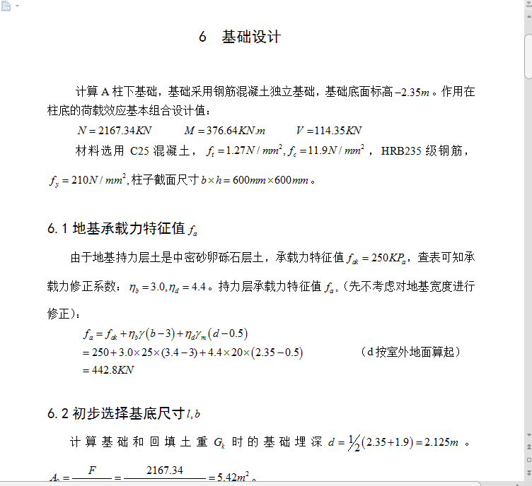
摘要本设计为政府办公楼。占地面积691m2,建筑面积4147m2。主要进行建筑方案设计、结构设计及施工组织设计。采用框架结构,主体为六层,上人屋面顶棚一层。本地区抗震设防烈度为7度,场地类别为II类场地,基本风压0.40KN/M。楼﹑屋盖均采用现浇钢筋混凝土结构。建筑方案设计主要根据任务书要求,结合建筑物使用功能,防火疏散要求及建筑人性化进行建筑方案设计。一、进行功能分区;二、进行空间组合;三、绘制建筑施工图。结构设计简而言之就是用结构语言来表达所要表达的东西。结构语言就是从建筑及其它专业图纸中所提炼简化出来的结构元素,包括基础、墙、柱、梁、板、楼梯、大样细部图等等。然后用这些结构元素来构成建筑物或构筑物的结构体系,包括竖向和水平的承重及抗力体系,再把各种情况产生的荷载以最简洁的方式传递至基础。在结构设计中,作者根据经验公式先进行梁、板、柱的截面尺寸估算,再查相关规范确定恒荷载、活荷载、风荷载、地震作用。通过二次弯矩分配法、D值法、底部剪力法进行相关荷载的计算,确定最不利组合,确定现浇板、框架梁、柱可能出现的最大内力,从而进行截面验算和配筋计算。施工组织设计就是根据项目建设的特点,结合具体的自然环境条件、技术经济条件和现场施工条件,研究施工项目的组织方式、施工方案、进度计划、资源配置、施工平面设计等施工规划设计方案,从而能高效低耗地完成建设项目的施工任务,以保证施工项目的质量、工期、造价目标的实现。关键词  建筑方案设计,结构设计,施工组织设计ABSTRACTThe design of the integrated is framework of the five-storey building, whose lower two floors are shopping cente rand upper three floors are office space. The size is 264 m2 .The floor area is 1364.18m2. The design contains mainly the construction program design, structural design and construction design.Architectural design program based mainly on tasks, combining the use of functional buildings, fire evacuation requirements and building construction for humanity program design. 1, the functional area; 2, the space portfolio; 3, drawing construction plans.In short, structural design uses structural anguage to express things. Structure of language is from construction and other professional drawings and are refined to simplify the structure of elements, including the foundation, walls and columns, beam, slab, the staircase, the map-like detail and so on .Then these structural elements are used to form the structural system of a building or structure, including load-bearing system of vertical and level of resistance, then all of the load in the most concise way transfer to basis. In structural design, the authors first formula for beam, slab, column, the section size estimates by experience, further invest to determine relevant norms which constant loads, live loads, wind loads, earthquake. By the second moment distribution method, D-value method and the base shear,the desgin calculated the associated load, and determined the most disadvantaged, and the largest internal forces of the frame beams and columns, then checked and crossed sections for reinforcement calculation.On the basis of the features of building desgin, combining the specific conditions of the natural environment. technical and economic conditions of the construction site, construction design researched programs construction planning and design organization, which contian program, program, the allocation of resources, construction graphic design,  in order to complete construction of a construction project tasks in the way of high efficient and low consumption and ensure the quality, time, cost objectives of the project.Key words  Architectural Design,Structural Design,Construction Organization Design目    录摘 要 ………………………………………………………………………………………………ⅠABSTRACT…………………………………………………………………………………………Ⅱ1   工程概况 …………………………………………………………………………………………11.1  设计概况 ………………………………………………………………………………………11.1.1  建设项目名称  …………………………………………………………………………11.1.2  建设地点  ………………………………………………………………………………11.1.3  设计资料  ………………………………………………………………………………11.2  结构沉重方案选择 ……………………………………………………………………………11.3  主要构件选型及尺寸初步估算 ………………………………………………………………21.3.1  主要构件选型  …………………………………………………………………………21.3.2  梁﹑板、柱截面尺寸估算  ……………………………………………………………22   板的计算 …………………………………………………………………………………………42.1  板的截面有效高度 ……………………………………………………………………………42.2  板荷载的确定   ………………………………………………………………………………42.2.1  楼面板的荷载  ………………………………………………………………………42.3  板的内力计算 …………………………………………………………………………………52.3.1  楼面板的计算 ………………………………………………………………………62.3.2  楼板配筋计算………………………………………………………………………73   次梁的计算 ……………………………………………………………………………………83.1  正截面计算 …………………………………………………………………………………83.1.1  次梁的计算简图  …………………………………………………………………83.1.2  荷载的确定  ………………………………………………………………………83.1.3  内力计算及钢筋的配置  …………………………………………………………83.2  斜截面计算 …………………………………………………………………………………94   框架的计算  …………………………………………………………………………………114.1  框架计算简图的确定 ………………………………………………………………………114.2  梁柱线刚度计算  …………………………………………………………………………124.3  荷载的确定   ………………………………………………………………………………134.3.1  恒载 ………………………………………………………………………………134.3.2  活载 ………………………………………………………………………………164.4  竖向恒载作用下框架受荷总图   …………………………………………………………164.4.1 竖向恒载作用下框架受荷总图  …………………………………………………164.5  框架梁柱内力计算 …………………………………………………………………………194.5.1 框架梁柱弯矩的计算  ……………………………………………………………194.6  风荷载作用下的弯矩计算   ………………………………………………………………264.6.1  风荷载标准值的计算 ……………………………………………………………264.6.2  风荷载作用下框架的内力计算 ………………………………………………………274.6.3  风荷载作用下的内力图 …………………………………………………………294.6.4  风荷载作用下框架的侧移验算 …………………………………………………304.7  水平地震作用计算   ………………………………………………………………………314.7.1  荷载的确定 ………………………………………………………………………314.7.2  地震作用的计算 …………………………………………………………………314.8  框架的内力组合 ……………………………………………………………………364.8.1  框架梁的内力组合 ………………………………………………………………364.8.2  框架柱的内力组合 ………………………………………………………………374.9  框架梁的配筋计算  ………………………………………………………………………394.9.1  AB跨一层梁 ……………………………………………………………………394.9.2  BC跨一层梁 ……………………………………………………………………414.10  框架柱的配筋计算  ………………………………………………………………………424.10.1  正截面计算  ……………………………………………………………………424.10.2  斜截面的计算  …………………………………………………………………445   楼梯的计算  …………………………………………………………………………………455.1 梯段板的设计  ……………………………………………………………………………455.1.1  梯段板数据 ………………………………………………………………………465.1.2  确定板厚 …………………………………………………………………………465.1.3  荷载计算 …………………………………………………………………………465.1.4  内力计算 …………………………………………………………………………465.1.5  配筋计算 …………………………………………………………………………475.2  平台板设计 …………………………………………………………………………………475.2.1  确定板厚 …………………………………………………………………………475.2.2  荷载计算 …………………………………………………………………………475.2.3  内力计算 …………………………………………………………………………485.2.4  配筋计算 …………………………………………………………………………485.3  平台梁设计 …………………………………………………………………………………485.3.1  确定梁尺寸 ………………………………………………………………………495.3.2  荷载计算 …………………………………………………………………………495.3.3  内力计算 …………………………………………………………………………495.3.4  配筋计算 …………………………………………………………………………496    基础设计 ……………………………………………………………………………………516.1  地基承载力特征值fa  ……………………………………………………………………516.2   初步选择基底尺寸l,b……………………………………………………………………516.3   验算持力层底基承载力 …………………………………………………………………516.4   计算基底净反力 …………………………………………………………………………526.5   抗冲切验算 ………………………………………………………………………………526.5.1  柱边基础截面抗冲切验算………………………………………………………526.5.2  变阶处抗冲切验算  ……………………………………………………………536.6   配筋计算  …………………………………………………………………………………537   施工组织编制说明 …………………………………………………………………………567.1总述  …………………………………………………………………………………………567.2编制依据  ……………………………………………………………………………………568   工程概况  ……………………………………………………………………………………578.1本期施工内容  ………………………………………………………………………………578.1.1 主体结构部分 ………………………………………………………………………578.1.2 装饰部分 ……………………………………………………………………………578.1.3安装部分  ……………………………………………………………………………578.2工程特点及现场施工条件  …………………………………………………………………579   施工目标及组织措施 ………………………………………………………………………579.1施工组织目标  ………………………………………………………………………………589.2组织措施  ……………………………………………………………………………………589.2.1设置组织机构的目的  ………………………………………………………………589.2.2组织机构体系  ………………………………………………………………………589.2.3组织机构要点说明  …………………………………………………………………5810   施工准备  ……………………………………………………………………………………5910.1施工现场平面布置 …………………………………………………………………………5910.1.1临时设施  ……………………………………………………………………………5910.1.2材料加工及堆放场地  ………………………………………………………………6010.1.3大门  …………………………………………………………………………………6010.1.4硬地化  ………………………………………………………………………………6010.1.5现场排水系统  ………………………………………………………………………6010.2施工用电计划  ………………………………………………………………………………6010.3施工用水计划  ………………………………………………………………………………6010.4技术准备  ……………………………………………………………………………………6111  施工部署及主要施工工艺方法 ……………………………………………………………6111.1主体结构工程 ………………………………………………………………………………6111.1.1基础土石方工程  ……………………………………………………………………6111.1.2垂直运输机械  ………………………………………………………………………6111.1.3钢筋工程  ……………………………………………………………………………6111.1.4模板工程  ……………………………………………………………………………6311.1.5脚手架工程  …………………………………………………………………………6411.1.6混凝土工程  …………………………………………………………………………6511.1.7防水工程  ……………………………………………………………………………6711.2装饰工程   …………………………………………………………………………………7111.2.1抹灰工程  ……………………………………………………………………………7111.2.2乳胶漆墙面施工  ……………………………………………………………………7111.2.3卫生间施工  …………………………………………………………………………7211.2.4门窗安装  ……………………………………………………………………………7211.2.5楼面地砖  ……………………………………………………………………………7311.2.6栏杆  …………………………………………………………………………………7411.3安装工程  …………………………………………………………………………………7411.3.1给排水分部安装  ……………………………………………………………………7411.3.2电器分部安装  ……………………………………………………………………7712   施工进度计划  …………………………………………………………………………7812.1总进度计划  ……………………………………………………………………………7812.1.1施工组织原则 ………………………………………………………………………7812.1.2施工组织安排 ………………………………………………………………………7812.2总体工期安排  …………………………………………………………………………7812.3施工总进度网络图  ……………………………………………………………………7813  各种资源计划   ……………………………………………………………………………7913.1主要施工机械安排计划……………………………………………………………………7913.2主要材料进场计划…………………………………………………………………………8013.3劳动力安排计划……………………………………………………………………………8014  质量保证措施   ……………………………………………………………………………8114.1质量管理措施  ……………………………………………………………………………8114.2 质量技术措施及质量保证措施 …………………………………………………………8114.2.1主体结构工程  ………………………………………………………………………8114.2.2装饰工程  ……………………………………………………………………………8314.2.3安装工程  ……………………………………………………………………………8415  安全文明施工措施   ………………………………………………………………………8415.1安全管理措施  ……………………………………………………………………………8415.2 安全技术措施 ……………………………………………………………………………8515.3 保证文明施工的措施 ……………………………………………………………………8615.4 环境保护措施 ……………………………………………………………………………8616      保证工期、减少噪音的措施 ……………………………………………8616.1保证工期的措施    ………………………………………………………………………8616.2 减少噪音措施   …………………………………………………………………………8717   回访保修措施  ……………………………………………………………………………87附录一:工程质量检查程序流程图 …………………………………………………………88附录二:施工现场质量保证体系 ……………………………………………………………89附录三:质量工作组织保证体系 ……………………………………………………………90附录四:安全管理体系…………………………………………………………………………91附录五:施工大临设施及主要周转材料计划………………………………………………92结束语 …………………………………………………………………………………………93参考文献……………………………………………………………………………………………94致谢  ………………………………………………………………………………………………95












| 关于我们 | 友情链接 | 毕业设计招聘 |

毕业66资料站 biye66.com ©2015-2026 版权所有 | 微信:15573586651 QQ:3903700237

本站毕业设计和毕业论文资料均属原创者所有,仅供学习交流之用,请勿转载并做其他非法用途.如有侵犯您的版权有损您的利益,请联系我们会立即改正或删除有关内容!