| 设计 任务书 文档 开题 答辩 说明书 格式 模板 外文 翻译 范文 资料 作品 文献 课程 实习 指导 调研 下载 网络教育 计算机 网站 网页 小程序 商城 购物 订餐 电影 安卓 Android Html Html5 SSM SSH Python 爬虫 大数据 管理系统 图书 校园网 考试 选题 网络安全 推荐系统 机械 模具 夹具 自动化 数控 车床 汽车 故障 诊断 电机 建模 机械手 去壳机 千斤顶 变速器 减速器 图纸 电气 变电站 电子 Stm32 单片机 物联网 监控 密码锁 Plc 组态 控制 智能 Matlab 土木 建筑 结构 框架 教学楼 住宅楼 造价 施工 办公楼 给水 排水 桥梁 刚构桥 水利 重力坝 水库 采矿 环境 化工 固废 工厂 视觉传达 室内设计 产品设计 电子商务 物流 盈利 案例 分析 评估 报告 营销 报销 会计 | |||||
|
|||||
|
|||||
|
|||||
本次设计以凸轮专用数控工作台及控制系统设计为选题,设计一数控工作台,工作台具有一移动轴和一转动轴,两轴具有联动功能,工作台装在普通立式铣床上,用于加工盘形凸轮的型面。回转工作台换位凸轮装置,包括传动轴、基体、换位段和定位块,定位块安装在基体上,基体装在传动轴上,换位段与基体为一体式结构。通过将定位块与基体、换位段做成分体式结构,可以使加工变的简单,可以用普通的设备加工出符合精度要求的凸轮,替代在昂贵的多轴加工中心以及坐标磨床上进行曲线的精密加工;其最大加工直径500mm,最大加工厚度150mm,加工精度±0.01mm,粗糙度3.2 m;同时,具有装配方便和磨损后可以更换的优点,大幅度降低了生产制造成本,用最简单的方法解决了非常复杂的制造难题。
根据毕业设计任务书中工作台技术要求要求,拟定工作台机械传动方案,完成机械关键零部件设计与计算、绘制装配图、和部分零件图;完成以MCS-51单片机控制的数控工作台设计,绘制控制系统原理图。同时根据机械部分设计计算,电机及关键零部件选型计算,控制系统芯片选择等,数控工作台电气原理图的绘制。
关键词:凸轮;数控;回转工作台;控制系统;原理图
This design takes the special cnc workbench and the control system design as the topic,designs a cnc workbench,the workbench has one moving shaft and one turning shaft,the two axes have the linkage function,the workbench is installed on the ordinary vertical milling machine,which is used to process the type surface of the disc-shaped cam. The rotary table transposition cam device,including the drive shaft,the matrix,the transposition section and the positioning block,the positioning block is mounted on the matrix,the matrix is mounted on the transmission shaft,and the transposition section and the matrix are integrated structure. By using the positioning block and the matrix and transposition section as the component structure,it can make the machining become simple,and the cam which meets the precision requirement can be processed with the common equipment instead of the expensive multi-axis machining centers as well as coordinate grinders for the precision processing of curves;its maximum machining diameter 500mm,maximum machining thickness 150mm,machining precision ±0.01mm,and roughness 3.2m;meanwhile,it has the advantages of easy assembly and replaceable after wear,which greatly reduces the manufacturing cost and solves the very complex manufacturing problems with the simplest method.
According to the technical requirements of the workbench in the graduation design task book,draw up the mechanical transmission scheme of the workbench,complete the design and calculation of the key parts of the machinery,draw the assembly drawing and part of the part drawing,complete the design of the NC system controlled by MCS-51 single chip microcomputer,and draw the schematic diagram of the control system. At the same time according to the mechanical part design calculation,motor and key parts selection calculation,control system chip selection,NC system electrical schematic drawing.
Keywords: cam;numerical control;rotary table;control system;schematic diagram
目 录
摘 要 I
Abstract II
1绪论 1
1.1选题背景及意义 1
1.2国内外发展现状 1
1.2.1我国数控的发展状况 1
1.2.2国外数控工作台研究现状 2
1.2.3我国数控技术与国外的差距 2
1.3数控工作台的发展趋势 3
1.3.1高速、高精度、高可靠性 3
1.3.2复合化 3
1.3.3智能化 3
1.3.4柔性化、集成化、网络化 3
1.4研究主要内容 4
2数控回转工作台的原理与应用 5
2.1数控回转工作台 5
2.2设计准则 6
2.3主要技术参数 6
3凸轮专用数控回转工作台的部分原理及结构设计 7
3.1步进电机的原理 7
3.2传动方案传动设计 7
3.3数控回转工作台功能的实现 8
3.4步进电机的选择及机械系统设计 8
3.4.1步进电机的选择 9
3.4.2蜗杆传动设计校核 10
3.4.3蜗杆与蜗轮的主要参数与几何尺寸 11
3.4.4校核齿根弯曲疲劳强度 12
3.4.5精度等级公差和表面粗度的确定 12
3.4.6蜗轮蜗杆零件图 13
3.5凸轮的选用 14
3.6凸轮的游隙及轴上零件的调配 14
3.7滚动凸轮的配合 14
3.8滚动凸轮的润滑 14
4 MCS-51单片机控制的数控工作台设计 15
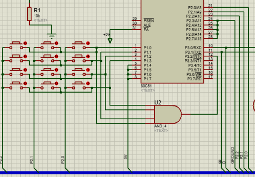
4.1系统方案设计构成 15
4.1.1控制系统应满足的条件 15
4.1.2控制系统总设计 15
4.2单片机设计 16
4.2.1键盘电路及程序 17
4.2.2显示程序 23
4.2.3运行程序 24
4.2.4延时子程序 28
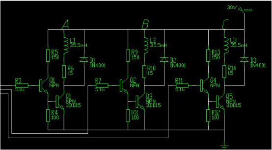
4.3.5环形分配器电路 28
4.3.6功率放大电路 29
5凸轮专用数控工作台控制系统仿真 30
总 结 32
参考文献 33
致 谢 34
附录:程序 35


















毕业66资料站 biye66.com ©2015-2026 版权所有 | 微信:15573586651 QQ:3903700237
本站毕业设计和毕业论文资料均属原创者所有,仅供学习交流之用,请勿转载并做其他非法用途.如有侵犯您的版权有损您的利益,请联系我们会立即改正或删除有关内容!