| 设计 任务书 文档 开题 答辩 说明书 格式 模板 外文 翻译 范文 资料 作品 文献 课程 实习 指导 调研 下载 网络教育 计算机 网站 网页 小程序 商城 购物 订餐 电影 安卓 Android Html Html5 SSM SSH Python 爬虫 大数据 管理系统 图书 校园网 考试 选题 网络安全 推荐系统 机械 模具 夹具 自动化 数控 车床 汽车 故障 诊断 电机 建模 机械手 去壳机 千斤顶 变速器 减速器 图纸 电气 变电站 电子 Stm32 单片机 物联网 监控 密码锁 Plc 组态 控制 智能 Matlab 土木 建筑 结构 框架 教学楼 住宅楼 造价 施工 办公楼 给水 排水 桥梁 刚构桥 水利 重力坝 水库 采矿 环境 化工 固废 工厂 视觉传达 室内设计 产品设计 电子商务 物流 盈利 案例 分析 评估 报告 营销 报销 会计 | |||||
|
|||||
|
|||||
|
|||||
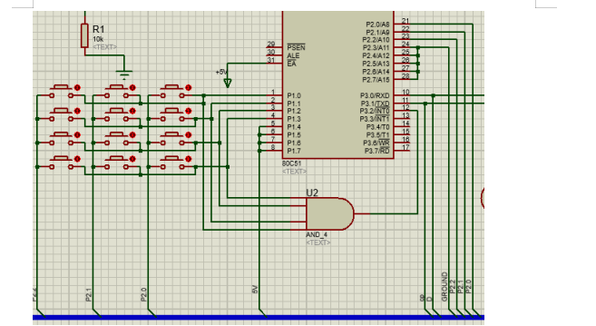
目录一、数控回转工作台的原理与应用 21.1数控回转工作台 21.2 设计准则 31.3 主要技术参数 31.4 本章小结 3二、数控回转工作台的部分原理及结构设计 32.1 步进电机的原理 42.2 传动方案传动时应满足的要求 42.3数控回转工作台功能的实现 52.4 步进电机的选择及机械系统设计 52.5轴承的选用 92.6 轴承的游隙及轴上零件的调配 92.7 滚动轴承的配合 92.8 滚动轴承的润滑 9三、控制和驱动系统设计 103.1 系统方案设计构成 101. 控制系统应满足的条件 102. 控制系统总设计 103. 单片机 10四、控制系统仿真 20总结 22绪论毕业设计主要是培养学生综合应用所学专业的基础理论、基本技能和专业知识的能力,培养学生建立正确的设计思想,掌握工程设计的一般程序、规范和方法。而本科类学生更应侧重于从生产的第一线获得产品的工艺需求和设计思路,获得工程技术经用性岗位的基本训练,通过毕业设计,可树立正确的经济观点和全局观点,实现由学生向工程技术人员的过渡。使学生进一步巩固和加深对所学的知识,使之系统化、综合化。培养学生独立工作、独立思考和综合运用所学知识的技能,提高解决本专业范围内的一般工程技术问题的能力,从而扩大、深化所学的专业知识和技能。培养学生的设计计算、工程绘图、实验研究、数据处理、查阅文献、外文资料的阅读与翻译、计算机应用、文字表达等基本工作实践能力,使学生初步掌握科学研究的基本方法和思路。使学生学会初步掌握解决工程技术问题的正确指导思想、方法手段,树立做事严谨、严肃认真、一丝不苟、实事求是、刻苦钻研、勇于探索、具有创新意识和团结协作的工作作风。本次毕业设计主要是解决数控回转工作台的工作原理和控制系统的设计。设计思路是先功能需求后系统结构。目前数控回转工作台已广泛应用于数控机床和加工中心上,它的总的发展趋势是:在规格上将向两头延伸,即开发小型和大型转台;在性能上将研制以钢为材料的蜗轮,大幅度提高工作台转速和转台的承载能力;在形式上继续研制两轴联动和多轴并联回转的数控转台。数控转台的市场分析:随着我国制造业的发展,加工中心将会越来越多地被要求配备第四轴或第五轴,以扩大加工范围。估计近几年要求配备数控转台的加工中心将会达到每年600台左右。预计未来5年,虽然某些行业由于产能过剩、受到宏观调控的影响而继续保持着较低的行业景气度外,部分装备制造业将有望保持较高的增长率,特别是那些国家产业政策鼓励振兴和发展的装备子行业。作为装备制造业的母机,普通加工机床将获得年均15%-20%左右的稳定增长。
















毕业66资料站 biye66.com ©2015-2026 版权所有 | 微信:15573586651 QQ:3903700237
本站毕业设计和毕业论文资料均属原创者所有,仅供学习交流之用,请勿转载并做其他非法用途.如有侵犯您的版权有损您的利益,请联系我们会立即改正或删除有关内容!